Center for Forest Research, Université Laval, Québec, QC G1V A06, Canada.
J Exp Bot. 2014 Feb;65(2):495-508. doi: 10.1093/jxb/ert398. Epub 2013 Dec 14.
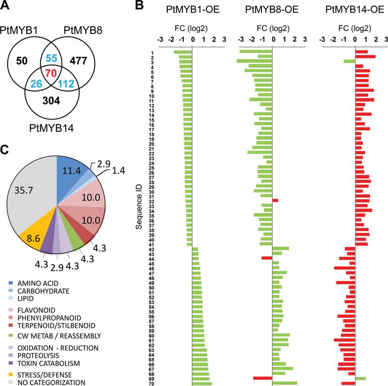
Redundancy and competition between R2R3-MYB activators and repressors on common target genes has been proposed as a fine-tuning mechanism for the regulation of plant secondary metabolism. This hypothesis was tested in white spruce [Picea glauca (Moench) Voss] by investigating the effects of R2R3-MYBs from different subgroups on common targets from distinct metabolic pathways. Comparative analysis of transcript profiling data in spruces overexpressing R2R3-MYBs from loblolly pine (Pinus taeda L.), PtMYB1, PtMYB8, and PtMYB14, defined a set of common genes that display opposite regulation effects. The relationship between the closest MYB homologues and 33 putative target genes was explored by quantitative PCR expression profiling in wild-type P. glauca plants during the diurnal cycle. Significant Spearman's correlation estimates were consistent with the proposed opposite effect of different R2R3-MYBs on several putative target genes in a time-related and tissue-preferential manner. Expression of sequences coding for 4CL, DHS2, COMT1, SHM4, and a lipase thio/esterase positively correlated with that of PgMYB1 and PgMYB8, but negatively with that of PgMYB14 and PgMYB15. Complementary electrophoretic mobility shift assay (EMSA) and transactivation assay provided experimental evidence that these different R2R3-MYBs are able to bind similar AC cis-elements in the promoter region of Pg4CL and PgDHS2 genes but have opposite effects on their expression. Competitive binding EMSA experiments showed that PgMYB8 competes more strongly than PgMYB15 for the AC-I MYB binding site in the Pg4CL promoter. Together, the results bring a new perspective to the action of R2R3-MYB proteins in the regulation of distinct but interconnecting metabolism pathways.
已提出 R2R3-MYB 激活子和抑制剂在共同靶基因上的冗余和竞争是调节植物次生代谢的精细调控机制。通过研究来自不同代谢途径的共同靶基因的不同亚组的 R2R3-MYB 对其的影响,在白云杉 [Picea glauca (Moench) Voss] 中对该假说进行了测试。在过表达来自火炬松(Pinus taeda L.)的 R2R3-MYB 的白云杉(PtMYB1、PtMYB8 和 PtMYB14)的转录谱数据的比较分析中,定义了一组显示相反调节作用的共同基因。在白蜡树的野生型植物中,通过定量 PCR 表达谱分析在昼夜周期内,探讨了最接近的 MYB 同源物与 33 个假定靶基因之间的关系。在时间相关和组织偏好的方式下,不同 R2R3-MYB 对几个假定靶基因的相反作用的显著 Spearman 相关估计与提议的关系一致。编码 4CL、DHS2、COMT1、SHM4 和脂肪酶硫酯酶的序列的表达与 PgMYB1 和 PgMYB8 的表达呈正相关,但与 PgMYB14 和 PgMYB15 的表达呈负相关。互补电泳迁移率变动分析(EMSA)和转录激活分析提供了实验证据,表明这些不同的 R2R3-MYB 能够结合 Pg4CL 和 PgDHS2 基因启动子区中相似的 AC 顺式元件,但对其表达有相反的影响。竞争性结合 EMSA 实验表明,PgMYB8 比 PgMYB15 更强烈地竞争 Pg4CL 启动子中的 AC-I MYB 结合位点。总的来说,这些结果为 R2R3-MYB 蛋白在调节不同但相互关联的代谢途径中的作用提供了新的视角。