• 文献检索
  • 文档翻译
  • 深度研究
  • 学术资讯
  • Suppr Zotero 插件Zotero 插件
  • 邀请有礼
  • 套餐&价格
  • 历史记录
应用&插件
Suppr Zotero 插件Zotero 插件浏览器插件Mac 客户端Windows 客户端微信小程序
定价
高级版会员购买积分包购买API积分包
服务
文献检索文档翻译深度研究API 文档MCP 服务
关于我们
关于 Suppr公司介绍联系我们用户协议隐私条款
关注我们

Suppr 超能文献

核心技术专利:CN118964589B侵权必究
粤ICP备2023148730 号-1Suppr @ 2026

文献检索

告别复杂PubMed语法,用中文像聊天一样搜索,搜遍4000万医学文献。AI智能推荐,让科研检索更轻松。

立即免费搜索

文件翻译

保留排版,准确专业,支持PDF/Word/PPT等文件格式,支持 12+语言互译。

免费翻译文档

深度研究

AI帮你快速写综述,25分钟生成高质量综述,智能提取关键信息,辅助科研写作。

立即免费体验

人转矩细小病毒编码一种 microRNA,该 microRNA 可抑制干扰素信号转导。

A human torque teno virus encodes a microRNA that inhibits interferon signaling.

机构信息

The University of Texas at Austin, Molecular Genetics & Microbiology, Austin, Texas, United States of America.

Division for the Characterization of Tumorviruses, Deutsches Krebsforschungszentrum, Heidelberg, Germany.

出版信息

PLoS Pathog. 2013;9(12):e1003818. doi: 10.1371/journal.ppat.1003818. Epub 2013 Dec 19.

DOI:10.1371/journal.ppat.1003818
PMID:24367263
原文链接:https://pmc.ncbi.nlm.nih.gov/articles/PMC3868544/
Abstract

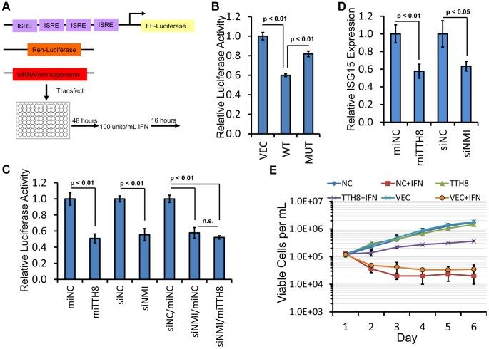
Torque teno viruses (TTVs) are a group of viruses with small, circular DNA genomes. Members of this family are thought to ubiquitously infect humans, although causal disease associations are currently lacking. At present, there is no understanding of how infection with this diverse group of viruses is so prevalent. Using a combined computational and synthetic approach, we predict and identify miRNA-coding regions in diverse human TTVs and provide evidence for TTV miRNA production in vivo. The TTV miRNAs are transcribed by RNA polymerase II, processed by Drosha and Dicer, and are active in RISC. A TTV mutant defective for miRNA production replicates as well as wild type virus genome; demonstrating that the TTV miRNA is dispensable for genome replication in a cell culture model. We demonstrate that a recombinant TTV genome is capable of expressing an exogenous miRNA, indicating the potential utility of TTV as a small RNA vector. Gene expression profiling of host cells identifies N-myc (and STAT) interactor (NMI) as a target of a TTV miRNA. NMI transcripts are directly regulated through a binding site in the 3'UTR. SiRNA knockdown of NMI contributes to a decreased response to interferon signaling. Consistent with this, we show that a TTV miRNA mediates a decreased response to IFN and increased cellular proliferation in the presence of IFN. Thus, we add Annelloviridae to the growing list of virus families that encode miRNAs, and suggest that miRNA-mediated immune evasion can contribute to the pervasiveness associated with some of these viruses.

摘要

扭结- 毯木病毒(TTVs)是一组具有小环状 DNA 基因组的病毒。尽管目前缺乏因果疾病关联,但人们认为该家族成员普遍感染人类。目前,人们还不了解为何感染这种多样化的病毒群如此普遍。我们采用组合计算和合成方法,预测并鉴定了多种人类 TTV 中的 miRNA 编码区,并提供了体内 TTV miRNA 产生的证据。TTV miRNA 由 RNA 聚合酶 II 转录,由 Drosha 和 Dicer 加工,并在 RISC 中具有活性。一种缺乏 miRNA 产生能力的 TTV 突变体与野生型病毒基因组一样复制;这表明 TTV miRNA 在细胞培养模型中对于基因组复制是可有可无的。我们证明了重组 TTV 基因组能够表达外源 miRNA,表明 TTV 作为小 RNA 载体的潜在用途。宿主细胞的基因表达谱鉴定出 N-myc(和 STAT)相互作用物(NMI)是 TTV miRNA 的靶标。NMI 转录物通过 3'UTR 中的结合位点直接受到调控。NMI 的 siRNA 敲低导致干扰素信号反应降低。与此一致,我们表明 TTV miRNA 介导 IFN 反应降低和 IFN 存在时细胞增殖增加。因此,我们将 Annelloviridae 添加到不断增长的编码 miRNA 的病毒家族列表中,并表明 miRNA 介导的免疫逃逸可能有助于某些这些病毒的普遍存在。

https://cdn.ncbi.nlm.nih.gov/pmc/blobs/3ad4/3868544/d596a6336bde/ppat.1003818.g007.jpg
https://cdn.ncbi.nlm.nih.gov/pmc/blobs/3ad4/3868544/49c48e02bd5b/ppat.1003818.g001.jpg
https://cdn.ncbi.nlm.nih.gov/pmc/blobs/3ad4/3868544/55df9eaadc18/ppat.1003818.g002.jpg
https://cdn.ncbi.nlm.nih.gov/pmc/blobs/3ad4/3868544/4cbce809634b/ppat.1003818.g003.jpg
https://cdn.ncbi.nlm.nih.gov/pmc/blobs/3ad4/3868544/f5479af52c65/ppat.1003818.g004.jpg
https://cdn.ncbi.nlm.nih.gov/pmc/blobs/3ad4/3868544/ff5c3499e356/ppat.1003818.g005.jpg
https://cdn.ncbi.nlm.nih.gov/pmc/blobs/3ad4/3868544/623d9ae13be4/ppat.1003818.g006.jpg
https://cdn.ncbi.nlm.nih.gov/pmc/blobs/3ad4/3868544/d596a6336bde/ppat.1003818.g007.jpg
https://cdn.ncbi.nlm.nih.gov/pmc/blobs/3ad4/3868544/49c48e02bd5b/ppat.1003818.g001.jpg
https://cdn.ncbi.nlm.nih.gov/pmc/blobs/3ad4/3868544/55df9eaadc18/ppat.1003818.g002.jpg
https://cdn.ncbi.nlm.nih.gov/pmc/blobs/3ad4/3868544/4cbce809634b/ppat.1003818.g003.jpg
https://cdn.ncbi.nlm.nih.gov/pmc/blobs/3ad4/3868544/f5479af52c65/ppat.1003818.g004.jpg
https://cdn.ncbi.nlm.nih.gov/pmc/blobs/3ad4/3868544/ff5c3499e356/ppat.1003818.g005.jpg
https://cdn.ncbi.nlm.nih.gov/pmc/blobs/3ad4/3868544/623d9ae13be4/ppat.1003818.g006.jpg
https://cdn.ncbi.nlm.nih.gov/pmc/blobs/3ad4/3868544/d596a6336bde/ppat.1003818.g007.jpg

相似文献

1
A human torque teno virus encodes a microRNA that inhibits interferon signaling.人转矩细小病毒编码一种 microRNA,该 microRNA 可抑制干扰素信号转导。
PLoS Pathog. 2013;9(12):e1003818. doi: 10.1371/journal.ppat.1003818. Epub 2013 Dec 19.
2
Torque teno virus microRNA detection in cerebrospinal fluids of patients with neurological pathologies.检测神经病理患者脑脊液中的扭结-teno 病毒 microRNA。
J Clin Virol. 2020 Dec;133:104687. doi: 10.1016/j.jcv.2020.104687. Epub 2020 Nov 6.
3
Torque Teno Virus Primary Infection Kinetics in Early Childhood.Torque Teno 病毒在儿童早期的初次感染动力学。
Viruses. 2022 Jun 11;14(6):1277. doi: 10.3390/v14061277.
4
Classification of TTV and related viruses (anelloviruses).TTV及相关病毒(环病毒)的分类
Curr Top Microbiol Immunol. 2009;331:21-33. doi: 10.1007/978-3-540-70972-5_2.
5
Investigation on torquetenovirus (TTV) microRNA transcriptome in vivo.体内微小病毒B19(TTV)微小RNA转录组的研究。
Virus Res. 2016 Jun 2;217:18-22. doi: 10.1016/j.virusres.2016.03.003. Epub 2016 Mar 6.
6
The mysterious anelloviruses: investigating its role in human diseases.神秘的圆环病毒:探究其在人类疾病中的作用。
BMC Microbiol. 2024 Jan 29;24(1):40. doi: 10.1186/s12866-024-03187-7.
7
Torque teno virus (TTV): current status.细小病毒(TTV):现状
Rev Med Virol. 2007 Jan-Feb;17(1):45-57. doi: 10.1002/rmv.524.
8
Plasma Torquetenovirus (TTV) microRNAs and severity of COVID-19.血浆 Torquetenovirus(TTV)microRNAs 与 COVID-19 的严重程度。
Virol J. 2022 May 13;19(1):79. doi: 10.1186/s12985-022-01812-3.
9
Torque teno virus infection in the pig and its potential role as a model of human infection.猪圆环病毒感染及其作为人类感染模型的潜在作用。
Vet J. 2009 May;180(2):163-8. doi: 10.1016/j.tvjl.2007.12.005. Epub 2008 Mar 4.
10
The diversity of torque teno viruses: in vitro replication leads to the formation of additional replication-competent subviral molecules.转矩均等病毒的多样性:体外复制导致形成额外具有复制能力的亚病毒分子。
J Virol. 2011 Jul;85(14):7284-95. doi: 10.1128/JVI.02472-10. Epub 2011 May 18.

引用本文的文献

1
Viral piracy of host RNA phosphatase DUSP11 by avipoxviruses.禽痘病毒对宿主RNA磷酸酶DUSP11的病毒劫持
PLoS Pathog. 2025 Apr 21;21(4):e1013101. doi: 10.1371/journal.ppat.1013101. eCollection 2025 Apr.
2
Torque Teno Virus (TTV) in Renal Transplant Recipients: Species Diversity and Variability.肾移植受者中的扭结张力病毒(TTV):物种多样性和变异性。
Viruses. 2024 Mar 11;16(3):432. doi: 10.3390/v16030432.
3
The mysterious anelloviruses: investigating its role in human diseases.神秘的圆环病毒:探究其在人类疾病中的作用。

本文引用的文献

1
MicroRNAs as mediators of viral evasion of the immune system.MicroRNAs 作为病毒逃避免疫系统的介质。
Nat Immunol. 2013 Mar;14(3):205-10. doi: 10.1038/ni.2537. Epub 2013 Feb 15.
2
Virus-encoded microRNAs: an overview and a look to the future.病毒编码的 microRNAs:概述与展望。
PLoS Pathog. 2012 Dec;8(12):e1003018. doi: 10.1371/journal.ppat.1003018. Epub 2012 Dec 20.
3
NMI mediates transcription-independent ARF regulation in response to cellular stresses.NMI 介导转录独立的 ARF 调控以响应细胞应激。
BMC Microbiol. 2024 Jan 29;24(1):40. doi: 10.1186/s12866-024-03187-7.
4
Spreading Senescent Cells' Burden and Emerging Therapeutic Targets for Frailty.衰老细胞负担的传播和脆弱性的新兴治疗靶点。
Cells. 2023 Sep 15;12(18):2287. doi: 10.3390/cells12182287.
5
Phylogenetic analysis of torque teno virus in Romania: possible evidence of distinct geographical distribution.罗马尼亚扭曲泰勒病毒的系统进化分析:不同地理分布的可能证据。
Arch Virol. 2022 Nov;167(11):2311-2318. doi: 10.1007/s00705-022-05559-8. Epub 2022 Aug 13.
6
Plasma Torquetenovirus (TTV) microRNAs and severity of COVID-19.血浆 Torquetenovirus(TTV)microRNAs 与 COVID-19 的严重程度。
Virol J. 2022 May 13;19(1):79. doi: 10.1186/s12985-022-01812-3.
7
Association of post-transplantation anellovirus viral load with kidney transplant rejection in children.移植后细小病毒病毒载量与儿童肾移植排斥反应的关系。
Pediatr Nephrol. 2022 Aug;37(8):1905-1914. doi: 10.1007/s00467-021-05336-w. Epub 2022 Jan 9.
8
Virome in the Lungs: The Role of Anelloviruses in Childhood Respiratory Diseases.肺部病毒组:微小病毒在儿童呼吸道疾病中的作用
Microorganisms. 2021 Jun 23;9(7):1357. doi: 10.3390/microorganisms9071357.
9
Retraction: A Human Torque Teno Virus Encodes a MicroRNA That Inhibits Interferon Signaling.撤稿声明:一种人类扭矩细小病毒编码一种抑制干扰素信号传导的微小RNA。
PLoS Pathog. 2021 Jun 1;17(6):e1009639. doi: 10.1371/journal.ppat.1009639. eCollection 2021 Jun.
10
Unmapped exome reads implicate a role for Anelloviridae in childhood HIV-1 long-term non-progression.未映射的外显子组读数表明圆环病毒科在儿童HIV-1长期不进展中起作用。
NPJ Genom Med. 2021 Mar 19;6(1):24. doi: 10.1038/s41525-021-00185-w.
Mol Biol Cell. 2012 Dec;23(23):4635-46. doi: 10.1091/mbc.E12-04-0304. Epub 2012 Oct 3.
4
A critical role of N-myc and STAT interactor (Nmi) in foot-and-mouth disease virus (FMDV) 2C-induced apoptosis.N-myc 和 STAT 相互作用因子(Nmi)在口蹄疫病毒(FMDV)2C 诱导的细胞凋亡中的关键作用。
Virus Res. 2012 Dec;170(1-2):59-65. doi: 10.1016/j.virusres.2012.08.018. Epub 2012 Sep 2.
5
The mechanics of miRNA-mediated gene silencing: a look under the hood of miRISC.miRNA 介导的基因沉默机制:miRISC 内幕观察。
Nat Struct Mol Biol. 2012 Jun 5;19(6):586-93. doi: 10.1038/nsmb.2296.
6
Ribosome profiling shows that miR-430 reduces translation before causing mRNA decay in zebrafish.核糖体图谱分析表明,miR-430 在导致 zebrafish 中 mRNA 降解之前降低了翻译。
Science. 2012 Apr 13;336(6078):233-7. doi: 10.1126/science.1215704. Epub 2012 Mar 15.
7
RNA virus microRNA that mimics a B-cell oncomiR.模拟 B 细胞致癌 miRNA 的 RNA 病毒 microRNA。
Proc Natl Acad Sci U S A. 2012 Feb 21;109(8):3077-82. doi: 10.1073/pnas.1116107109. Epub 2012 Jan 30.
8
Kaposi's sarcoma herpesvirus microRNAs target caspase 3 and regulate apoptosis.卡波西肉瘤疱疹病毒 microRNAs 靶向半胱天冬酶 3 并调节细胞凋亡。
PLoS Pathog. 2011 Dec;7(12):e1002405. doi: 10.1371/journal.ppat.1002405. Epub 2011 Dec 8.
9
A primate herpesvirus uses the integrator complex to generate viral microRNAs.一种灵长类疱疹病毒利用整合酶复合物产生病毒 microRNAs。
Mol Cell. 2011 Sep 16;43(6):982-92. doi: 10.1016/j.molcel.2011.07.025.
10
Expanding the role of Drosha to the regulation of viral gene expression.将 Drosha 的作用扩展到病毒基因表达的调控。
Proc Natl Acad Sci U S A. 2011 Jul 5;108(27):11229-34. doi: 10.1073/pnas.1105799108. Epub 2011 Jun 20.