Archer Kristina A, Durack Juliana, Portnoy Daniel A
Department of Molecular and Cell Biology, University of California, Berkeley, Berkeley, California, United States of America.
Department of Molecular and Cell Biology, University of California, Berkeley, Berkeley, California, United States of America ; School of Public Health, University of California, Berkeley, Berkeley, California, United States of America.
PLoS Pathog. 2014 Jan;10(1):e1003861. doi: 10.1371/journal.ppat.1003861. Epub 2014 Jan 2.
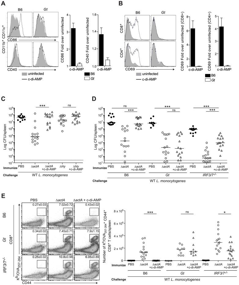
Infection with Listeria monocytogenes strains that enter the host cell cytosol leads to a robust cytotoxic T cell response resulting in long-lived cell-mediated immunity (CMI). Upon entry into the cytosol, L. monocytogenes secretes cyclic diadenosine monophosphate (c-di-AMP) which activates the innate immune sensor STING leading to the expression of IFN-β and co-regulated genes. In this study, we examined the role of STING in the development of protective CMI to L. monocytogenes. Mice deficient for STING or its downstream effector IRF3 restricted a secondary lethal challenge with L. monocytogenes and exhibited enhanced immunity that was MyD88-independent. Conversely, enhancing STING activation during immunization by co-administration of c-di-AMP or by infection with a L. monocytogenes mutant that secretes elevated levels of c-di-AMP resulted in decreased protective immunity that was largely dependent on the type I interferon receptor. These data suggest that L. monocytogenes activation of STING downregulates CMI by induction of type I interferon.
感染进入宿主细胞胞质溶胶的单核细胞增生李斯特菌菌株会引发强烈的细胞毒性T细胞反应,从而产生持久的细胞介导免疫(CMI)。进入胞质溶胶后,单核细胞增生李斯特菌会分泌环状二磷酸腺苷单磷酸(c-di-AMP),其可激活天然免疫传感器STING,进而导致IFN-β及共同调控基因的表达。在本研究中,我们探究了STING在针对单核细胞增生李斯特菌的保护性CMI发展过程中的作用。缺乏STING或其下游效应因子IRF3的小鼠可抵御单核细胞增生李斯特菌的二次致死性攻击,并表现出增强的免疫,且该免疫不依赖于MyD88。相反,在免疫期间通过共同给予c-di-AMP或感染分泌高水平c-di-AMP的单核细胞增生李斯特菌突变体来增强STING激活,会导致保护性免疫降低,这在很大程度上依赖于I型干扰素受体。这些数据表明,单核细胞增生李斯特菌对STING的激活通过诱导I型干扰素来下调CMI。