Suppr超能文献

高分辨率熔解分析、焦磷酸测序、下一代测序和免疫组织化学与传统桑格测序在检测p.V600E和非p.V600E BRAF突变方面的比较。

Comparison of high resolution melting analysis, pyrosequencing, next generation sequencing and immunohistochemistry to conventional Sanger sequencing for the detection of p.V600E and non-p.V600E BRAF mutations.

作者信息

Ihle Michaela Angelika, Fassunke Jana, König Katharina, Grünewald Inga, Schlaak Max, Kreuzberg Nicole, Tietze Lothar, Schildhaus Hans-Ulrich, Büttner Reinhard, Merkelbach-Bruse Sabine

机构信息

Institute of Pathology, University of Cologne, Medical Centre, Cologne, Germany.

出版信息

BMC Cancer. 2014 Jan 10;14:13. doi: 10.1186/1471-2407-14-13.

Abstract

BACKGROUND

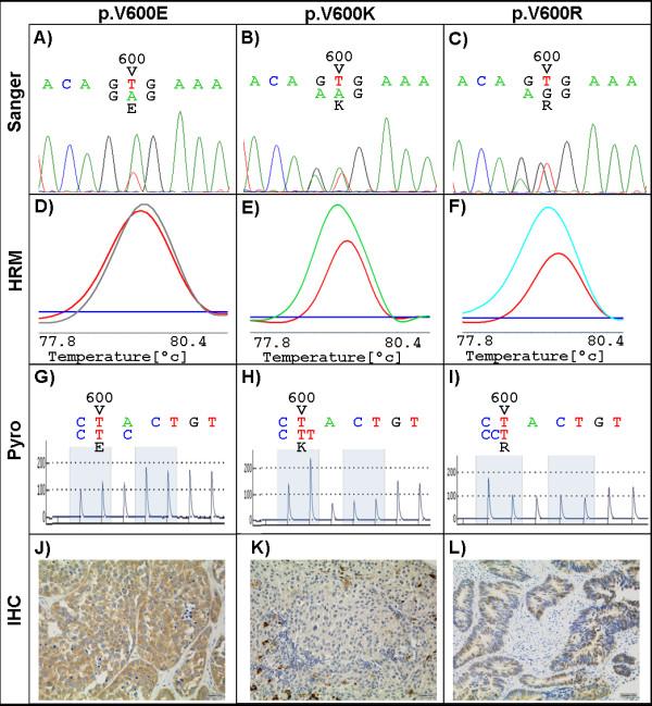
The approval of vemurafenib in the US 2011 and in Europe 2012 improved the therapy of not resectable or metastatic melanoma. Patients carrying a substitution of valine to glutamic acid at codon 600 (p.V600E) or a substitution of valine to leucine (p.V600K) in BRAF show complete or partial response. Therefore, the precise identification of the underlying somatic mutations is essential. Herein, we evaluate the sensitivity, specificity and feasibility of six different methods for the detection of BRAF mutations.

METHODS

Samples harboring p.V600E mutations as well as rare mutations in BRAF exon 15 were compared to wildtype samples. DNA was extracted from formalin-fixed paraffin-embedded tissues by manual micro-dissection and automated extraction. BRAF mutational analysis was carried out by high resolution melting (HRM) analysis, pyrosequencing, allele specific PCR, next generation sequencing (NGS) and immunohistochemistry (IHC). All mutations were independently reassessed by Sanger sequencing. Due to the limited tumor tissue available different numbers of samples were analyzed with each method (82, 72, 60, 72, 49 and 82 respectively).

RESULTS

There was no difference in sensitivity between the HRM analysis and Sanger sequencing (98%). All mutations down to 6.6% allele frequency could be detected with 100% specificity. In contrast, pyrosequencing detected 100% of the mutations down to 5% allele frequency but exhibited only 90% specificity. The allele specific PCR failed to detect 16.3% of the mutations eligible for therapy with vemurafenib. NGS could analyze 100% of the cases with 100% specificity but exhibited 97.5% sensitivity. IHC showed once cross-reactivity with p.V600R but was a good amendment to HRM.

CONCLUSION

Therefore, at present, a combination of HRM and IHC is recommended to increase sensitivity and specificity for routine diagnostic to fulfill the European requirements concerning vemurafenib therapy of melanoma patients.

摘要

背景

2011年维莫非尼在美国获批,2012年在欧洲获批,改善了不可切除或转移性黑色素瘤的治疗。携带BRAF基因第600位密码子缬氨酸替换为谷氨酸(p.V600E)或缬氨酸替换为亮氨酸(p.V600K)的患者显示出完全或部分缓解。因此,准确识别潜在的体细胞突变至关重要。在此,我们评估六种不同检测BRAF突变方法的敏感性、特异性和可行性。

方法

将携带p.V600E突变以及BRAF外显子15罕见突变的样本与野生型样本进行比较。通过手动显微切割和自动提取从福尔马林固定石蜡包埋组织中提取DNA。采用高分辨率熔解(HRM)分析、焦磷酸测序、等位基因特异性PCR、下一代测序(NGS)和免疫组织化学(IHC)进行BRAF突变分析。所有突变均通过桑格测序独立重新评估。由于可用肿瘤组织有限,每种方法分析的样本数量不同(分别为82、72、60、72、49和82)。

结果

HRM分析和桑格测序的敏感性无差异(98%)。所有低至6.6%等位基因频率的突变均可100%特异性检测到。相比之下,焦磷酸测序可检测到100%低至5%等位基因频率的突变,但特异性仅为90%。等位基因特异性PCR未能检测到16.3%符合维莫非尼治疗条件的突变。NGS可100%特异性分析所有病例,但敏感性为97.5%。IHC曾显示与p.V600R有交叉反应,但对HRM是很好的补充。

结论

因此,目前建议将HRM和IHC联合使用,以提高常规诊断的敏感性和特异性,满足欧洲关于黑色素瘤患者维莫非尼治疗的要求。

https://cdn.ncbi.nlm.nih.gov/pmc/blobs/1324/3893431/bfe7450aa31c/1471-2407-14-13-1.jpg

文献AI研究员

20分钟写一篇综述,助力文献阅读效率提升50倍。

立即体验

用中文搜PubMed

大模型驱动的PubMed中文搜索引擎

马上搜索

文档翻译

学术文献翻译模型,支持多种主流文档格式。

立即体验