Monetti Emanuela, Kadono Takashi, Tran Daniel, Azzarello Elisa, Arbelet-Bonnin Delphine, Biligui Bernadette, Briand Joël, Kawano Tomonori, Mancuso Stefano, Bouteau François
Université Paris Diderot, Sorbonne Paris Cité, Institut des Energies de Demain (UMR8236), Paris, France.
J Exp Bot. 2014 Mar;65(5):1361-75. doi: 10.1093/jxb/ert460. Epub 2014 Jan 13.
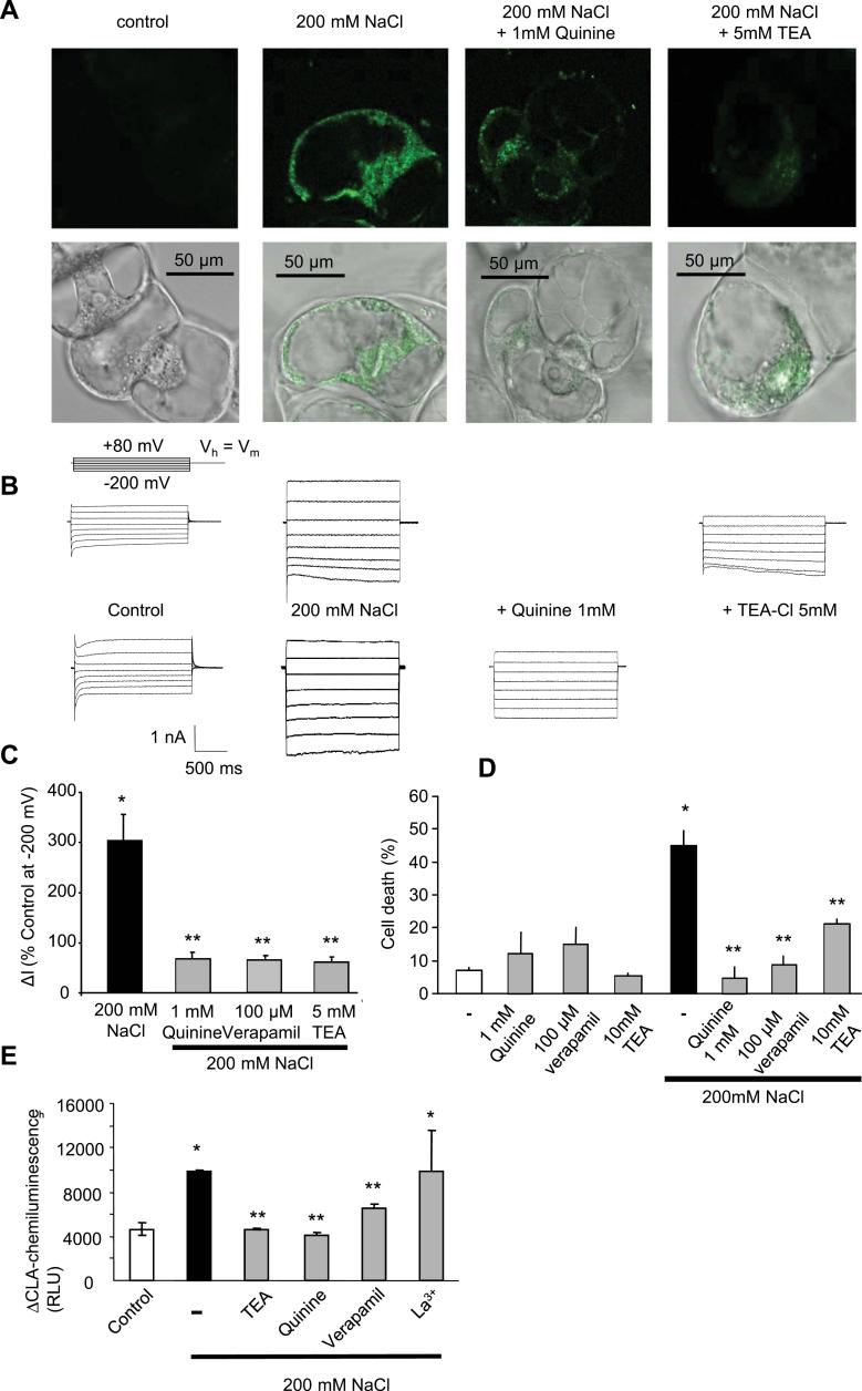
Hyperosmotic stresses represent one of the major constraints that adversely affect plants growth, development, and productivity. In this study, the focus was on early responses to hyperosmotic stress- (NaCl and sorbitol) induced reactive oxygen species (ROS) generation, cytosolic Ca(2+) concentration ([Ca(2+)]cyt) increase, ion fluxes, and mitochondrial potential variations, and on their links in pathways leading to programmed cell death (PCD). By using BY-2 tobacco cells, it was shown that both NaCl- and sorbitol-induced PCD seemed to be dependent on superoxide anion (O2·(-)) generation by NADPH-oxidase. In the case of NaCl, an early influx of sodium through non-selective cation channels participates in the development of PCD through mitochondrial dysfunction and NADPH-oxidase-dependent O2·(-) generation. This supports the hypothesis of different pathways in NaCl- and sorbitol-induced cell death. Surprisingly, other shared early responses, such as [Ca(2+)]cyt increase and singlet oxygen production, do not seem to be involved in PCD.
高渗胁迫是对植物生长、发育和生产力产生不利影响的主要限制因素之一。在本研究中,重点关注对高渗胁迫(NaCl和山梨醇)诱导的活性氧(ROS)生成、胞质Ca(2+)浓度([Ca(2+)]cyt)增加、离子通量和线粒体电位变化的早期反应,以及它们在导致程序性细胞死亡(PCD)途径中的联系。通过使用BY-2烟草细胞,研究表明,NaCl和山梨醇诱导的PCD似乎都依赖于NADPH氧化酶产生的超氧阴离子(O2·(-))。就NaCl而言,钠通过非选择性阳离子通道的早期内流通过线粒体功能障碍和NADPH氧化酶依赖性O2·(-)生成参与PCD的发展。这支持了NaCl和山梨醇诱导的PCD存在不同途径的假设。令人惊讶的是,其他共同的早期反应,如[Ca(2+)]cyt增加和单线态氧产生,似乎并不参与PCD。