Suppr超能文献

溶质载体家族25成员23(SLC25A23)增强线粒体对钙离子的摄取,与线粒体钙单向转运体(MCU)相互作用,并诱导氧化应激介导的细胞死亡。

SLC25A23 augments mitochondrial Ca²⁺ uptake, interacts with MCU, and induces oxidative stress-mediated cell death.

作者信息

Hoffman Nicholas E, Chandramoorthy Harish C, Shanmughapriya Santhanam, Zhang Xueqian Q, Vallem Sandhya, Doonan Patrick J, Malliankaraman Karthik, Guo Shuchi, Rajan Sudarsan, Elrod John W, Koch Walter J, Cheung Joseph Y, Madesh Muniswamy

机构信息

Department of Biochemistry, Temple University, Philadelphia, PA 19140 Center for Translational Medicine, Temple University, Philadelphia, PA 19140.

出版信息

Mol Biol Cell. 2014 Mar;25(6):936-47. doi: 10.1091/mbc.E13-08-0502. Epub 2014 Jan 15.

Abstract

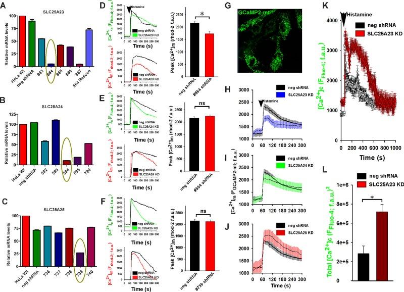
Emerging findings suggest that two lineages of mitochondrial Ca(2+) uptake participate during active and resting states: 1) the major eukaryotic membrane potential-dependent mitochondrial Ca(2+) uniporter and 2) the evolutionarily conserved exchangers and solute carriers, which are also involved in ion transport. Although the influx of Ca(2+) across the inner mitochondrial membrane maintains metabolic functions and cell death signal transduction, the mechanisms that regulate mitochondrial Ca(2+) accumulation are unclear. Solute carriers--solute carrier 25A23 (SLC25A23), SLC25A24, and SLC25A25--represent a family of EF-hand-containing mitochondrial proteins that transport Mg-ATP/Pi across the inner membrane. RNA interference-mediated knockdown of SLC25A23 but not SLC25A24 and SLC25A25 decreases mitochondrial Ca(2+) uptake and reduces cytosolic Ca(2+) clearance after histamine stimulation. Ectopic expression of SLC25A23 EF-hand-domain mutants exhibits a dominant-negative phenotype of reduced mitochondrial Ca(2+) uptake. In addition, SLC25A23 interacts with mitochondrial Ca(2+) uniporter (MCU; CCDC109A) and MICU1 (CBARA1) while also increasing IMCU. In addition, SLC25A23 knockdown lowers basal mROS accumulation, attenuates oxidant-induced ATP decline, and reduces cell death. Further, reconstitution with short hairpin RNA-insensitive SLC25A23 cDNA restores mitochondrial Ca(2+) uptake and superoxide production. These findings indicate that SLC25A23 plays an important role in mitochondrial matrix Ca(2+) influx.

摘要

新出现的研究结果表明,线粒体钙摄取的两个谱系在活跃和静止状态下均发挥作用:1)主要的真核细胞膜电位依赖性线粒体钙单向转运体;2)进化上保守的交换体和溶质载体,它们也参与离子转运。尽管钙离子跨线粒体内膜的内流维持着代谢功能和细胞死亡信号转导,但调节线粒体钙积累的机制尚不清楚。溶质载体——溶质载体25A23(SLC25A23)、SLC25A24和SLC25A25——代表了一类含EF手型结构域的线粒体蛋白家族,它们在内膜上转运Mg-ATP/磷酸。RNA干扰介导的SLC25A23而非SLC25A24和SLC25A25的敲低,会降低线粒体钙摄取,并减少组胺刺激后的胞质钙清除。SLC25A23 EF手型结构域突变体的异位表达表现出线粒体钙摄取减少的显性负性表型。此外,SLC25A23与线粒体钙单向转运体(MCU;CCDC109A)和MICU1(CBARA1)相互作用,同时也增加了IMCU。此外,SLC25A23的敲低会降低基础线粒体活性氧积累,减弱氧化剂诱导的ATP下降,并减少细胞死亡。此外,用短发夹RNA不敏感的SLC25A23 cDNA进行重组可恢复线粒体钙摄取和超氧化物生成。这些发现表明,SLC25A23在线粒体基质钙内流中起重要作用。

https://cdn.ncbi.nlm.nih.gov/pmc/blobs/3570/3952861/8eb7e147074b/936fig1.jpg

文献AI研究员

20分钟写一篇综述,助力文献阅读效率提升50倍。

立即体验

用中文搜PubMed

大模型驱动的PubMed中文搜索引擎

马上搜索

文档翻译

学术文献翻译模型,支持多种主流文档格式。

立即体验