Suppr超能文献

RNF146 在非小细胞肺癌中的过表达通过 Wnt/β-catenin 信号通路增强肿瘤的增殖和侵袭。

Overexpression of RNF146 in non-small cell lung cancer enhances proliferation and invasion of tumors through the Wnt/β-catenin signaling pathway.

机构信息

Department of Pathology, The First Affiliated Hospital and College of Basic Medical Sciences of China Medical University, Shenyang, Liaoning, China ; Department of Pathology, The Fourth Affiliated Hospital of China Medical University, Shenyang, Liaoning, China.

Department of Thoracic Surgery,The Fourth Affiliated Hospital of China Medical University, Shenyang, Liaoning, China.

出版信息

PLoS One. 2014 Jan 14;9(1):e85377. doi: 10.1371/journal.pone.0085377. eCollection 2014.

Abstract

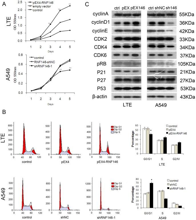
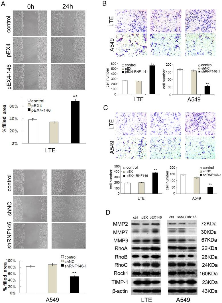
Studies have suggested a possible correlation between the newly identified E3 ubiquitin ligase ring finger protein 146 (RNF146) and tumor development. However, until now, studies on RNF146 have been restricted to poly(ADP-ribosyl)ation and ubiquitin ligation, whereas the role of RNF146 in tumor biology has rarely been reported. In the present study, the role of RNF146 in non-small cell lung cancer (NSCLC) was investigated. The results showed that the expression of RNF146 was increased in clinical lung cancer samples and cell lines. RNF146 expression correlated with tumor size, differentiation level, lymphatic metastasis, pTNM staging, and prognosis of patients in stage I. RNF146 expression was negatively correlated with Axin expression but positively correlated with the nuclear expression of β-catenin in NSCLC tissues. RNF146 downregulated the expression of Axin in lung cancer cell lines and induced the expression and nuclear distribution of β-catenin. Overexpression of RNF146 in NSCLC cell lines increased the levels of cyclinD1, cyclinE, and CDK4, promoted cell cycle G0/G1-S transitions, and regulated cell proliferation. Overexpression of RNF146 led to upregulated levels of matrix metalloproteinases 2 and 7 and enhanced lung cancer cell invasiveness, events that were mediated by the classical Wnt/β-catenin signaling pathway. In summary, the data in the present study indicate that RNF146 regulated the development and progression of NSCLC by enhancing cell growth, invasion, and survival, suggesting that RNF146 may be a potential treatment target in NSCLC.

摘要

研究表明,新鉴定的 E3 泛素连接酶环指蛋白 146(RNF146)与肿瘤的发生发展之间可能存在相关性。然而,到目前为止,对 RNF146 的研究仅限于多聚(ADP-核糖)化和泛素连接,而 RNF146 在肿瘤生物学中的作用很少有报道。在本研究中,研究了 RNF146 在非小细胞肺癌(NSCLC)中的作用。结果表明,RNF146 的表达在临床肺癌样本和细胞系中增加。RNF146 的表达与肿瘤大小、分化程度、淋巴转移、pTNM 分期和 I 期患者的预后相关。RNF146 的表达与 Axin 的表达呈负相关,而与 NSCLC 组织中β-catenin 的核表达呈正相关。RNF146 在肺癌细胞系中下调 Axin 的表达,并诱导β-catenin 的表达和核分布。在 NSCLC 细胞系中过表达 RNF146 会增加 cyclinD1、cyclinE 和 CDK4 的水平,促进细胞周期 G0/G1-S 期转变,并调节细胞增殖。RNF146 的过表达导致基质金属蛋白酶 2 和 7 的水平上调,并增强了肺癌细胞的侵袭性,这些事件是通过经典的 Wnt/β-catenin 信号通路介导的。总之,本研究的数据表明,RNF146 通过增强细胞生长、侵袭和存活来调节 NSCLC 的发生和发展,提示 RNF146 可能是 NSCLC 的潜在治疗靶点。

https://cdn.ncbi.nlm.nih.gov/pmc/blobs/d211/3891871/dee715631d1c/pone.0085377.g001.jpg

文献AI研究员

20分钟写一篇综述,助力文献阅读效率提升50倍。

立即体验

用中文搜PubMed

大模型驱动的PubMed中文搜索引擎

马上搜索

文档翻译

学术文献翻译模型,支持多种主流文档格式。

立即体验