Key Laboratory of Cardiovascular Remodeling and Function Research, Qilu Hospital, Shandong University, Jinan, Shandong Province, China.
Centre for Eye Research Australia, University of Melbourne, East Melbourne, Victoria, Australia.
Cell Death Dis. 2014 Jan 23;5(1):e1010. doi: 10.1038/cddis.2013.551.
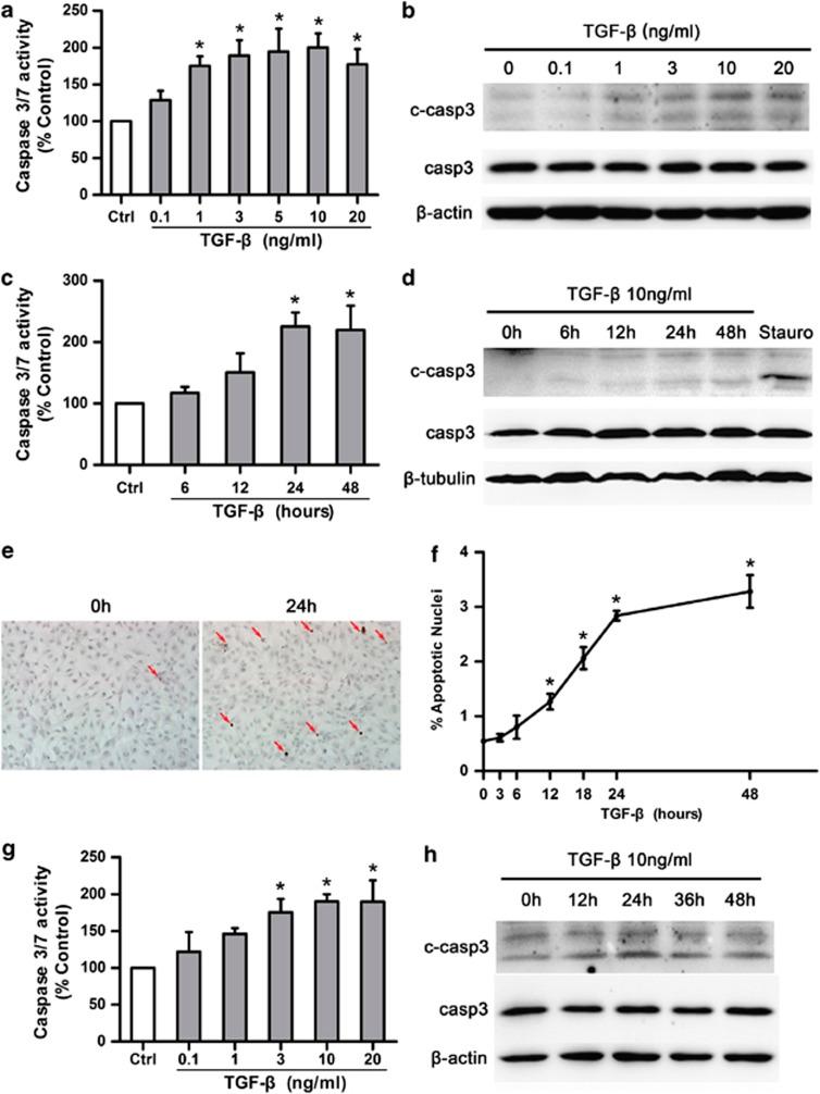
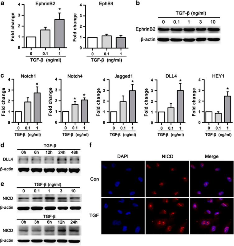
Transforming growth factor-β (TGF-β) triggers apoptosis in endothelial cells, while the mechanisms underlying this action are not entirely understood. Using genetic and pharmacological tools, we demonstrated that TGF-β induced a moderate apoptotic response in human cultured endothelial cells, which was dependent upon upregulation of the Nox4 NADPH oxidase and production of reactive oxygen species (ROS). In contrast, we showed that ectopic expression of Nox4 via viral vectors (vNox4) produced an antiapoptotic effect. TGF-β caused ROS-dependent p38 activation, whereas inhibition of p38 blunted TGF-β-induced apoptosis. However, vNox4, but not TGF-β, activated Akt, and inhibition of Akt attenuated the antiapoptotic effect of vNox4. Akt activation induced by vNox4 was accompanied by inactivation of the protein tyrosine phosphatase-1B (PTP1B) function and enhanced vascular endothelial growth factor receptor (VEGFR)-2 phosphorylation. Moreover, we showed that TGF-β enhanced Notch signaling and increased expression of the arterial marker EphrinB2 in a redox-dependent manner. In summary, our results suggest that Nox4 and ROS have pivotal roles in mediating TGF-β-induced endothelial apoptosis and phenotype specification. Redox mechanisms may influence endothelial cell functions by modulating p38, PTP1B/VEGFR/Akt and Notch signaling pathways.
转化生长因子-β(TGF-β)可诱导内皮细胞凋亡,但其作用机制尚不完全清楚。我们使用遗传和药理学工具证明,TGF-β可诱导人培养的内皮细胞发生适度的凋亡反应,该反应依赖于 Nox4 NADPH 氧化酶的上调和活性氧(ROS)的产生。相比之下,我们表明,通过病毒载体(vNox4)异位表达 Nox4 会产生抗凋亡作用。TGF-β引起 ROS 依赖性 p38 激活,而抑制 p38 则可减弱 TGF-β诱导的细胞凋亡。然而,vNox4 而非 TGF-β可激活 Akt,而 Akt 的抑制则减弱了 vNox4 的抗凋亡作用。vNox4 诱导的 Akt 激活伴随着蛋白酪氨酸磷酸酶-1B(PTP1B)功能的失活和血管内皮生长因子受体(VEGFR)-2 的磷酸化增强。此外,我们表明,TGF-β以依赖于氧化还原的方式增强 Notch 信号并增加动脉标志物 EphrinB2 的表达。总之,我们的研究结果表明,Nox4 和 ROS 在介导 TGF-β诱导的内皮细胞凋亡和表型特化中起关键作用。氧化还原机制可能通过调节 p38、PTP1B/VEGFR/Akt 和 Notch 信号通路来影响内皮细胞的功能。