Suppr超能文献

牛蒡子苷元通过抑制钙调神经磷酸酶依赖性和骨细胞依赖性NFATc1途径来抑制破骨细胞的分化和功能。

Arctigenin inhibits osteoclast differentiation and function by suppressing both calcineurin-dependent and osteoblastic cell-dependent NFATc1 pathways.

作者信息

Yamashita Teruhito, Uehara Shunsuke, Udagawa Nobuyuki, Li Feng, Kadota Shigetoshi, Esumi Hiroyasu, Kobayashi Yasuhiro, Takahashi Naoyuki

机构信息

Institute for Oral Science, Matsumoto Dental University, Shiojiri, Nagano, Japan.

Department of Biochemistry, Matsumoto Dental University, Shiojiri, Nagano, Japan.

出版信息

PLoS One. 2014 Jan 17;9(1):e85878. doi: 10.1371/journal.pone.0085878. eCollection 2014.

Abstract

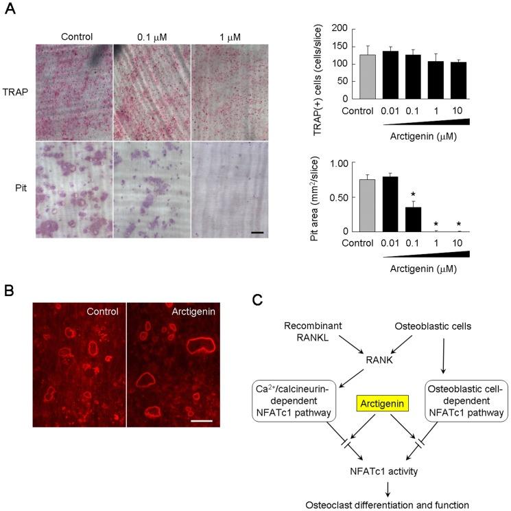
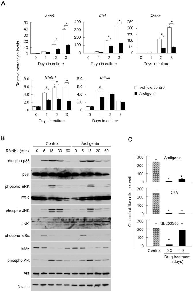
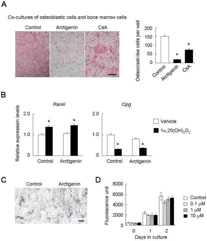
Arctigenin, a lignan-derived compound, is a constituent of the seeds of Arctium lappa. Arctigenin was previously shown to inhibit osteoclastogenesis; however, this inhibitory mechanism has yet to be elucidated. Here, we showed that arctigenin inhibited the action of nuclear factor of activated T-cells, cytoplasmic 1 (NFATc1), a key transcription factor for osteoclastogenesis. NFATc1 in osteoclast precursors was activated through two distinct pathways: the calcineurin-dependent and osteoblastic cell-dependent pathways. Among the several lignan-derived compounds examined, arctigenin most strongly inhibited receptor activator of nuclear factor κB ligand (RANKL)-induced osteoclast-like cell formation in mouse bone marrow macrophage (BMM) cultures, in which the calcineurin-dependent NFATc1 pathway was activated. Arctigenin suppressed neither the activation of nuclear factor κB and mitogen-activated protein kinases nor the up-regulation of c-Fos expression in BMMs treated with RANKL. However, arctigenin suppressed RANKL-induced NFATc1 expression. Interestingly, the treatment of osteoclast-like cells with arctigenin converted NFATc1 into a lower molecular weight species, which was translocated into the nucleus even in the absence of RANKL. Nevertheless, arctigenin as well as cyclosporin A (CsA), a calcineurin inhibitor, suppressed the NFAT-luciferase reporter activity induced by ionomycin and phorbol 12-myristate 13-acetate in BMMs. Chromatin immunoprecipitation analysis confirmed that arctigenin inhibited the recruitment of NFATc1 to the promoter region of the NFATc1 target gene. Arctigenin, but not CsA suppressed osteoclast-like cell formation in co-cultures of osteoblastic cells and bone marrow cells, in which the osteoblastic cell-dependent NFATc1 pathway was activated. The forced expression of constitutively active NFATc1 rescued osteoclastogenesis in BMM cultures treated with CsA, but not that treated with arctigenin. Arctigenin also suppressed the pit-forming activity of osteoclast-like cells cultured on dentin slices. These results suggest that arctigenin induces a dominant negative species of NFATc1, which inhibits osteoclast differentiation and function by suppressing both calcineurin-dependent and osteoblastic cell-dependent NFATc1 pathways.

摘要

牛蒡子苷元是一种木脂素衍生化合物,是牛蒡种子的一种成分。先前已证明牛蒡子苷元可抑制破骨细胞生成;然而,这种抑制机制尚未阐明。在此,我们表明牛蒡子苷元可抑制活化T细胞核因子胞质1(NFATc1)的作用,NFATc1是破骨细胞生成的关键转录因子。破骨细胞前体中的NFATc1通过两条不同途径被激活:钙调神经磷酸酶依赖性途径和成骨细胞依赖性途径。在所检测的几种木脂素衍生化合物中,牛蒡子苷元在小鼠骨髓巨噬细胞(BMM)培养物中对核因子κB受体激活剂配体(RANKL)诱导的破骨细胞样细胞形成的抑制作用最强,在该培养物中钙调神经磷酸酶依赖性NFATc1途径被激活。牛蒡子苷元既不抑制RANKL处理的BMM中核因子κB和丝裂原活化蛋白激酶的激活,也不抑制c-Fos表达的上调。然而,牛蒡子苷元可抑制RANKL诱导的NFATc1表达。有趣的是,用牛蒡子苷元处理破骨细胞样细胞可使NFATc1转化为较低分子量的形式,即使在没有RANKL的情况下,该形式也会转位到细胞核中。尽管如此,牛蒡子苷元以及钙调神经磷酸酶抑制剂环孢素A(CsA)均可抑制离子霉素和佛波酯12-肉豆蔻酸酯13-乙酸酯在BMM中诱导的NFAT荧光素酶报告基因活性。染色质免疫沉淀分析证实,牛蒡子苷元可抑制NFATc1募集到NFATc1靶基因的启动子区域。牛蒡子苷元而非CsA可抑制成骨细胞与骨髓细胞共培养体系中破骨细胞样细胞的形成,在该共培养体系中,成骨细胞依赖性NFATc1途径被激活。组成型活性NFATc1的强制表达可挽救用CsA处理的BMM培养物中的破骨细胞生成,但不能挽救用牛蒡子苷元处理的培养物中的破骨细胞生成。牛蒡子苷元还可抑制在牙本质切片上培养的破骨细胞样细胞的陷窝形成活性。这些结果表明,牛蒡子苷元可诱导一种显性负性形式的NFATc1,其通过抑制钙调神经磷酸酶依赖性和成骨细胞依赖性NFATc1途径来抑制破骨细胞的分化和功能。

https://cdn.ncbi.nlm.nih.gov/pmc/blobs/3768/3895012/af0f19dbddea/pone.0085878.g001.jpg

文献AI研究员

20分钟写一篇综述,助力文献阅读效率提升50倍。

立即体验

用中文搜PubMed

大模型驱动的PubMed中文搜索引擎

马上搜索

文档翻译

学术文献翻译模型,支持多种主流文档格式。

立即体验