Suppr超能文献

可视化Vpr诱导的G2期阻滞和细胞凋亡。

Visualizing Vpr-induced G2 arrest and apoptosis.

作者信息

Murakami Tomoyuki, Aida Yoko

机构信息

Viral Infectious Diseases Unit, RIKEN, Wako, Saitama, Japan ; Laboratory of Viral Infectious Diseases, Department of Medical Genome Sciences, Graduate School of Frontier Science, The University of Tokyo, Wako, Saitama, Japan.

出版信息

PLoS One. 2014 Jan 22;9(1):e86840. doi: 10.1371/journal.pone.0086840. eCollection 2014.

Abstract

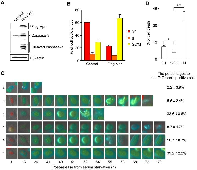
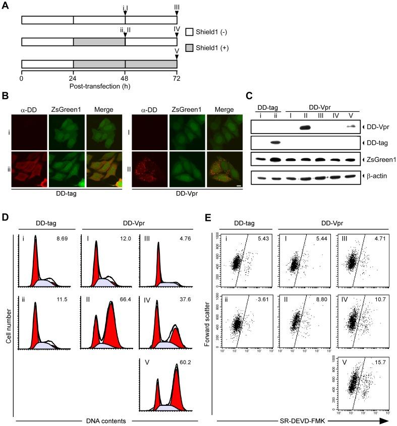
Vpr is an accessory protein of human immunodeficiency virus type 1 (HIV-1) with multiple functions. The induction of G2 arrest by Vpr plays a particularly important role in efficient viral replication because the transcriptional activity of the HIV-1 long terminal repeat is most active in G2 phase. The regulation of apoptosis by Vpr is also important for immune suppression and pathogenesis during HIV infection. However, it is not known whether Vpr-induced apoptosis depends on the ability of Vpr to induce G2 arrest, and the dynamics of Vpr-induced G2 arrest and apoptosis have not been visualized. We performed time-lapse imaging to examine the temporal relationship between Vpr-induced G2 arrest and apoptosis using HeLa cells containing the fluorescent ubiquitination-based cell cycle indicator2 (Fucci2). The dynamics of G2 arrest and subsequent long-term mitotic cell rounding in cells transfected with the Vpr-expression vector were visualized. These cells underwent nuclear mis-segregation after prolonged mitotic processes and then entered G1 phase. Some cells subsequently displayed evidence of apoptosis after prolonged mitotic processes and nuclear mis-segregation. Interestingly, Vpr-induced apoptosis was seldom observed in S or G2 phase. Likewise, visualization of synchronized HeLa/Fucci2 cells infected with an adenoviral vector expressing Vpr clearly showed that Vpr arrests the cell cycle at G2 phase, but does not induce apoptosis at S or G2 phase. Furthermore, time-lapse imaging of HeLa/Fucci2 cells expressing SCAT3.1, a caspase-3-sensitive fusion protein, clearly demonstrated that Vpr induces caspase-3-dependent apoptosis. Finally, to examine whether the effects of Vpr on G2 arrest and apoptosis were reversible, we performed live-cell imaging of a destabilizing domain fusion Vpr, which enabled rapid stabilization and destabilization by Shield1. The effects of Vpr on G2 arrest and subsequent apoptosis were reversible. This study is the first to characterize the dynamics of the morphological changes that occur during Vpr-induced G2 arrest and apoptosis.

摘要

Vpr是1型人类免疫缺陷病毒(HIV-1)的一种辅助蛋白,具有多种功能。Vpr诱导的G2期阻滞在高效病毒复制中起着特别重要的作用,因为HIV-1长末端重复序列的转录活性在G2期最为活跃。Vpr对细胞凋亡的调节对于HIV感染期间的免疫抑制和发病机制也很重要。然而,尚不清楚Vpr诱导的细胞凋亡是否依赖于Vpr诱导G2期阻滞的能力,并且Vpr诱导的G2期阻滞和细胞凋亡的动态变化尚未得到可视化观察。我们使用含有基于荧光泛素化的细胞周期指示剂2(Fucci2)的HeLa细胞进行延时成像,以研究Vpr诱导的G2期阻滞与细胞凋亡之间的时间关系。可视化观察了用Vpr表达载体转染的细胞中G2期阻滞和随后长期有丝分裂细胞变圆的动态变化。这些细胞在长时间的有丝分裂过程后发生核错误分离,然后进入G1期。一些细胞在长时间的有丝分裂过程和核错误分离后随后出现细胞凋亡的迹象。有趣的是,在S期或G2期很少观察到Vpr诱导的细胞凋亡。同样,对感染表达Vpr的腺病毒载体的同步化HeLa/Fucci2细胞进行可视化观察清楚地表明,Vpr将细胞周期阻滞在G2期,但在S期或G2期不诱导细胞凋亡。此外,对表达SCAT3.1(一种对caspase-3敏感的融合蛋白)的HeLa/Fucci2细胞进行延时成像清楚地表明,Vpr诱导caspase-3依赖性细胞凋亡。最后,为了研究Vpr对G2期阻滞和细胞凋亡的影响是否可逆,我们对一种不稳定结构域融合Vpr进行了活细胞成像,该Vpr可通过Shield1实现快速稳定和去稳定。Vpr对G2期阻滞和随后细胞凋亡的影响是可逆的。本研究首次描述了Vpr诱导的G2期阻滞和细胞凋亡过程中发生的形态学变化的动态变化。

https://cdn.ncbi.nlm.nih.gov/pmc/blobs/391a/3899331/10af0cb0e950/pone.0086840.g001.jpg

文献AI研究员

20分钟写一篇综述,助力文献阅读效率提升50倍。

立即体验

用中文搜PubMed

大模型驱动的PubMed中文搜索引擎

马上搜索

文档翻译

学术文献翻译模型,支持多种主流文档格式。

立即体验