Suppr超能文献

纳米级电脉冲在体、离体条件下对肝癌的比较研究表明,巨噬细胞浸润有助于肿瘤在体消融。

Comparative study of nanosecond electric fields in vitro and in vivo on hepatocellular carcinoma indicate macrophage infiltration contribute to tumor ablation in vivo.

机构信息

Key Lab of Combined Multi-organ Transplantation, Ministry of Public Health, The Department of Hepatobiliary and Pancreatic Surgery. The First Affiliated Hospital, School of Medicine, Zhejiang University, Hangzhou, Zhejiang Province, China.

The Department of Pharmacy, Shandong Traditional Chinese Medicine University, Jinan, Shandong Province, China.

出版信息

PLoS One. 2014 Jan 27;9(1):e86421. doi: 10.1371/journal.pone.0086421. eCollection 2014.

Abstract

BACKGROUND AND AIM

Recurrence and metastasis are associated with poor prognosis in hepatocellular carcinoma even in the patients who have undergone radical resection. Therefore, effective treatment is urgently needed for improvement of patients' survival. Previously, we reported that nanosecond pulse electric fields (nsPEFs) can ablate melanoma by induction of apoptosis and inhibition of angiogenesis. This study aims to investigate the in vivo ablation strategy by comparing the dose effect of nanosecond electric fields in vitro and in vivo on hepatocellular carcinoma.

MATERIALS AND METHODS

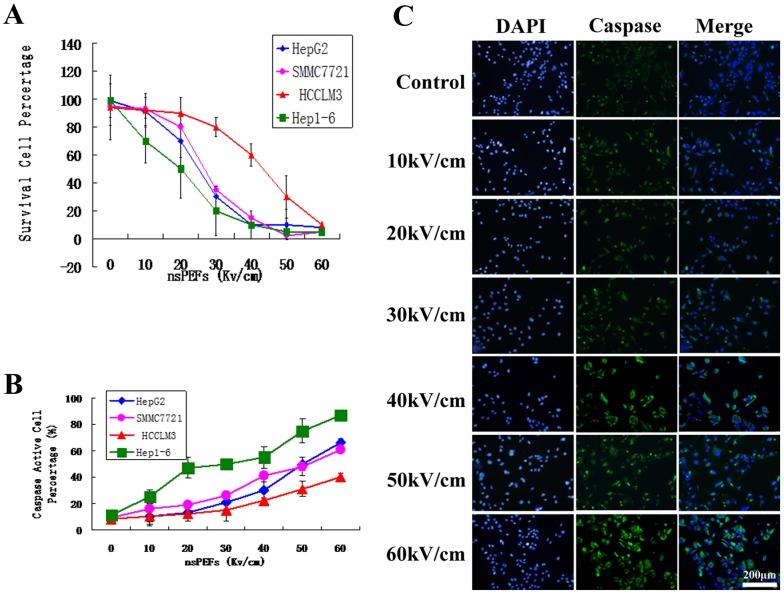
Four hepatocellular carcinoma cell lines HepG2, SMMC7721, Hep1-6, and HCCLM3 were pulsed to test the anti-proliferation and anti-migration ability of 100 ns nsPEFs in vitro. The animal model of human subdermal xenograft HCCLM3 cells into BALB/c nude mouse was used to test the anti-tumor growth and macrophage infiltration in vivo.

RESULTS

In vitro assays showed anti-tumor effect of nsPEFs is dose-dependant. But the in vivo study showed the strategy of low dose and multiple treatments is superior to high dose single treatment. The macrophages infiltration significantly increased in the tumors which were treated by multiple low dose nsPEFs.

CONCLUSION

The low dose multiple nsPEFs application is more efficient than high dose single treatment in inhibiting the tumor volume in vivo, which is quite different from the dose-effect relationship in vitro. Beside the electric field strength, the macrophage involvement must be considered to account for effect variability and toxicology in vivo.

摘要

背景与目的

即使在接受根治性切除术的患者中,肝癌的复发和转移也与预后不良相关。因此,迫切需要有效的治疗方法来改善患者的生存。先前,我们报道纳秒脉冲电场(nsPEFs)可以通过诱导细胞凋亡和抑制血管生成来消融黑色素瘤。本研究旨在通过比较纳秒电场在体外和体内对肝癌的剂量效应,研究体内消融策略。

材料与方法

用脉冲处理四种肝癌细胞系 HepG2、SMMC7721、Hep1-6 和 HCCLM3,以测试 100nsnsPEFs 的体外抗增殖和抗迁移能力。用人皮下异种移植 HCCLM3 细胞的 BALB/c 裸鼠动物模型,以测试体内抗肿瘤生长和巨噬细胞浸润的作用。

结果

体外实验表明 nsPEFs 的抗肿瘤作用呈剂量依赖性。但体内研究表明,低剂量多次治疗的策略优于高剂量单次治疗。在接受多次低剂量 nsPEFs 治疗的肿瘤中,巨噬细胞浸润明显增加。

结论

与体外的剂量效应关系不同,低剂量多次 nsPEFs 应用在抑制体内肿瘤体积方面比高剂量单次治疗更有效。除了电场强度外,还必须考虑巨噬细胞的参与,以解释体内的变异性和毒理学。

https://cdn.ncbi.nlm.nih.gov/pmc/blobs/c261/3903538/8eac1a22da48/pone.0086421.g001.jpg

相似文献

2
5
Non-ionizing radiation with nanosecond pulsed electric fields as a cancer treatment: in vitro studies.
Annu Int Conf IEEE Eng Med Biol Soc. 2009;2009:6509-12. doi: 10.1109/IEMBS.2009.5333139.
7
Nanosecond pulsed electric field ablation of hepatocellular carcinoma.
Annu Int Conf IEEE Eng Med Biol Soc. 2011;2011:6861-5. doi: 10.1109/IEMBS.2011.6091692.
8
A protective effect after clearance of orthotopic rat hepatocellular carcinoma by nanosecond pulsed electric fields.
Eur J Cancer. 2014 Oct;50(15):2705-13. doi: 10.1016/j.ejca.2014.07.006. Epub 2014 Jul 28.
9
Nanosecond pulsed electric field ablates rabbit VX2 liver tumors in a non-thermal manner.
PLoS One. 2023 Mar 15;18(3):e0273754. doi: 10.1371/journal.pone.0273754. eCollection 2023.

引用本文的文献

2
Direct-Current Electrical Field Stimulation of Patient-Derived Colorectal Cancer Cells.
Biology (Basel). 2023 Jul 22;12(7):1032. doi: 10.3390/biology12071032.
3
Nanosecond pulsed electric field ablates rabbit VX2 liver tumors in a non-thermal manner.
PLoS One. 2023 Mar 15;18(3):e0273754. doi: 10.1371/journal.pone.0273754. eCollection 2023.
5
Bioelectric Potential in Next-Generation Organoids: Electrical Stimulation to Enhance 3D Structures of the Central Nervous System.
Front Cell Dev Biol. 2022 May 17;10:901652. doi: 10.3389/fcell.2022.901652. eCollection 2022.
6
Tumor-Associated Macrophages in Hepatocellular Carcinoma Pathogenesis, Prognosis and Therapy.
Cancers (Basel). 2022 Jan 4;14(1):226. doi: 10.3390/cancers14010226.
7
Effects of Nanosecond Pulsed Electric Fields in Cell Vitality, Apoptosis, and Proliferation of TPC-1 Cells.
Anal Cell Pathol (Amst). 2021 Oct 13;2021:9913716. doi: 10.1155/2021/9913716. eCollection 2021.
8
Recycled algae-based carbon materials as electroconductive 3D printed skeletal muscle tissue engineering scaffolds.
J Mater Sci Mater Med. 2021 Jun 21;32(7):73. doi: 10.1007/s10856-021-06534-6.
10
Immune response triggered by the ablation of hepatocellular carcinoma with nanosecond pulsed electric field.
Front Med. 2021 Apr;15(2):170-177. doi: 10.1007/s11684-020-0747-z. Epub 2020 Nov 13.

本文引用的文献

2
Mouse models for liver cancer.
Mol Oncol. 2013 Apr;7(2):206-23. doi: 10.1016/j.molonc.2013.01.005. Epub 2013 Feb 5.
3
Nanoelectroablation of human pancreatic carcinoma in a murine xenograft model without recurrence.
Int J Cancer. 2013 Apr 15;132(8):1933-9. doi: 10.1002/ijc.27860. Epub 2012 Oct 17.
5
Nanoelectroablation therapy for murine basal cell carcinoma.
Biochem Biophys Res Commun. 2012 Aug 3;424(3):446-50. doi: 10.1016/j.bbrc.2012.06.129. Epub 2012 Jul 4.
6
Non-thermal nanoelectroablation of UV-induced murine melanomas stimulates an immune response.
Pigment Cell Melanoma Res. 2012 Sep;25(5):618-29. doi: 10.1111/j.1755-148X.2012.01027.x.
7
Nanosecond pulsed electric field ablation of hepatocellular carcinoma.
Annu Int Conf IEEE Eng Med Biol Soc. 2011;2011:6861-5. doi: 10.1109/IEMBS.2011.6091692.

文献AI研究员

20分钟写一篇综述,助力文献阅读效率提升50倍。

立即体验

用中文搜PubMed

大模型驱动的PubMed中文搜索引擎

马上搜索

文档翻译

学术文献翻译模型,支持多种主流文档格式。

立即体验