Suppr超能文献

将CD80纳入单纯疱疹病毒(HSV)可使重组病毒靶向树突状细胞(DCs)上的程序性死亡受体配体1(PD-L1),并实现有效感染和强大的免疫反应。

Inclusion of CD80 in HSV targets the recombinant virus to PD-L1 on DCs and allows productive infection and robust immune responses.

作者信息

Mott Kevin R, Allen Sariah J, Zandian Mandana, Akbari Omid, Hamrah Pedram, Maazi Hadi, Wechsler Steven L, Sharpe Arlene H, Freeman Gordon J, Ghiasi Homayon

机构信息

Center for Neurobiology and Vaccine Development, Ophthalmology Research, Department of Surgery, Cedars-Sinai Burns & Allen Research Institute, Cedars-Sinai Medical Center, Los Angeles, California, United States of America.

Department of Molecular Microbiology and Immunology, Keck School of Medicine, University of Southern California, Los Angeles, California, United States of America.

出版信息

PLoS One. 2014 Jan 27;9(1):e87617. doi: 10.1371/journal.pone.0087617. eCollection 2014.

Abstract

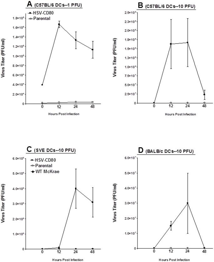
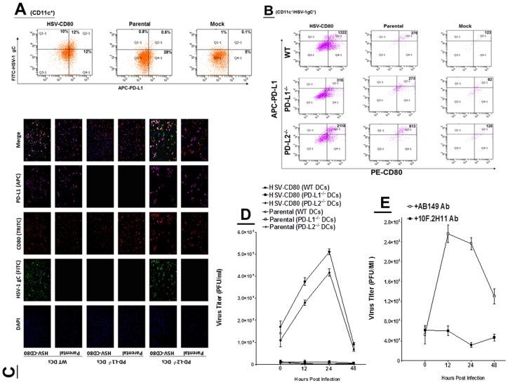
CD80 plays a critical role in stimulation of T cells and subsequent control of infection. To investigate the effect of CD80 on HSV-1 infection, we constructed a recombinant HSV-1 virus that expresses two copies of the CD80 gene in place of the latency associated transcript (LAT). This mutant virus (HSV-CD80) expressed high levels of CD80 and had similar virus replication kinetics as control viruses in rabbit skin cells. In contrast to parental virus, this CD80 expressing recombinant virus replicated efficiently in immature dendritic cells (DCs). Additionally, the susceptibility of immature DCs to HSV-CD80 infection was mediated by CD80 binding to PD-L1 on DCs. This interaction also contributed to a significant increase in T cell activation. Taken together, these results suggest that inclusion of CD80 as a vaccine adjuvant may promote increased vaccine efficacy by enhancing the immune response directly and also indirectly by targeting to DC.

摘要

CD80在刺激T细胞及随后控制感染过程中发挥关键作用。为研究CD80对单纯疱疹病毒1型(HSV-1)感染的影响,我们构建了一种重组HSV-1病毒,该病毒表达两个拷贝的CD80基因以替代潜伏期相关转录本(LAT)。这种突变病毒(HSV-CD80)表达高水平的CD80,并且在兔皮肤细胞中的病毒复制动力学与对照病毒相似。与亲本病毒不同,这种表达CD80的重组病毒在未成熟树突状细胞(DC)中能高效复制。此外,未成熟DC对HSV-CD80感染的易感性是由CD80与DC上的PD-L1结合介导的。这种相互作用也导致T细胞活化显著增加。综上所述,这些结果表明,将CD80作为疫苗佐剂可能通过直接增强免疫反应以及通过靶向DC间接增强免疫反应来提高疫苗效力。

https://cdn.ncbi.nlm.nih.gov/pmc/blobs/11cf/3903765/ac7ad92c5637/pone.0087617.g001.jpg

文献AI研究员

20分钟写一篇综述,助力文献阅读效率提升50倍。

立即体验

用中文搜PubMed

大模型驱动的PubMed中文搜索引擎

马上搜索

文档翻译

学术文献翻译模型,支持多种主流文档格式。

立即体验