Suppr超能文献

在不同生长条件下,通过组氨酸激酶控制粗糙脉孢菌中活性氧(ROS)的产生。

Control of reactive oxygen species (ROS) production through histidine kinases in Aspergillus nidulans under different growth conditions.

机构信息

Laboratory of Applied Microbiology, Graduate School of Bioagricultural Sciences, Nagoya University, Chikusa-ku, Nagoya 464-8601, Japan.

出版信息

FEBS Open Bio. 2014 Jan 7;4:90-5. doi: 10.1016/j.fob.2014.01.003. eCollection 2014.

Abstract

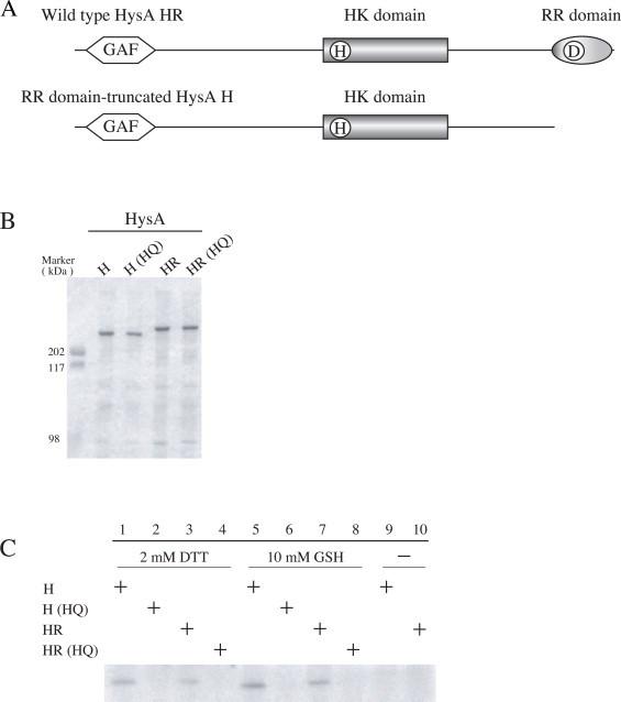
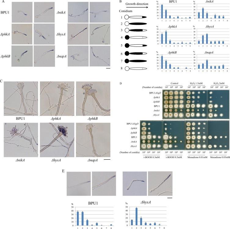
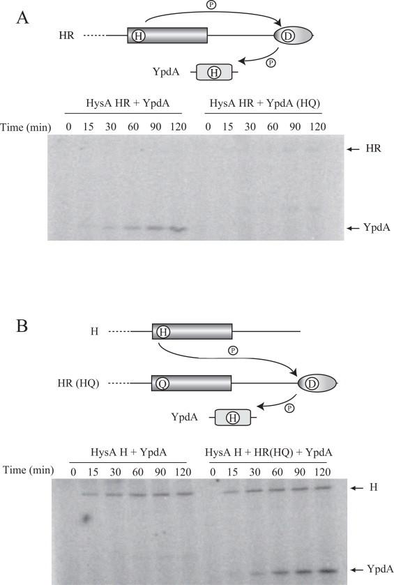
Sensor histidine kinases (HKs) are important factors that control cellular growth in response to environmental conditions. The expression of 15 HKs from Aspergillus nidulans was analyzed by quantitative real-time PCR under vegetative, asexual, and sexual growth conditions. Most HKs were highly expressed during asexual growth. All HK gene-disrupted strains produced reactive oxygen species (ROS). Three HKs are involved in the control of ROS: HysA was the most abundant under the restricted oxygen condition, NikA is involved in fungicide sensing, and FphA inhibits sexual development in response to red light. Phosphotransfer signal transduction via HysA is essential for ROS production control.

摘要

传感器组氨酸激酶(HKs)是控制细胞对环境条件做出响应的重要因素。通过定量实时 PCR 分析了 Aspergillus nidulans 中的 15 种 HKs 在营养生长、无性生殖和有性生殖条件下的表达情况。大多数 HKs 在无性生殖中表达量较高。所有 HK 基因敲除株均产生活性氧(ROS)。有 3 种 HK 参与 ROS 的控制:在缺氧条件下 HysA 表达最为丰富,NikA 参与杀菌剂感应,而 FphA 则抑制红光响应的有性发育。通过 HysA 的磷酸转移信号转导对于 ROS 产生的控制是必需的。

https://cdn.ncbi.nlm.nih.gov/pmc/blobs/5ad5/3907689/41b5f1e3040d/gr1.jpg

文献AI研究员

20分钟写一篇综述,助力文献阅读效率提升50倍。

立即体验

用中文搜PubMed

大模型驱动的PubMed中文搜索引擎

马上搜索

文档翻译

学术文献翻译模型,支持多种主流文档格式。

立即体验