• 文献检索
  • 文档翻译
  • 深度研究
  • 学术资讯
  • Suppr Zotero 插件Zotero 插件
  • 邀请有礼
  • 套餐&价格
  • 历史记录
应用&插件
Suppr Zotero 插件Zotero 插件浏览器插件Mac 客户端Windows 客户端微信小程序
定价
高级版会员购买积分包购买API积分包
服务
文献检索文档翻译深度研究API 文档MCP 服务
关于我们
关于 Suppr公司介绍联系我们用户协议隐私条款
关注我们

Suppr 超能文献

核心技术专利:CN118964589B侵权必究
粤ICP备2023148730 号-1Suppr @ 2026

文献检索

告别复杂PubMed语法,用中文像聊天一样搜索,搜遍4000万医学文献。AI智能推荐,让科研检索更轻松。

立即免费搜索

文件翻译

保留排版,准确专业,支持PDF/Word/PPT等文件格式,支持 12+语言互译。

免费翻译文档

深度研究

AI帮你快速写综述,25分钟生成高质量综述,智能提取关键信息,辅助科研写作。

立即免费体验

CX3CR1 缺失抑制实验性缺血性中风中小胶质细胞/巨噬细胞的激活和神经毒性。

CX3CR1 deficiency suppresses activation and neurotoxicity of microglia/macrophage in experimental ischemic stroke.

机构信息

Department of Neurology and the BNI-ASU Center for Preclinical Imaging, Barrow Neurological Institute, St, Joseph's Hospital and Medical Center, 350 West Thomas Road, Phoenix, Arizona 85013, USA.

出版信息

J Neuroinflammation. 2014 Feb 3;11:26. doi: 10.1186/1742-2094-11-26.

DOI:10.1186/1742-2094-11-26
PMID:24490760
原文链接:https://pmc.ncbi.nlm.nih.gov/articles/PMC3942808/
Abstract

BACKGROUND

Chemokine (C-X3-C motif) ligand 1 (CX3CL1)/ CX3C chemokine receptor 1 (CX3CR1) signaling is important in modulating the communication between neurons and resident microglia/migrated macrophages in the central nervous system (CNS). Although CX3CR1 deficiency is associated with an improved outcome following ischemic brain injury, the mechanism of this observation is largely unknown. The aim of this study was to investigate how CX3CR1 deficiency influences microglia/macrophage functions in the context of its protection following brain ischemia.

METHODS

Wild-type (WT) and CX3CR1-deficient (CX3CR1⁻/⁻) mice were subjected to transient middle cerebral artery occlusion (MCAO) and reperfusion. The ischemic brain damage was monitored by rodent high-field magnetic resonance imaging. Neurological deficit was assessed daily. Neuronal apoptotic death and reactive oxygen species (ROS) production were analyzed by immunostaining and live imaging. Activation/inflammatory response of microglia/macrophage were assessed using immunohistochemistry, flow cytometry, 5-bromo-2-deoxyuridine labeling, cytokine ELISA, and real-time PCR.

RESULTS

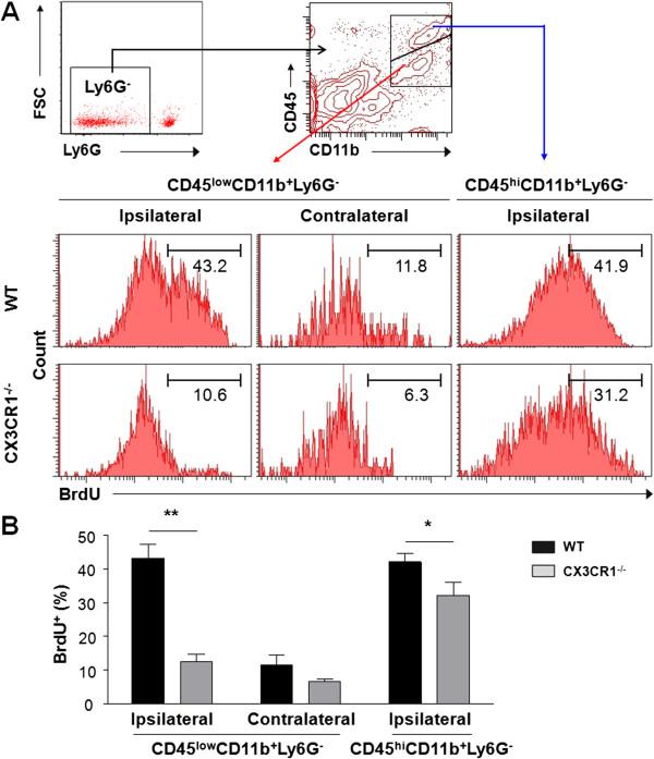
CX3CR1⁻/⁻ mice displayed significantly smaller infarcts and less severe neurological deficits compared to WT controls, following MCAO. In addition, CX3CR1⁻/⁻ MCAO mice displayed fewer apoptotic neurons and reduced ROS levels. Impaired CX3CR1 signaling abrogated the recruitment of monocyte-derived macrophages from the periphery, suppressed the proliferation of CNS microglia and infiltrated macrophage, facilitated the alternative activation (M2 state) of microglia/macrophages, and attenuated their ability to synthesize and release inflammatory cytokines.

CONCLUSION

Our results suggest that inhibition of CX3CR1 signaling could function as a therapeutic modality in ischemic brain injury, by reducing recruitment of peripheral macrophages and expansion/activation of CNS microglia and macrophages, resulting in protection of neurological function.

摘要

背景

趋化因子(C-X3-C 基序)配体 1(CX3CL1)/CX3C 趋化因子受体 1(CX3CR1)信号在调节中枢神经系统(CNS)中神经元与驻留小胶质细胞/迁移巨噬细胞之间的通讯方面起着重要作用。尽管 CX3CR1 缺乏与缺血性脑损伤后的改善结果相关,但这一观察结果的机制在很大程度上尚不清楚。本研究旨在探讨 CX3CR1 缺乏如何影响小胶质细胞/巨噬细胞在脑缺血后的保护作用中的功能。

方法

野生型(WT)和 CX3CR1 缺陷型(CX3CR1⁻/⁻)小鼠接受短暂性大脑中动脉闭塞(MCAO)和再灌注。通过啮齿动物高场磁共振成像监测缺血性脑损伤。每天评估神经功能缺损。通过免疫染色和实时成像分析神经元凋亡死亡和活性氧(ROS)产生。通过免疫组织化学、流式细胞术、5-溴-2-脱氧尿苷标记、细胞因子 ELISA 和实时 PCR 评估小胶质细胞/巨噬细胞的激活/炎症反应。

结果

与 WT 对照相比,CX3CR1⁻/⁻ 小鼠在 MCAO 后表现出明显较小的梗死灶和较轻的神经功能缺损。此外,CX3CR1⁻/⁻MCAO 小鼠显示出较少的凋亡神经元和降低的 ROS 水平。受损的 CX3CR1 信号转导阻止了单核细胞来源的巨噬细胞从外周募集,抑制了中枢神经系统小胶质细胞和浸润性巨噬细胞的增殖,促进了小胶质细胞/巨噬细胞的替代激活(M2 状态),并减弱了它们合成和释放炎症细胞因子的能力。

结论

我们的结果表明,抑制 CX3CR1 信号转导可作为缺血性脑损伤的治疗方式,减少外周巨噬细胞的募集和中枢神经系统小胶质细胞和巨噬细胞的扩张/激活,从而保护神经功能。

https://cdn.ncbi.nlm.nih.gov/pmc/blobs/6445/3942808/1ff13345407c/1742-2094-11-26-6.jpg
https://cdn.ncbi.nlm.nih.gov/pmc/blobs/6445/3942808/86915d5b95dd/1742-2094-11-26-1.jpg
https://cdn.ncbi.nlm.nih.gov/pmc/blobs/6445/3942808/9a4ab1fa8d37/1742-2094-11-26-2.jpg
https://cdn.ncbi.nlm.nih.gov/pmc/blobs/6445/3942808/c4e68eba5d7f/1742-2094-11-26-3.jpg
https://cdn.ncbi.nlm.nih.gov/pmc/blobs/6445/3942808/8288c3c4bf8f/1742-2094-11-26-4.jpg
https://cdn.ncbi.nlm.nih.gov/pmc/blobs/6445/3942808/c99281b973fb/1742-2094-11-26-5.jpg
https://cdn.ncbi.nlm.nih.gov/pmc/blobs/6445/3942808/1ff13345407c/1742-2094-11-26-6.jpg
https://cdn.ncbi.nlm.nih.gov/pmc/blobs/6445/3942808/86915d5b95dd/1742-2094-11-26-1.jpg
https://cdn.ncbi.nlm.nih.gov/pmc/blobs/6445/3942808/9a4ab1fa8d37/1742-2094-11-26-2.jpg
https://cdn.ncbi.nlm.nih.gov/pmc/blobs/6445/3942808/c4e68eba5d7f/1742-2094-11-26-3.jpg
https://cdn.ncbi.nlm.nih.gov/pmc/blobs/6445/3942808/8288c3c4bf8f/1742-2094-11-26-4.jpg
https://cdn.ncbi.nlm.nih.gov/pmc/blobs/6445/3942808/c99281b973fb/1742-2094-11-26-5.jpg
https://cdn.ncbi.nlm.nih.gov/pmc/blobs/6445/3942808/1ff13345407c/1742-2094-11-26-6.jpg

相似文献

1
CX3CR1 deficiency suppresses activation and neurotoxicity of microglia/macrophage in experimental ischemic stroke.CX3CR1 缺失抑制实验性缺血性中风中小胶质细胞/巨噬细胞的激活和神经毒性。
J Neuroinflammation. 2014 Feb 3;11:26. doi: 10.1186/1742-2094-11-26.
2
CX3CR1 deficiency induces an early protective inflammatory environment in ischemic mice.CX3CR1 缺乏诱导缺血小鼠早期保护性炎症环境。
Glia. 2013 Jun;61(6):827-42. doi: 10.1002/glia.22474. Epub 2013 Feb 26.
3
CX3CL1 is neuroprotective in permanent focal cerebral ischemia in rodents.CX3CL1 在啮齿动物永久性局灶性脑缺血中具有神经保护作用。
J Neurosci. 2011 Nov 9;31(45):16327-35. doi: 10.1523/JNEUROSCI.3611-11.2011.
4
CXC chemokine receptor 1 deficiency modulates microglia morphology but does not affect lesion size and short-term deficits after experimental stroke.CXC趋化因子受体1缺乏症可调节小胶质细胞形态,但不影响实验性中风后的损伤大小和短期功能缺陷。
BMC Neurosci. 2017 Jan 6;18(1):11. doi: 10.1186/s12868-016-0325-0.
5
Deficient CX3CR1 signaling promotes recovery after mouse spinal cord injury by limiting the recruitment and activation of Ly6Clo/iNOS+ macrophages.CX3CR1 信号缺陷通过限制 Ly6Clo/iNOS+巨噬细胞的募集和激活促进小鼠脊髓损伤后的恢复。
J Neurosci. 2011 Jul 6;31(27):9910-22. doi: 10.1523/JNEUROSCI.2114-11.2011.
6
Role of CX3CR1 (fractalkine receptor) in brain damage and inflammation induced by focal cerebral ischemia in mouse.CX3CR1(趋化因子受体)在小鼠局灶性脑缺血诱导的脑损伤和炎症中的作用
J Cereb Blood Flow Metab. 2008 Oct;28(10):1707-21. doi: 10.1038/jcbfm.2008.64. Epub 2008 Jun 25.
7
Triptolide alleviates cerebral ischemia/reperfusion injury via regulating the Fractalkine/CX3CR1 signaling pathway.雷公藤内酯醇通过调节 fractalkine/CX3CR1 信号通路减轻脑缺血/再灌注损伤。
Brain Res Bull. 2024 Jun 1;211:110939. doi: 10.1016/j.brainresbull.2024.110939. Epub 2024 Apr 2.
8
Sirtuin 3 promotes microglia migration by upregulating CX3CR1.Sirtuin 3 通过上调 CX3CR1 促进小胶质细胞迁移。
Cell Adh Migr. 2019 Dec;13(1):229-235. doi: 10.1080/19336918.2019.1629224.
9
Protective role of CX3CR1 signalling in resident cells of the central nervous system during experimental herpes simplex virus encephalitis.CX3CR1信号通路在实验性单纯疱疹病毒性脑炎期间对中枢神经系统驻留细胞的保护作用
J Gen Virol. 2017 Mar;98(3):447-460. doi: 10.1099/jgv.0.000667. Epub 2017 Mar 20.
10
Inhibition of prostaglandin E2 EP3 receptors improves stroke injury via anti-inflammatory and anti-apoptotic mechanisms.前列腺素 E2 EP3 受体抑制通过抗炎和抗细胞凋亡机制改善中风损伤。
J Neuroimmunol. 2011 Sep 15;238(1-2):34-43. doi: 10.1016/j.jneuroim.2011.06.014. Epub 2011 Jul 30.

引用本文的文献

1
Genetic susceptibility to cerebral palsy involves complement system-mediated neuronal development and plasticity pathway.脑瘫的遗传易感性涉及补体系统介导的神经元发育和可塑性途径。
Sci Rep. 2025 Jul 2;15(1):23088. doi: 10.1038/s41598-025-07178-0.
2
Dysregulations of C1QA, C1QB, C1QC and C5AR1 as candidate biomarkers of vascular dementia.C1QA、C1QB、C1QC和C5AR1作为血管性痴呆候选生物标志物的失调
NPJ Aging. 2025 May 25;11(1):42. doi: 10.1038/s41514-025-00228-x.
3
CX3CL1 Regulation of Gliosis in Neuroinflammatory and Neuroprotective Processes.

本文引用的文献

1
CX3CR1 deficiency induces an early protective inflammatory environment in ischemic mice.CX3CR1 缺乏诱导缺血小鼠早期保护性炎症环境。
Glia. 2013 Jun;61(6):827-42. doi: 10.1002/glia.22474. Epub 2013 Feb 26.
2
Inflammatory cytokines in experimental and human stroke.实验性和人类中风中的炎症细胞因子。
J Cereb Blood Flow Metab. 2012 Sep;32(9):1677-98. doi: 10.1038/jcbfm.2012.88. Epub 2012 Jun 27.
3
Deficient CX3CR1 signaling promotes recovery after mouse spinal cord injury by limiting the recruitment and activation of Ly6Clo/iNOS+ macrophages.
CX3CL1在神经炎症和神经保护过程中对神经胶质增生的调节
Int J Mol Sci. 2025 Jan 23;26(3):959. doi: 10.3390/ijms26030959.
4
Fractalkine/CX3CR1 axis is critical for neuroprotection induced by hypoxic postconditioning against cerebral ischemic injury.Fractalkine/CX3CR1 轴对低氧后处理诱导的脑缺血损伤神经保护至关重要。
Cell Commun Signal. 2024 Sep 26;22(1):457. doi: 10.1186/s12964-024-01830-4.
5
Treadmill Exercise Enhances Post-Stroke Functional Recovery in Mice via the CX3CL1/CX3CR1 Signaling Pathway.跑步机运动通过CX3CL1/CX3CR1信号通路增强小鼠中风后的功能恢复。
Mol Neurobiol. 2025 Jan;62(1):591-603. doi: 10.1007/s12035-024-04287-1. Epub 2024 Jun 18.
6
Established and emerging techniques for the study of microglia: visualization, depletion, and fate mapping.用于小胶质细胞研究的成熟及新兴技术:可视化、清除及命运图谱分析
Front Cell Neurosci. 2024 Feb 15;18:1317125. doi: 10.3389/fncel.2024.1317125. eCollection 2024.
7
Absence in CX3CR1 receptor signaling promotes post-ischemic stroke cognitive function recovery through suppressed microglial pyroptosis in mice.CX3CR1 受体信号缺失通过抑制小胶质细胞焦亡促进缺血性脑卒中后认知功能恢复。
CNS Neurosci Ther. 2024 Feb;30(2):e14551. doi: 10.1111/cns.14551.
8
P2X4 signalling contributes to hyperactivity but not pain sensitization comorbidity in a mouse model of attention deficit/hyperactivity disorder.在注意力缺陷/多动障碍小鼠模型中,P2X4信号传导导致多动,但不导致疼痛敏化共病。
Front Pharmacol. 2024 Jan 4;14:1288994. doi: 10.3389/fphar.2023.1288994. eCollection 2023.
9
Drivers of Chronic Pathology Following Ischemic Stroke: A Descriptive Review.缺血性脑卒中后慢性病理的驱动因素:描述性综述。
Cell Mol Neurobiol. 2023 Dec 19;44(1):7. doi: 10.1007/s10571-023-01437-2.
10
Immune Mediators Profiles in the Aqueous Humor of Patients with Simple Diabetic Retinopathy.单纯性糖尿病视网膜病变患者房水中的免疫介质谱
J Clin Med. 2023 Nov 5;12(21):6931. doi: 10.3390/jcm12216931.
CX3CR1 信号缺陷通过限制 Ly6Clo/iNOS+巨噬细胞的募集和激活促进小鼠脊髓损伤后的恢复。
J Neurosci. 2011 Jul 6;31(27):9910-22. doi: 10.1523/JNEUROSCI.2114-11.2011.
4
Human umbilical cord blood mesenchymal stem cells protect mice brain after trauma.人脐带血间充质干细胞对创伤后小鼠大脑的保护作用。
Crit Care Med. 2011 Nov;39(11):2501-10. doi: 10.1097/CCM.0b013e31822629ba.
5
Repertoire of microglial and macrophage responses after spinal cord injury.脊髓损伤后小胶质细胞和巨噬细胞反应的库。
Nat Rev Neurosci. 2011 Jun 15;12(7):388-99. doi: 10.1038/nrn3053.
6
CX3CR1 in microglia regulates brain amyloid deposition through selective protofibrillar amyloid-β phagocytosis.小胶质细胞中的 CX3CR1 通过选择性原纤维态淀粉样蛋白-β吞噬作用调节脑淀粉样蛋白沉积。
J Neurosci. 2010 Dec 15;30(50):17091-101. doi: 10.1523/JNEUROSCI.4403-10.2010.
7
Central nervous system (CNS)-resident natural killer cells suppress Th17 responses and CNS autoimmune pathology.中枢神经系统(CNS)固有自然杀伤细胞抑制 Th17 反应和 CNS 自身免疫病理学。
J Exp Med. 2010 Aug 30;207(9):1907-21. doi: 10.1084/jem.20092749. Epub 2010 Aug 9.
8
Tickets to the brain: role of CCR2 and CX3CR1 in myeloid cell entry in the CNS.进入大脑的门票:CCR2 和 CX3CR1 在中枢神经系统中髓样细胞进入的作用。
J Neuroimmunol. 2010 Jul 27;224(1-2):80-4. doi: 10.1016/j.jneuroim.2010.05.015. Epub 2010 May 31.
9
Microglial Cx3cr1 knockout prevents neuron loss in a mouse model of Alzheimer's disease.小胶质细胞 Cx3cr1 基因敲除可预防阿尔茨海默病小鼠模型中的神经元丢失。
Nat Neurosci. 2010 Apr;13(4):411-3. doi: 10.1038/nn.2511. Epub 2010 Mar 21.
10
Identification of two distinct macrophage subsets with divergent effects causing either neurotoxicity or regeneration in the injured mouse spinal cord.在受伤的小鼠脊髓中鉴定出两种具有不同作用的不同巨噬细胞亚群,它们分别导致神经毒性或再生。
J Neurosci. 2009 Oct 28;29(43):13435-44. doi: 10.1523/JNEUROSCI.3257-09.2009.