Suppr超能文献

前列腺癌细胞中紧密连接和粘着斑的新型药理学靶向作用

Novel pharmacologic targeting of tight junctions and focal adhesions in prostate cancer cells.

作者信息

Hensley Patrick J, Desiniotis Andreas, Wang Chi, Stromberg Arnold, Chen Ching-Shih, Kyprianou Natasha

机构信息

Department of Urology, University of Kentucky College of Medicine, Lexington, Kentucky, United States of America ; Department of Pathology, University of Kentucky College of Medicine, Lexington, Kentucky, United States of America.

Department of Urology, University of Kentucky College of Medicine, Lexington, Kentucky, United States of America.

出版信息

PLoS One. 2014 Jan 31;9(1):e86238. doi: 10.1371/journal.pone.0086238. eCollection 2014.

Abstract

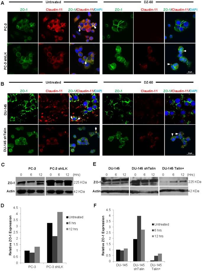
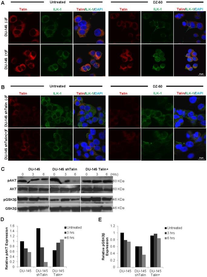
Cancer cell resistance to anoikis driven by aberrant signaling sustained by the tumor microenvironment confers high invasive potential and therapeutic resistance. We recently generated a novel lead quinazoline-based Doxazosin® derivative, DZ-50, which impairs tumor growth and metastasis via anoikis. Genome-wide analysis in the human prostate cancer cell line DU-145 identified primary downregulated targets of DZ-50, including genes involved in focal adhesion integrity (fibronectin, integrin-α6 and talin), tight junction formation (claudin-11) as well as insulin growth factor binding protein 3 (IGFBP-3) and the angiogenesis modulator thrombospondin 1 (TSP-1). Confocal microscopy demonstrated structural disruption of both focal adhesions and tight junctions by the downregulation of these gene targets, resulting in decreased cell survival, migration and adhesion to extracellular matrix (ECM) components in two androgen-independent human prostate cancer cell lines, PC-3 and DU-145. Stabilization of cell-ECM interactions by overexpression of talin-1 and/or exposing cells to a fibronectin-rich environment mitigated the effect of DZ-50. Loss of expression of the intracellular focal adhesion signaling effectors talin-1 and integrin linked kinase (ILK) sensitized human prostate cancer to anoikis. Our findings suggest that DZ-50 exerts its antitumor effect by targeting the key functional intercellular interactions, focal adhesions and tight junctions, supporting the therapeutic significance of this agent for the treatment of advanced prostate cancer.

摘要

肿瘤微环境维持的异常信号传导驱动的癌细胞对失巢凋亡的抗性赋予了高侵袭潜力和治疗抗性。我们最近合成了一种新型的基于喹唑啉的多沙唑嗪®衍生物DZ-50,它通过失巢凋亡来抑制肿瘤生长和转移。在人前列腺癌细胞系DU-145中进行的全基因组分析确定了DZ-50的主要下调靶点,包括参与粘着斑完整性的基因(纤连蛋白、整合素α6和踝蛋白)、紧密连接形成相关基因(claudin-11)以及胰岛素生长因子结合蛋白3(IGFBP-3)和血管生成调节剂血小板反应蛋白1(TSP-1)。共聚焦显微镜检查显示,这些基因靶点的下调导致粘着斑和紧密连接的结构破坏,从而降低了两种雄激素非依赖性人前列腺癌细胞系PC-3和DU-145的细胞存活、迁移以及与细胞外基质(ECM)成分的粘附。通过过表达踝蛋白-1和/或将细胞暴露于富含纤连蛋白的环境中来稳定细胞与ECM的相互作用,可减轻DZ-50的作用。细胞内粘着斑信号效应因子踝蛋白-1和整合素连接激酶(ILK)表达的缺失使人类前列腺癌对失巢凋亡敏感。我们的研究结果表明,DZ-50通过靶向关键的功能性细胞间相互作用、粘着斑和紧密连接发挥其抗肿瘤作用,支持了该药物在治疗晚期前列腺癌方面的治疗意义。

https://cdn.ncbi.nlm.nih.gov/pmc/blobs/9af6/3908921/d85cf9a6d21a/pone.0086238.g001.jpg

文献检索

告别复杂PubMed语法,用中文像聊天一样搜索,搜遍4000万医学文献。AI智能推荐,让科研检索更轻松。

立即免费搜索

文件翻译

保留排版,准确专业,支持PDF/Word/PPT等文件格式,支持 12+语言互译。

免费翻译文档

深度研究

AI帮你快速写综述,25分钟生成高质量综述,智能提取关键信息,辅助科研写作。

立即免费体验