Department of Pathology, Hebei Medical University, Shijiazhuang, Hebei 050017, P.R. China.
Department of Endocrinology, The Second Hospital of Hebei Medical University, Shijiazhuang, Hebei 050000, P.R. China.
Int J Mol Med. 2014 Apr;33(4):809-16. doi: 10.3892/ijmm.2014.1642. Epub 2014 Feb 3.
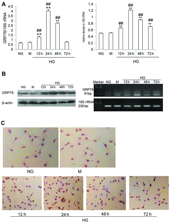
Podocytes are terminally differentiated epithelial cells lacking the ability to proliferate. The loss of podocytes is a hallmark of progressive kidney diseases, including diabetic nephropathy (DN). Endoplasmic reticulum stress (ERS)-induced apoptosis is involved in a number of pathological conditions, including DN. The aim of the present study was to investigate whether a high glucose environment induces the apoptosis of podocytes through ERS. Differentiated mouse podocytes were divided into three groups: the normal glucose group (NG, 1 g/l D-glucose), the high glucose group (HG, 4.5 g/l D-glucose) and the mannitol group (M, 1 g/l D-glucose plus 24.4 mM mannitol). The cells were harvested following stimulation with the indicated treatments for 12, 24, 48 and 72 h. Podocyte apoptosis was determined using TUNEL assay and flow cytometry (propidium iodide staining). Glucose-regulated protein 78 (GRP78), CCAAT/enhancer-binding protein (C/EBP) homologous protein (CHOP/GADD153) and caspase-12 expression was analyzed by RT-PCR, western blot analysis and immunocytochemistry. The apoptotic rate increased significantly in the HG group compared with the NG and M groups at 48 and 72 h (all P<0.01). GRP78 expression, an indicator of ERS, was increased from 12 h, indicating that ERS was activated. Subsequently, two ER-associated death (ERAD) pathways, the CHOP/GADD153- and caspase‑12-dependent pathways, were detected. CHOP/GADD153 expression reached its peak at 48 h, and caspase-12 expression gradually increased with time. Spearman's correlation analysis revealed that caspase-12 and CHOP/GADD153 positively correlated with the apoptotic rate (r=0.915, P<0.01 and r=0.639, P<0.01). Our results demonstrated that hyperglycemia (high glucose) induced apoptosis partly through ERS in the differentiated mouse podocytes, which possibly contributes to the pathogenesis of DN.
足细胞是终末分化的上皮细胞,缺乏增殖能力。足细胞的丢失是进行性肾脏疾病的标志,包括糖尿病肾病 (DN)。内质网应激 (ERS) 诱导的细胞凋亡参与了许多病理状况,包括 DN。本研究旨在探讨高糖环境是否通过 ERS 诱导足细胞凋亡。分化的小鼠足细胞分为三组:正常葡萄糖组 (NG,1 g/L D-葡萄糖)、高葡萄糖组 (HG,4.5 g/L D-葡萄糖) 和甘露醇组 (M,1 g/L D-葡萄糖加 24.4 mM 甘露醇)。用上述处理刺激细胞 12、24、48 和 72 h 后收获细胞。用 TUNEL 检测和流式细胞术 (碘化丙啶染色) 测定足细胞凋亡。用 RT-PCR、western blot 分析和免疫细胞化学分析葡萄糖调节蛋白 78 (GRP78)、CCAAT/增强子结合蛋白 (C/EBP) 同源蛋白 (CHOP/GADD153) 和半胱天冬酶-12 的表达。HG 组与 NG 和 M 组相比,在 48 和 72 h 时细胞凋亡率显著增加 (均 P<0.01)。从 12 h 开始,ERS 标志物 GRP78 的表达增加,表明 ERS 被激活。随后,检测到两条 ER 相关的死亡 (ERAD) 途径,CHOP/GADD153 和 caspase-12 依赖性途径。CHOP/GADD153 表达在 48 h 时达到峰值,caspase-12 表达随时间逐渐增加。Spearman 相关分析显示 caspase-12 和 CHOP/GADD153 与细胞凋亡率呈正相关 (r=0.915,P<0.01 和 r=0.639,P<0.01)。我们的结果表明,高血糖 (高葡萄糖) 通过 ERS 诱导分化的小鼠足细胞凋亡,这可能有助于 DN 的发病机制。