Suppr超能文献

葫芦素B诱导的ATM介导的DNA损伤以ROS依赖的方式导致G2/M期细胞周期停滞。

Cucurbitacin B induced ATM-mediated DNA damage causes G2/M cell cycle arrest in a ROS-dependent manner.

作者信息

Guo Jiajie, Wu Guosheng, Bao Jiaolin, Hao Wenhui, Lu Jinjian, Chen Xiuping

机构信息

State Key Laboratory of Quality Research in Chinese Medicine, Institute of Chinese Medical Sciences, University of Macau, Macao, China.

出版信息

PLoS One. 2014 Feb 4;9(2):e88140. doi: 10.1371/journal.pone.0088140. eCollection 2014.

Abstract

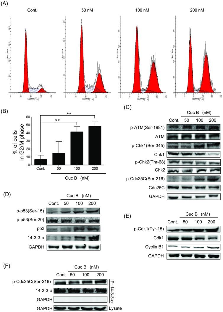
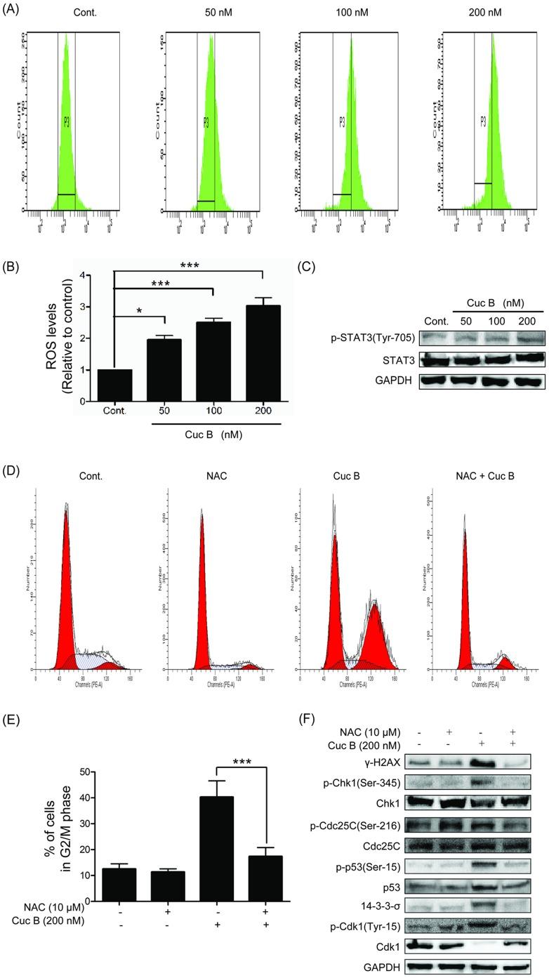
Cucurbitacins are a class of triterpenoids widely distributed in plant kingdom with potent anti-cancer activities both in vitro and in vivo by inducing cycle arrest, autophagy, and apoptosis. Cucurbitacin B (Cuc B), could induce S or G2/M cell cycle arrest in cancer cells while the detailed mechanisms remain to be clear. This study was designed to precisely dissect the signaling pathway(s) responsible for Cuc B induced cell cycle arrest in human lung adenocarcinoma epithelial A549 cells. We demonstrated that low concentrations of Cuc B dramatically induced G2/M phase arrest in A549 cells. Cuc B treatment caused DNA double-strand breaks (DSBs) without affecting the signal transducer and activator of transcription 3 (STAT3), the potential molecular target for Cuc B. Cuc B triggers ATM-activated Chk1-Cdc25C-Cdk1, which could be reversed by both ATM siRNA and Chk1 siRNA. Cuc B also triggers ATM-activated p53-14-3-3-σ pathways, which could be reversed by ATM siRNA. Cuc B treatment also led to increased intracellular reactive oxygen species (ROS) formation, which was inhibited by N-acetyl-l-cysteine (NAC) pretreatment. Furthermore, NAC pretreatment inhibited Cuc B induced DNA damage and G2/M phase arrest. Taken together, these results suggested that Cuc B induces DNA damage in A549 cells mediated by increasing intracellular ROS formation, which lead to G2/M cell phase arrest through ATM-activated Chk1-Cdc25C-Cdk1 and p53-14-3-3-σ parallel branches. These observations provide novel mechanisms and potential targets for better understanding of the anti-cancer mechanisms of cucurbitacins.

摘要

葫芦素是一类广泛分布于植物界的三萜类化合物,在体外和体内均具有强大的抗癌活性,可诱导细胞周期停滞、自噬和凋亡。葫芦素B(Cuc B)可诱导癌细胞发生S期或G2/M期细胞周期停滞,但其具体机制尚不清楚。本研究旨在精确剖析负责Cuc B诱导人肺腺癌上皮A549细胞周期停滞的信号通路。我们证明,低浓度的Cuc B可显著诱导A549细胞发生G2/M期停滞。Cuc B处理导致DNA双链断裂(DSB),但不影响信号转导和转录激活因子3(STAT3),STAT3是Cuc B的潜在分子靶点。Cuc B触发ATM激活的Chk1-Cdc25C-Cdk1,这一过程可被ATM siRNA和Chk1 siRNA逆转。Cuc B还触发ATM激活的p53-14-3-3-σ通路,这一过程可被ATM siRNA逆转。Cuc B处理还导致细胞内活性氧(ROS)生成增加,N-乙酰-L-半胱氨酸(NAC)预处理可抑制这一现象。此外,NAC预处理可抑制Cuc B诱导的DNA损伤和G2/M期停滞。综上所述,这些结果表明,Cuc B通过增加细胞内ROS生成介导A549细胞DNA损伤,进而通过ATM激活的Chk1-Cdc25C-Cdk1和p53-14-3-3-σ平行分支导致G2/M期细胞停滞。这些发现为更好地理解葫芦素的抗癌机制提供了新的机制和潜在靶点。

https://cdn.ncbi.nlm.nih.gov/pmc/blobs/8ce5/3913755/0abb956abc39/pone.0088140.g001.jpg

文献AI研究员

20分钟写一篇综述,助力文献阅读效率提升50倍。

立即体验

用中文搜PubMed

大模型驱动的PubMed中文搜索引擎

马上搜索

文档翻译

学术文献翻译模型,支持多种主流文档格式。

立即体验