Suppr超能文献

硫醇/氧化还原代谢组学分析表明,早期实验性移植物抗宿主病(GVHD)中存在谷胱甘肽(GSH)调节异常。

Thiol/redox metabolomic profiling implicates GSH dysregulation in early experimental graft versus host disease (GVHD).

作者信息

Suh Jung H, Kanathezhath Bindu, Shenvi Swapna, Guo Hua, Zhou Alicia, Tiwana Anureet, Kuypers Frans, Ames Bruce N, Walters Mark C

机构信息

Children's Hospital Oakland Research Institute, Oakland, California, United States of America.

Children's Hospital and Research Center Oakland, Oakland, California, United States of America ; Division of Blood and Marrow Transplantation, Children's Hospital and Research Center Oakland, Oakland, California, United States of America.

出版信息

PLoS One. 2014 Feb 18;9(2):e88868. doi: 10.1371/journal.pone.0088868. eCollection 2014.

Abstract

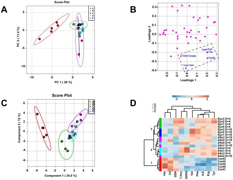
Graft-versus-host disease (GVHD) is a common complication of allogeneic bone marrow transplantation (BMT). Upregulation of inflammatory cytokines precedes the clinical presentation of GVHD and predicts its severity. In this report, thiol/redox metabolomics was used to identify metabolic perturbations associated with early preclinical (Day+4) and clinical (Day+10) stages of GVHD by comparing effects in Syngeneic (Syn; major histocompatibility complex- identical) and allogeneic transplant recipients (Allo BMT) in experimental models. While most metabolic changes were similar in both groups, plasma glutathione (GSH) was significantly decreased, and GSH disulfide (GSSG) was increased after allogeneic compared to syngeneic recipient and non-transplant controls. The early oxidation of the plasma GSH/GSSG redox couple was also observed irrespective of radiation conditioning treatment and was accompanied by significant rise in hepatic protein oxidative damage and ROS generation. Despite a significant rise in oxidative stress, compensatory increase in hepatic GSH synthesis was absent following Allo BMT. Early shifts in hepatic oxidative stress and plasma GSH loss preceded a statistically significant rise in TNF-α. To identify metabolomic biomarkers of hepatic GVHD injury, plasma metabolite concentrations analyzed at Day+10 were correlated with hepatic organ injury. GSSG (oxidized GSH) and β-alanine, were positively correlated, and plasma GSH cysteinylglycine, and branched chain amino acids were inversely correlated with hepatic injury. Although changes in plasma concentrations of cysteine, cystathionine (GSH precursors) and cysteinylglycine (a GSH catabolite) were not significant by univariate analysis, principal component analysis (PCA) indicated that accumulation of these metabolites after Allo BMT contributed significantly to early GVHD in contrast to Syn BMT. In conclusion, thiol/redox metabolomic profiling implicates that early dysregulation of host hepatic GSH metabolism and oxidative stress in sub-clinical GVHD before elevated TNF-α levels is associated with GVHD pathogenesis. Future studies will probe the mechanisms for these changes and examine the potential of antioxidant intervention strategies to modulate GVHD.

摘要

移植物抗宿主病(GVHD)是同种异体骨髓移植(BMT)的常见并发症。炎症细胞因子的上调先于GVHD的临床表现,并可预测其严重程度。在本报告中,通过比较实验模型中同基因(Syn;主要组织相容性复合体相同)和同种异体移植受者(Allo BMT)的效应,使用硫醇/氧化还原代谢组学来鉴定与GVHD临床前期(第4天)和临床期(第10天)相关的代谢紊乱。虽然两组中的大多数代谢变化相似,但与同基因受体和非移植对照组相比,同种异体移植后血浆谷胱甘肽(GSH)显著降低,而谷胱甘肽二硫化物(GSSG)增加。无论是否进行辐射预处理,血浆GSH/GSSG氧化还原对的早期氧化均被观察到,并且伴随着肝脏蛋白质氧化损伤和ROS生成的显著增加。尽管氧化应激显著增加,但同种异体骨髓移植后肝脏GSH合成没有代偿性增加。肝脏氧化应激的早期变化和血浆GSH的损失先于TNF-α在统计学上的显著升高。为了鉴定肝脏GVHD损伤的代谢组学生物标志物,将第10天分析的血浆代谢物浓度与肝脏器官损伤进行相关性分析。GSSG(氧化型GSH)和β-丙氨酸呈正相关,而血浆GSH半胱氨酰甘氨酸和支链氨基酸与肝脏损伤呈负相关。虽然通过单变量分析,半胱氨酸、胱硫醚(GSH前体)和半胱氨酰甘氨酸(一种GSH分解代谢产物)的血浆浓度变化不显著,但主成分分析(PCA)表明,与同基因骨髓移植相比,同种异体骨髓移植后这些代谢物的积累对早期GVHD有显著贡献。总之,硫醇/氧化还原代谢组学分析表明,在TNF-α水平升高之前,宿主肝脏GSH代谢和亚临床GVHD中的氧化应激早期失调与GVHD发病机制有关。未来的研究将探究这些变化的机制,并研究抗氧化干预策略调节GVHD的潜力。

https://cdn.ncbi.nlm.nih.gov/pmc/blobs/4181/3928313/3b88a8754e45/pone.0088868.g001.jpg

文献AI研究员

20分钟写一篇综述,助力文献阅读效率提升50倍。

立即体验

用中文搜PubMed

大模型驱动的PubMed中文搜索引擎

马上搜索

文档翻译

学术文献翻译模型,支持多种主流文档格式。

立即体验