Suppr超能文献

胰高血糖素通过6-磷酸果糖-2-激酶/果糖-2,6-二磷酸酶-2与葡萄糖激酶调节蛋白之间的转移,诱导葡萄糖激酶从肝细胞的细胞质转运至细胞核。

Glucagon induces translocation of glucokinase from the cytoplasm to the nucleus of hepatocytes by transfer between 6-phosphofructo 2-kinase/fructose 2,6-bisphosphatase-2 and the glucokinase regulatory protein.

作者信息

Cullen Kirsty S, Al-Oanzi Ziad H, O'Harte Finbarr P M, Agius Loranne, Arden Catherine

机构信息

Institute of Cellular Medicine, Newcastle University, Newcastle Upon Tyne, UK.

Institute of Cellular Medicine, Newcastle University, Newcastle Upon Tyne, UK; Department of Laboratory Medicine, Al-Jouf University, Sakaka, Saudi Arabia.

出版信息

Biochim Biophys Acta. 2014 Jun;1843(6):1123-34. doi: 10.1016/j.bbamcr.2014.02.006. Epub 2014 Feb 22.

Abstract

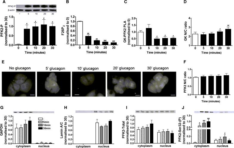
Glucokinase activity is a major determinant of hepatic glucose metabolism and blood glucose homeostasis. Liver glucokinase activity is regulated acutely by adaptive translocation between the nucleus and the cytoplasm through binding and dissociation from its regulatory protein (GKRP) in the nucleus. Whilst the effect of glucose on this mechanism is well established, the role of hormones in regulating glucokinase location and its interaction with binding proteins remains unsettled. Here we show that treatment of rat hepatocytes with 25mM glucose caused decreased binding of glucokinase to GKRP, translocation from the nucleus and increased binding to 6-phosphofructo 2-kinase/fructose 2,6 bisphosphatase-2 (PFK2/FBPase2) in the cytoplasm. Glucagon caused dissociation of glucokinase from PFK2/FBPase2, concomitant with phosphorylation of PFK2/FBPase2 on Ser-32, uptake of glucokinase into the nucleus and increased interaction with GKRP. Two novel glucagon receptor antagonists attenuated the action of glucagon. This establishes an unequivocal role for hormonal control of glucokinase translocation. Given that glucagon excess contributes to the pathogenesis of diabetes, glucagon may play a role in the defect in glucokinase translocation and activity evident in animal models and human diabetes.

摘要

葡萄糖激酶活性是肝脏葡萄糖代谢和血糖稳态的主要决定因素。肝脏葡萄糖激酶活性通过在细胞核与细胞质之间的适应性转位而受到急性调节,该转位通过与细胞核中的调节蛋白(GKRP)结合和解离来实现。虽然葡萄糖对这一机制的作用已得到充分证实,但激素在调节葡萄糖激酶定位及其与结合蛋白相互作用方面的作用仍未明确。在此我们表明,用25mM葡萄糖处理大鼠肝细胞会导致葡萄糖激酶与GKRP的结合减少、从细胞核转位以及与细胞质中6-磷酸果糖-2-激酶/果糖-2,6-二磷酸酶-2(PFK2/FBPase2)的结合增加。胰高血糖素导致葡萄糖激酶从PFK2/FBPase2解离,同时PFK2/FBPase2的丝氨酸32位点发生磷酸化,葡萄糖激酶进入细胞核并与GKRP的相互作用增加。两种新型胰高血糖素受体拮抗剂减弱了胰高血糖素的作用。这确定了激素对葡萄糖激酶转位的明确调控作用。鉴于胰高血糖素过多会导致糖尿病发病,胰高血糖素可能在动物模型和人类糖尿病中明显存在的葡萄糖激酶转位和活性缺陷中起作用。

https://cdn.ncbi.nlm.nih.gov/pmc/blobs/a3ec/4024195/44015d5b2de4/gr1.jpg

文献AI研究员

20分钟写一篇综述,助力文献阅读效率提升50倍。

立即体验

用中文搜PubMed

大模型驱动的PubMed中文搜索引擎

马上搜索

文档翻译

学术文献翻译模型,支持多种主流文档格式。

立即体验