Wu P, Shi K J, An J J, Ci Y L, Li F, Hui K Y, Yang Y, Xu C M
State Key Laboratory of Medical Molecular Biology, Department of Biochemistry and Molecular Biology, Institute of Basic Medicine Sciences and School of Basic Medicine, Peking Union Medical College and Chinese Academy of Medical Sciences, Beijing, China.
Cell Death Dis. 2014 Feb 27;5(2):e1085. doi: 10.1038/cddis.2014.13.
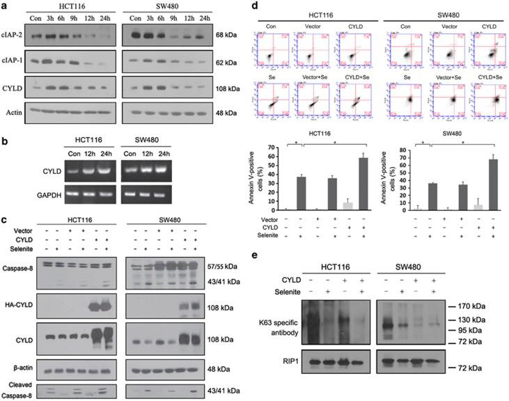
Inhibitor-of-apoptosis protein (IAP) inhibitors have been reported to synergistically reduce cell viability in combination with a variety of chemotherapeutic drugs via targeted cellular IAP (cIAP) depletion. Here, we found that cIAP silencing sensitised colorectal cancer (CRC) cells to selenite-induced apoptosis. Upon selenite treatment, the K63-linked ubiquitin chains on receptor-interacting protein 1 (RIP1) were removed, leading to the formation of the death-inducing complex and subsequent caspase-8 activation. Although the ubiquitinases cIAP1 and cIAP2 were significantly downregulated after a 24-h selenite treatment, cylindromatosis (CYLD) deubiquitinase protein levels were marginally upregulated. Chromatin immunoprecipitation assays revealed that lymphoid enhancer factor-1 (LEF1) dissociated from the CYLD promoter upon selenite treatment, thus abolishing suppression of CYLD gene expression. We corroborated these findings in a CRC xenograft animal model using immunohistochemistry. Collectively, our findings demonstrate that selenite caused CYLD upregulation via LEF1 and cIAP downregulation, both of which contribute to the degradation of ubiquitin chains on RIP1 and subsequent caspase-8 activation and apoptosis. Importantly, our results identify a LEF1-binding site in the CYLD promoter as a potential target for combinational therapy as an alternative to cIAPs.
凋亡抑制蛋白(IAP)抑制剂已被报道可通过靶向细胞IAP(cIAP)耗竭,与多种化疗药物协同降低细胞活力。在此,我们发现cIAP沉默使结肠直肠癌(CRC)细胞对亚硒酸盐诱导的凋亡敏感。经亚硒酸盐处理后,受体相互作用蛋白1(RIP1)上与K63连接的泛素链被去除,导致死亡诱导复合物形成及随后的半胱天冬酶-8激活。虽然在亚硒酸盐处理24小时后泛素酶cIAP1和cIAP2显著下调,但圆柱瘤蛋白(CYLD)去泛素酶蛋白水平略有上调。染色质免疫沉淀分析显示,亚硒酸盐处理后淋巴样增强因子-1(LEF1)从CYLD启动子解离,从而消除对CYLD基因表达的抑制。我们使用免疫组织化学在CRC异种移植动物模型中证实了这些发现。总体而言,我们的研究结果表明,亚硒酸盐通过LEF1导致CYLD上调及cIAP下调,二者均有助于RIP1上泛素链的降解以及随后的半胱天冬酶-8激活和凋亡。重要的是,我们的结果确定了CYLD启动子中的一个LEF1结合位点作为联合治疗的潜在靶点,可作为cIAPs的替代方案。