Meng X, Kong D-H, Li N, Zong Z-H, Liu B-Q, Du Z-X, Guan Y, Cao L, Wang H-Q
1] Department of Biochemistry and Molecular Biology, China Medical University, Shenyang 110001, China [2] Key Laboratory of Cell Biology, Ministry of Public Health, and Key Laboratory of Medical Cell Biology, Ministry of Education, China Medical University, Shenyang 110001, China.
Department of Biochemistry and Molecular Biology, China Medical University, Shenyang 110001, China.
Cell Death Dis. 2014 Feb 27;5(2):e1092. doi: 10.1038/cddis.2014.32.
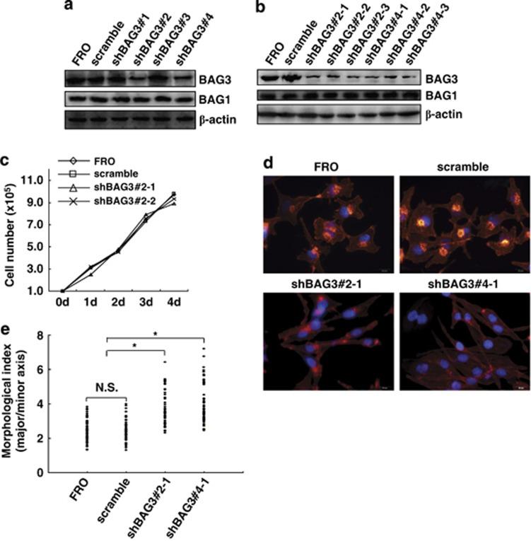
The process by which epithelial features are lost in favor of a mesenchymal phenotype is referred to as epithelial-mesenchymal transition (EMT). Most carcinomas use this mechanism to evade into neighboring tissues. Reduction or a loss of E-cadherin expression is a well-established hallmark of EMT. As a potent suppressor of E-cadherin, transcription factor ZEB1 is one of the key inducers of EMT, whose expression promotes tumorigenesis and metastasis of carcinomas. Bcl-2-associated athanogene 3 (BAG3) affects multifaceted cellular functions, including proliferation, apoptosis, cell adhesion and invasion, viral infection, and autophagy. Recently, we have reported a novel role of BAG3 implicated in EMT, while the mechanisms are poorly elucidated. The current study demonstrated that knockdown of BAG3 induced EMT, and increased cell migratory and invasiveness in thyroid cancer cells via transcriptional activation of ZEB1. We also found that BAG3 knockdown led to nuclear accumulation of β-catenin, which was responsible for the transcriptional activation of ZEB1. These results indicate BAG3 as a regulator of ZEB1 expression in EMT and as a regulator of metastasis in thyroid cancer cells, providing potential targets to prevent and/or treat thyroid cancer cell invasion and metastasis.
上皮特征丧失而转变为间充质表型的过程被称为上皮-间充质转化(EMT)。大多数癌症利用这种机制侵入邻近组织。E-钙黏蛋白表达的减少或丧失是EMT的一个公认标志。作为E-钙黏蛋白的强效抑制因子,转录因子ZEB1是EMT的关键诱导因子之一,其表达促进癌症的肿瘤发生和转移。Bcl-2相关抗凋亡基因3(BAG3)影响多方面的细胞功能,包括增殖、凋亡、细胞黏附与侵袭、病毒感染和自噬。最近,我们报道了BAG3在EMT中涉及的一种新作用,但其机制尚不清楚。当前研究表明,敲低BAG3可诱导EMT,并通过ZEB1的转录激活增加甲状腺癌细胞的迁移和侵袭能力。我们还发现,敲低BAG3导致β-连环蛋白的核积累,这负责ZEB1的转录激活。这些结果表明BAG3是EMT中ZEB1表达的调节因子以及甲状腺癌细胞转移的调节因子,为预防和/或治疗甲状腺癌细胞侵袭和转移提供了潜在靶点。