Suppr超能文献

工程改造集胞藻PCC6803用于产氢:对氧化应激和糖胁迫耐受性的影响

Engineering Synechocystis PCC6803 for hydrogen production: influence on the tolerance to oxidative and sugar stresses.

作者信息

Ortega-Ramos Marcia, Jittawuttipoka Thichakorn, Saenkham Panatda, Czarnecka-Kwasiborski Aurelia, Bottin Hervé, Cassier-Chauvat Corinne, Chauvat Franck

机构信息

UMR8221, CEA, CNRS, Université Paris Sud, Institut de Biologie et Technologie Saclay, Laboratoire de Biologie et Biotechnologie des Cyanobactéries, CEA-Saclay, Gif sur Yvette, France.

UMR8221, CEA, CNRS, Université Paris Sud, Institut de Biologie et Technologie Saclay, Laboratoire des Mécanismes fondamentaux de la Bioénergétique, CEA-Saclay, Gif sur Yvette, France.

出版信息

PLoS One. 2014 Feb 24;9(2):e89372. doi: 10.1371/journal.pone.0089372. eCollection 2014.

Abstract

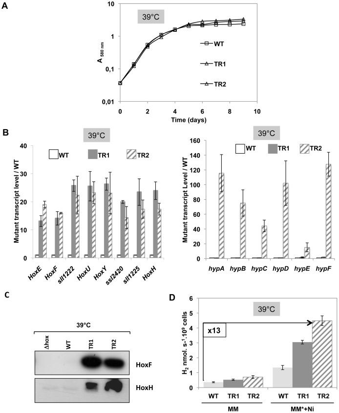
In the prospect of engineering cyanobacteria for the biological photoproduction of hydrogen, we have studied the hydrogen production machine in the model unicellular strain Synechocystis PCC6803 through gene deletion, and overexpression (constitutive or controlled by the growth temperature). We demonstrate that the hydrogenase-encoding hoxEFUYH operon is dispensable to standard photoautotrophic growth in absence of stress, and it operates in cell defense against oxidative (H₂O₂) and sugar (glucose and glycerol) stresses. Furthermore, we showed that the simultaneous over-production of the proteins HoxEFUYH and HypABCDE (assembly of hydrogenase), combined to an increase in nickel availability, led to an approximately 20-fold increase in the level of active hydrogenase. These novel results and mutants have major implications for those interested in hydrogenase, hydrogen production and redox metabolism, and their connections with environmental conditions.

摘要

在利用工程蓝藻进行生物光制氢的前景下,我们通过基因缺失和过表达(组成型或由生长温度控制)研究了模式单细胞菌株聚球藻PCC6803中的产氢机制。我们证明,在没有胁迫的情况下,编码氢化酶的hoxEFUYH操纵子对于标准的光合自养生长是可有可无的,并且它在细胞抵御氧化(H₂O₂)和糖类(葡萄糖和甘油)胁迫中发挥作用。此外,我们表明,同时过量表达蛋白质HoxEFUYH和HypABCDE(氢化酶组装蛋白),并结合增加镍的可利用性,导致活性氢化酶水平提高了约20倍。这些新结果和突变体对于那些对氢化酶、产氢和氧化还原代谢以及它们与环境条件的联系感兴趣的人具有重要意义。

https://cdn.ncbi.nlm.nih.gov/pmc/blobs/9acf/3933540/7969718f1c14/pone.0089372.g001.jpg

文献AI研究员

20分钟写一篇综述,助力文献阅读效率提升50倍。

立即体验

用中文搜PubMed

大模型驱动的PubMed中文搜索引擎

马上搜索

文档翻译

学术文献翻译模型,支持多种主流文档格式。

立即体验