Suppr超能文献

G 蛋白偶联 P2Y2 受体抑制在大鼠三叉神经病理性疼痛模型中的镇痛作用。

Inhibition of G protein-coupled P2Y2 receptor induced analgesia in a rat model of trigeminal neuropathic pain.

机构信息

Department of Physiology, The Key Laboratory of Molecular Neurobiology, Ministry of Education, Second Military Medical University, Shanghai 200433, P,R, China.

出版信息

Mol Pain. 2014 Mar 18;10:21. doi: 10.1186/1744-8069-10-21.

Abstract

BACKGROUNDS

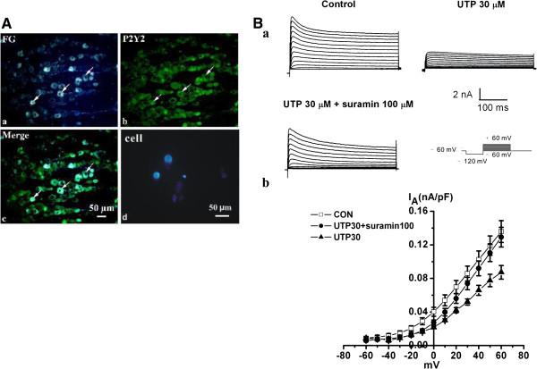
ATP and P2X receptors play important roles in the modulation of trigeminal neuropathic pain, while the role of G protein-coupled P2Y₂ receptors and the underlying mechanisms are less clear. The threshold and frequency of action potentials, fast inactivating transient K+ channels (IA) are important regulators of membrane excitability in sensory neurons because of its vital role in the control of the spike onset. In this study, pain behavior tests, QT-RT-PCR, immunohistochemical staining, and patch-clamp recording, were used to investigate the role of P2Y₂ receptors in pain behaviour.

RESULTS

In control rats: 1) UTP, an agonist of P2Y₂/P2Y₄ receptors, caused a significant decrease in the mean threshold intensities for evoking action potentials and a striking increase in the mean number of spikes evoked by TG neurons. 2) UTP significantly inhibited IA and the expression of Kv1.4, Kv3.4 and Kv4.2 subunits in TG neurons, which could be reversed by the P2 receptor antagonist suramin and the ERK antagonist U0126. In ION-CCI (chronic constriction injury of infraorbital nerve) rats: 1) mRNA levels of Kv1.4, Kv3.4 and Kv4.2 subunits were significantly decreased, while the protein level of phosphorylated ERK was significantly increased. 2) When blocking P2Y₂ receptors by suramin or injection of P2Y2R antisense oligodeoxynucleotides both led to a time- and dose-dependent reverse of allodynia in ION-CCI rats. 3) Injection of P2Y₂ receptor antisense oligodeoxynucleotides induced a pronounced decrease in phosphorylated ERK expression and a significant increase in Kv1.4, Kv3.4 and Kv4.2 subunit expression in trigeminal ganglia.

CONCLUSIONS

Our data suggest that inhibition of P2Y₂ receptors leads to down-regulation of ERK-mediated phosphorylation and increase of the expression of I(A)-related Kv channels in trigeminal ganglion neurons, which might contribute to the clinical treatment of trigeminal neuropathic pain.

摘要

背景

三磷酸腺苷(ATP)和 P2X 受体在调节三叉神经病理性疼痛中发挥重要作用,而 G 蛋白偶联 P2Y₂ 受体的作用及其潜在机制尚不清楚。快速失活的瞬时钾通道(IA)的动作电位阈值和频率是感觉神经元膜兴奋性的重要调节剂,因为其在控制尖峰起始中起着至关重要的作用。在这项研究中,我们使用疼痛行为测试、QT-RT-PCR、免疫组织化学染色和膜片钳记录来研究 P2Y₂ 受体在疼痛行为中的作用。

结果

在对照组大鼠中:1)三磷酸尿苷(UTP),一种 P2Y₂/P2Y₄ 受体激动剂,导致诱发动作电位的平均阈值强度显著降低,并显著增加 TG 神经元诱发的尖峰数量。2)UTP 显著抑制 TG 神经元中的 IA 和 Kv1.4、Kv3.4 和 Kv4.2 亚基的表达,这种作用可被 P2 受体拮抗剂苏拉明和 ERK 拮抗剂 U0126 逆转。在 ION-CCI(眶下神经慢性缩窄性损伤)大鼠中:1)Kv1.4、Kv3.4 和 Kv4.2 亚基的 mRNA 水平显著降低,而磷酸化 ERK 的蛋白水平显著增加。2)当用苏拉明阻断 P2Y₂ 受体或注射 P2Y2R 反义寡核苷酸时,两者都导致 ION-CCI 大鼠的痛觉过敏呈时间和剂量依赖性逆转。3)注射 P2Y₂ 受体反义寡核苷酸可显著降低三叉神经节神经元中磷酸化 ERK 的表达,并显著增加 Kv1.4、Kv3.4 和 Kv4.2 亚基的表达。

结论

我们的数据表明,抑制 P2Y₂ 受体导致 ERK 介导的磷酸化下调和三叉神经节神经元中与 IA 相关的 Kv 通道表达增加,这可能有助于三叉神经病理性疼痛的临床治疗。

https://cdn.ncbi.nlm.nih.gov/pmc/blobs/03bf/3995183/17551c6ff0c2/1744-8069-10-21-1.jpg

文献AI研究员

20分钟写一篇综述,助力文献阅读效率提升50倍。

立即体验

用中文搜PubMed

大模型驱动的PubMed中文搜索引擎

马上搜索

文档翻译

学术文献翻译模型,支持多种主流文档格式。

立即体验