Suppr超能文献

抗氧化剂会削弱伏立诺他的抗肿瘤作用,但不会削弱伏立诺他的抗癌作用和半胱天冬酶-8 的下调。

Antioxidants impair anti-tumoral effects of Vorinostat, but not anti-neoplastic effects of Vorinostat and caspase-8 downregulation.

机构信息

Oncologic Pathology Group, Department de Ciències Mèdiques Bàsiques, Universitat de Lleida, Hospital Universitari Arnau de Vilanova, Institut de Recerca Biomèdica de Lleida, IRBLleida, Lleida, Spain.

出版信息

PLoS One. 2014 Mar 20;9(3):e92764. doi: 10.1371/journal.pone.0092764. eCollection 2014.

Abstract

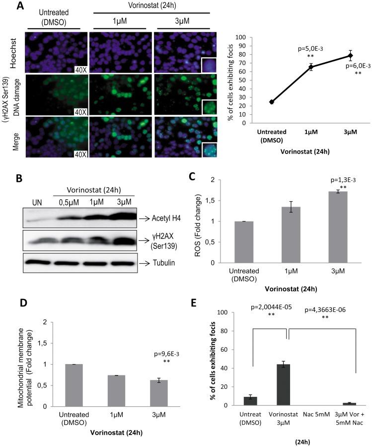
We have recently demonstrated that histone deacetylase inhibitor, Vorinostat, applied as a single therapy or in combination with caspase-8 downregulation exhibits high anti-tumoral activity on endometrial carcinoma cell lines. In the present study, we have assessed the signalling processes underlying anti-tumoral effects of Vorinostat. Increasing evidence suggests that reactive oxygen species are responsible for histone deacetylase inhibitor-induced cell killing. We have found that Vorinostat induces formation of reactive oxygen species and DNA damage. To investigate the role of oxidative stress as anti-neoplastic mechanism, we have evaluated the effects of different antioxidants (Bha, Nac and Tiron) on endometrial carcinoma cell line Ishikawa treated with Vorinostat. We show that Bha, Nac and Tiron markedly inhibited the cytotoxic effects of Vorinostat, increasing cell viability in vitro. We found that all three antioxidants did not inhibited accumulation of acetyl Histone H4, so that antioxidants did not inhibit Vorinostat activity. Finally, we have evaluated the effects of antioxidants on anti-tumoral activity of Vorinostat as monotherapy or in combination with caspase-8 downregulation in vivo. Interestingly, antioxidants blocked the reduction of tumour growth caused by Vorinostat, but they were unable to inhibit anti-tumoral activity of Vorinostat plus caspase-8 inhibition.

摘要

我们最近证明,组蛋白去乙酰化酶抑制剂伏立诺他无论是作为单一疗法,还是与 caspase-8 下调联合应用,对子宫内膜癌细胞系都具有很高的抗肿瘤活性。在本研究中,我们评估了伏立诺他抗肿瘤作用的信号转导过程。越来越多的证据表明,活性氧负责组蛋白去乙酰化酶抑制剂诱导的细胞杀伤。我们发现伏立诺他诱导活性氧和 DNA 损伤的形成。为了研究氧化应激作为抗肿瘤机制的作用,我们评估了不同抗氧化剂(Bha、Nac 和 Tiron)对用伏立诺他处理的子宫内膜癌细胞系 Ishikawa 的影响。我们表明,Bha、Nac 和 Tiron 明显抑制了伏立诺他的细胞毒性作用,增加了体外细胞活力。我们发现这三种抗氧化剂都没有抑制乙酰化组蛋白 H4 的积累,因此抗氧化剂没有抑制伏立诺他的活性。最后,我们评估了抗氧化剂对伏立诺他单药治疗或与 caspase-8 下调联合治疗体内抗肿瘤活性的影响。有趣的是,抗氧化剂阻断了伏立诺他引起的肿瘤生长减少,但它们不能抑制伏立诺他加 caspase-8 抑制的抗肿瘤活性。

https://cdn.ncbi.nlm.nih.gov/pmc/blobs/38e9/3961419/74c84e1d759c/pone.0092764.g001.jpg

文献AI研究员

20分钟写一篇综述,助力文献阅读效率提升50倍。

立即体验

用中文搜PubMed

大模型驱动的PubMed中文搜索引擎

马上搜索

文档翻译

学术文献翻译模型,支持多种主流文档格式。

立即体验