Suppr超能文献

高迁移率族蛋白B1(HMGB1)促进且Toll样受体2/4(TLR2/4)依赖的自然杀伤(NK)细胞成熟和活化参与轮状病毒诱导的小鼠胆道闭锁。

HMGB1-promoted and TLR2/4-dependent NK cell maturation and activation take part in rotavirus-induced murine biliary atresia.

作者信息

Qiu Yinrong, Yang Jixin, Wang Wenmei, Zhao Wentao, Peng Fei, Xiang Ying, Chen Gang, Chen Tao, Chai Chengwei, Zheng Shuaiyu, Watkins Daniel J, Feng Jiexiong

机构信息

Department of Pediatric Surgery, Tongji Hospital, Tongji Medical College, Huazhong University of Science and Technology, Wuhan, China.

Institute of Organ Transplantation, Tongji Hospital, Tongji Medical College, Huazhong University of Science and Technology, Wuhan, China.

出版信息

PLoS Pathog. 2014 Mar 20;10(3):e1004011. doi: 10.1371/journal.ppat.1004011. eCollection 2014 Mar.

Abstract

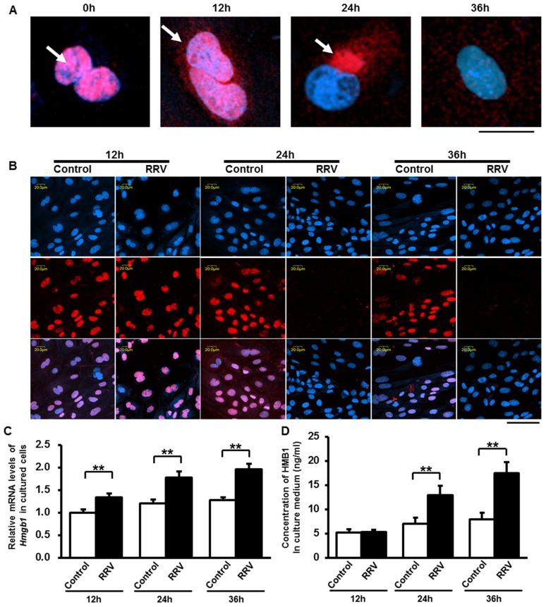
Recent studies show that NK cells play important roles in murine biliary atresia (BA), and a temporary immunological gap exists in this disease. In this study, we found high-mobility group box-1 (HMGB1) and TLRs were overexpressed in human and rotavirus-induced murine BA. The overexpressed HMGB1 released from the nuclei of rotavirus-infected cholangiocytes, as well as macrophages, activated hepatic NK cells via HMGB1-TLRs-MAPK signaling pathways. Immature NK cells had low cytotoxicity on rotavirus-injured cholangiocytes due to low expression of TLRs, which caused persistent rotavirus infection in bile ducts. HMGB1 up-regulated the levels of TLRs of NK cells and promoted NK cell activation in an age-dependent fashion. As NK cells gained increasing activation as mice aged, they gained increasing cytotoxicity on rotavirus-infected cholangiocytes, which finally caused BA. Adult NK cells eliminated rotavirus-infected cholangiocytes shortly after infection, which prevented persistent rotavirus infection in bile ducts. Moreover, adoptive transfer of mature NK cells prior to rotavirus infection decreased the incidence of BA in newborn mice. Thus, the dysfunction of newborn NK cells may, in part, participate in the immunological gap in the development of rotavirus induced murine BA.

摘要

近期研究表明,自然杀伤细胞(NK细胞)在小鼠胆道闭锁(BA)中发挥重要作用,且该疾病存在暂时的免疫间隙。在本研究中,我们发现高迁移率族蛋白B1(HMGB1)和Toll样受体(TLRs)在人及轮状病毒诱导的小鼠BA中过度表达。从轮状病毒感染的胆管细胞以及巨噬细胞核中释放的过度表达的HMGB1,通过HMGB1-TLRs-丝裂原活化蛋白激酶(MAPK)信号通路激活肝脏NK细胞。由于TLRs表达较低,未成熟NK细胞对轮状病毒损伤的胆管细胞具有较低的细胞毒性,这导致胆管中轮状病毒持续感染。HMGB1上调NK细胞TLRs水平,并以年龄依赖的方式促进NK细胞活化。随着小鼠年龄增长,NK细胞活化程度增加,它们对轮状病毒感染的胆管细胞的细胞毒性也增加,最终导致BA。成年NK细胞在感染后不久就清除了轮状病毒感染的胆管细胞,从而防止了胆管中轮状病毒的持续感染。此外,在轮状病毒感染前过继转移成熟NK细胞可降低新生小鼠BA的发病率。因此,新生NK细胞功能障碍可能部分参与了轮状病毒诱导的小鼠BA发生过程中的免疫间隙。

https://cdn.ncbi.nlm.nih.gov/pmc/blobs/df06/3961347/ff184edb43a5/ppat.1004011.g001.jpg

文献AI研究员

20分钟写一篇综述,助力文献阅读效率提升50倍。

立即体验

用中文搜PubMed

大模型驱动的PubMed中文搜索引擎

马上搜索

文档翻译

学术文献翻译模型,支持多种主流文档格式。

立即体验