Di Paolo Nelson C, Baldwin Lisa K, Irons Eric E, Papayannopoulou Thalia, Tomlinson Stephen, Shayakhmetov Dmitry M
Lowance Center for Human Immunology, Departments of Pediatrics and Medicine, Emory University School of Medicine, Emory University, Atlanta, Georgia, United States of America.
Division of Medical Genetics Department of Medicine, University of Washington, Seattle, Washington, United States of America.
PLoS Pathog. 2014 Mar 20;10(3):e1004035. doi: 10.1371/journal.ppat.1004035. eCollection 2014 Mar.
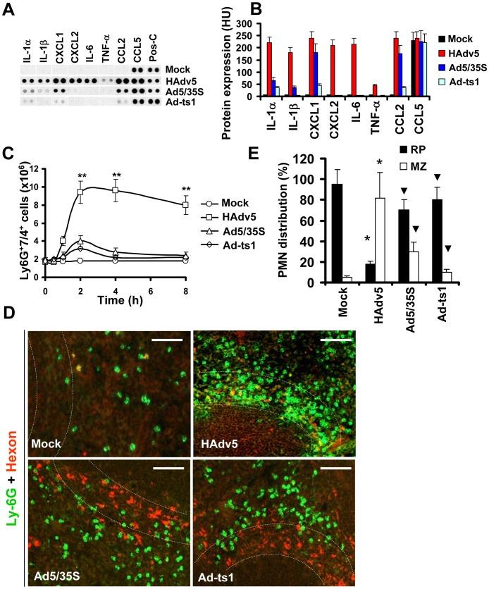
Inflammation is a highly coordinated host response to infection, injury, or cell stress. In most instances, the inflammatory response is pro-survival and is aimed at restoring physiological tissue homeostasis and eliminating invading pathogens, although exuberant inflammation can lead to tissue damage and death. Intravascular injection of adenovirus (Ad) results in virus accumulation in resident tissue macrophages that trigger activation of CXCL1 and CXCL2 chemokines via the IL-1α-IL-1RI signaling pathway. However, the mechanistic role and functional significance of this pathway in orchestrating cellular inflammatory responses to the virus in vivo remain unclear. Resident metallophilic macrophages expressing macrophage receptor with collagenous structure (MARCO+) in the splenic marginal zone (MZ) play the principal role in trapping Ad from the blood. Here we show that intravascular Ad administration leads to the rapid recruitment of Ly-6G+7/4+ polymorphonuclear leukocytes (PMNs) in the splenic MZ, the anatomical compartment that remains free of PMNs when these cells are purged from the bone marrow via a non-inflammatory stimulus. Furthermore, PMN recruitment in the splenic MZ resulted in elimination of virus-containing cells. IL-1α-IL-1RI signaling is only partially responsible for PMN recruitment in the MZ and requires CXCR2, but not CXCR1 signaling. We further found reduced recruitment of PMNs in the splenic MZ in complement C3-deficient mice, and that pre-treatment of IL-1α-deficient, but not wild-type mice, with complement inhibitor CR2-Crry (inhibits all complement pathways at C3 activation) or CR2-fH (inhibits only the alternative complement activation pathway) prior to Ad infection, abrogates PMN recruitment to the MZ and prevents elimination of MARCO+ macrophages from the spleen. Collectively, our study reveals a non-redundant role of the molecular factors of innate immunity--the chemokine-activating IL-1α-IL-1RI-CXCR2 axis and complement--in orchestrating local inflammation and functional cooperation of PMNs and resident macrophages in the splenic MZ, which collectively contribute to limiting disseminated pathogen spread via elimination of virus-containing cells.
炎症是机体对感染、损伤或细胞应激的一种高度协调的反应。在大多数情况下,炎症反应具有促生存作用,旨在恢复生理组织稳态并清除入侵病原体,尽管过度炎症会导致组织损伤和死亡。血管内注射腺病毒(Ad)会导致病毒在驻留组织巨噬细胞中积累,这些巨噬细胞通过IL-1α-IL-1RI信号通路触发CXCL1和CXCL2趋化因子的激活。然而,该信号通路在体内协调细胞对病毒的炎症反应中的机制作用和功能意义仍不清楚。脾边缘区(MZ)中表达具有胶原结构的巨噬细胞受体(MARCO+)的驻留嗜金属巨噬细胞在从血液中捕获Ad方面起主要作用。在此,我们表明血管内给予Ad会导致脾MZ中Ly-6G+7/4+多形核白细胞(PMN)的快速募集,当这些细胞通过非炎症刺激从骨髓中清除时,脾MZ这个解剖区域通常没有PMN。此外,脾MZ中PMN的募集导致含病毒细胞的清除。IL-1α-IL-1RI信号通路仅部分负责MZ中PMN的募集,且需要CXCR2信号,但不需要CXCR1信号。我们进一步发现,在补体C3缺陷小鼠的脾MZ中PMN募集减少,并且在Ad感染前用补体抑制剂CR2-Crry(在C3激活时抑制所有补体途径)或CR2-fH(仅抑制替代补体激活途径)预处理IL-1α缺陷小鼠(而非野生型小鼠),可消除PMN向MZ的募集并防止脾中MARCO+巨噬细胞的清除。总的来说,我们的研究揭示了先天免疫分子因子——趋化因子激活的IL-1α-IL-1RI-CXCR2轴和补体——在协调脾MZ中局部炎症以及PMN与驻留巨噬细胞的功能协作方面的非冗余作用,它们共同通过清除含病毒细胞来限制病原体的播散。