Suppr超能文献

转染 P301L 人 Tau 蛋白的转基因小鼠突触体部分 Tau 蛋白的生化分布。

Biochemical Distribution of Tau Protein in Synaptosomal Fraction of Transgenic Mice Expressing Human P301L Tau.

机构信息

Molecular Imaging Center, National Institute of Radiological Sciences , Chiba , Japan ; Laboratory for Alzheimer's Disease, RIKEN Brain Science Institute , Wako , Japan.

Laboratory for Alzheimer's Disease, RIKEN Brain Science Institute , Wako , Japan.

出版信息

Front Neurol. 2014 Mar 11;5:26. doi: 10.3389/fneur.2014.00026. eCollection 2014.

Abstract

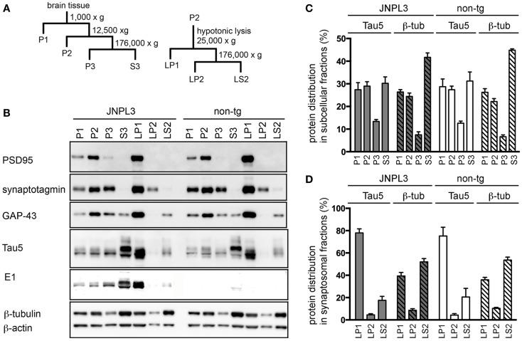
Alzheimer's disease is a progressive dementia that is characterized by a loss of recent memory. Evidence has accumulated to support the hypothesis that synapses are critical storage sites for memory. However, it is still uncertain whether tau protein is involved in associative memory storage and whether tau is distributed in mature brain synapses. To address this question, we examined the synaptosomal distribution of tau protein in both JNPL3 transgenic mice expressing human P301L tau and non-transgenic littermates. The JNPL3 mouse line is known as one of the mouse models of human tauopathy that develop motor and behavioral deficits with intracellular tau aggregates in the spinal cord and brainstem. The phenotype of disease progression is highly dependent on strain background. In this study, we confirmed that male JNPL3 transgenic mice with C57BL/6J strain background showed neither any sign of motor deficits nor accumulation of hyperphosphorylated tau in the sarkosyl-insoluble fraction until 18 months of age. Subcellular fractionation analysis showed that both mouse tau and human P301L tau were present in the synaptosomal fraction. Those tau proteins were less-phosphorylated than tau in the cytosolic fraction. Human P301L tau was preferentially distributed in the synaptosomal fraction while mouse endogenous tau was more distributed in the cytosolic fraction. Interestingly, a human-specific tau band with phosphorylation at Ser199 and Ser396 was observed in the synaptosomal fraction of JNPL3 mice. This tau was not identical to either tau species in cytosolic fraction or a prominent hyperphosphorylated 64 kDa tau species that was altered to tau pathology. These results suggest that exogenous human P301L tau induces synaptosomal distribution of tau protein with a certain phosphorylation. Regulating the synaptosomal tau level might be a potential target for a therapeutic intervention directed at preventing neurodegeneration.

摘要

阿尔茨海默病是一种进行性痴呆,其特征是近期记忆丧失。有证据支持突触是记忆的关键储存部位这一假说。然而,目前尚不确定tau 蛋白是否参与联想记忆储存,以及 tau 是否分布在成熟大脑的突触中。为了解决这个问题,我们研究了表达人 P301L tau 的 JNPL3 转基因小鼠和非转基因同窝仔鼠的突触体tau 蛋白分布。JNPL3 小鼠品系是人类 tau 病的小鼠模型之一,其在脊髓和脑干中具有细胞内 tau 聚集物,表现出运动和行为缺陷。疾病进展的表型高度依赖于品系背景。在这项研究中,我们证实了具有 C57BL/6J 品系背景的雄性 JNPL3 转基因小鼠在 18 个月龄之前既没有任何运动缺陷的迹象,也没有在 Sarkosyl 不溶性级分中积累过度磷酸化的 tau。亚细胞级分分析表明,小鼠 tau 和人 P301L tau 均存在于突触体级分中。这些 tau 蛋白的磷酸化程度低于胞质级分中的 tau。人 P301L tau 优先分布于突触体级分,而小鼠内源性 tau 更分布于胞质级分。有趣的是,在 JNPL3 小鼠的突触体级分中观察到一种具有 Ser199 和 Ser396 磷酸化的人特异性 tau 带。这种 tau 与胞质级分中的 tau 物种或改变为 tau 病理学的明显过度磷酸化的 64 kDa tau 物种都不相同。这些结果表明,外源性人 P301L tau 诱导 tau 蛋白具有特定磷酸化的突触体分布。调节突触体 tau 水平可能是预防神经退行性变的治疗干预的潜在靶点。

https://cdn.ncbi.nlm.nih.gov/pmc/blobs/44e7/3949102/c5f91ff3bfc7/fneur-05-00026-g001.jpg

文献AI研究员

20分钟写一篇综述,助力文献阅读效率提升50倍。

立即体验

用中文搜PubMed

大模型驱动的PubMed中文搜索引擎

马上搜索

文档翻译

学术文献翻译模型,支持多种主流文档格式。

立即体验