Suppr超能文献

SUMO 链诱导的二聚化激活 RNF4。

SUMO chain-induced dimerization activates RNF4.

机构信息

Medical Research Council Protein Phosphorylation and Ubiquitylation Unit, University of Dundee, Dundee, Scotland DD1 5EH, UK; Centre for Gene Regulation and Expression, College of Life Sciences, University of Dundee, Dundee, Scotland DD1 5EH, UK.

Centre for Gene Regulation and Expression, College of Life Sciences, University of Dundee, Dundee, Scotland DD1 5EH, UK.

出版信息

Mol Cell. 2014 Mar 20;53(6):880-92. doi: 10.1016/j.molcel.2014.02.031.

Abstract

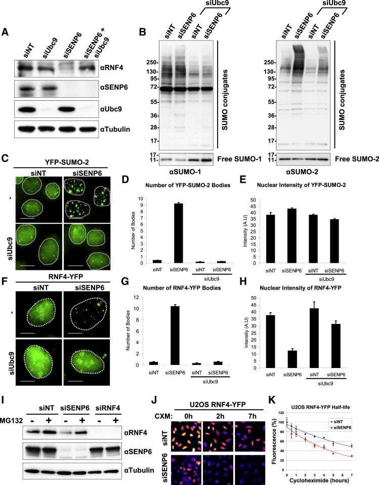
Dimeric RING E3 ligases interact with protein substrates and conformationally restrain the ubiquitin-E2-conjugating enzyme thioester complex such that it is primed for catalysis. RNF4 is an E3 ligase containing an N-terminal domain that binds its polySUMO substrates and a C-terminal RING domain responsible for dimerization. To investigate how RNF4 activity is controlled, we increased polySUMO substrate concentration by ablating expression of SUMO protease SENP6. Accumulation of SUMO chains in vivo leads to ubiquitin-mediated proteolysis of RNF4. In vitro we demonstrate that at concentrations equivalent to those found in vivo RNF4 is predominantly monomeric and inactive as an ubiquitin E3 ligase. However, in the presence of SUMO chains, RNF4 is activated by dimerization, leading to both substrate ubiquitylation and autoubiquitylation, responsible for degradation of RNF4. Thus the ubiquitin E3 ligase activity of RNF4 is directly linked to the availability of its polySUMO substrates.

摘要

二聚环 E3 连接酶与蛋白质底物相互作用,并构象约束泛素-E2 连接酶硫酯复合物,使其准备好进行催化。RNF4 是一种 E3 连接酶,包含一个结合其多聚 SUMO 底物的 N 端结构域和一个负责二聚化的 C 端 RING 结构域。为了研究 RNF4 活性是如何被调控的,我们通过敲除 SUMO 蛋白酶 SENP6 的表达来增加多聚 SUMO 底物的浓度。在体内,SUMO 链的积累导致 RNF4 的泛素化介导的蛋白水解。在体外,我们证明在体内发现的浓度下,RNF4 主要是单体,并且作为泛素 E3 连接酶失活。然而,在 SUMO 链存在的情况下,RNF4 通过二聚化被激活,导致底物的泛素化和自身泛素化,这是 RNF4 降解的原因。因此,RNF4 的泛素 E3 连接酶活性直接与其多聚 SUMO 底物的可用性相关。

https://cdn.ncbi.nlm.nih.gov/pmc/blobs/138e/3991395/3c4aa8dddd89/fx1.jpg

文献检索

告别复杂PubMed语法,用中文像聊天一样搜索,搜遍4000万医学文献。AI智能推荐,让科研检索更轻松。

立即免费搜索

文件翻译

保留排版,准确专业,支持PDF/Word/PPT等文件格式,支持 12+语言互译。

免费翻译文档

深度研究

AI帮你快速写综述,25分钟生成高质量综述,智能提取关键信息,辅助科研写作。

立即免费体验