Mei Shiyue, Liu Yuanhang, Bao Yue, Zhang Yuan, Min Siping, Liu Yifei, Huang Yun, Yuan Xidi, Feng Yue, Shi Jiandang, Yang Rongcun
Department of Immunology, Nankai University School of Medicine, Nankai University, Tianjin, P. R. China.
Department of Biochemistry, College of Life Science, Nankai University, Tianjin, P. R. China.
PLoS One. 2014 Apr 3;9(4):e90231. doi: 10.1371/journal.pone.0090231. eCollection 2014.
Epigenetic modification plays a critical role in regulating gene expression. To understand how epigenetic modification alters miRNA expression in monocyte-derived dendritic cells (moDCs) in different environments, we analyzed the connections between H3K4me3 and H3K27me3 modification and the expression of miRNAs in LPS- and TGF-β-conditioned moDCs.
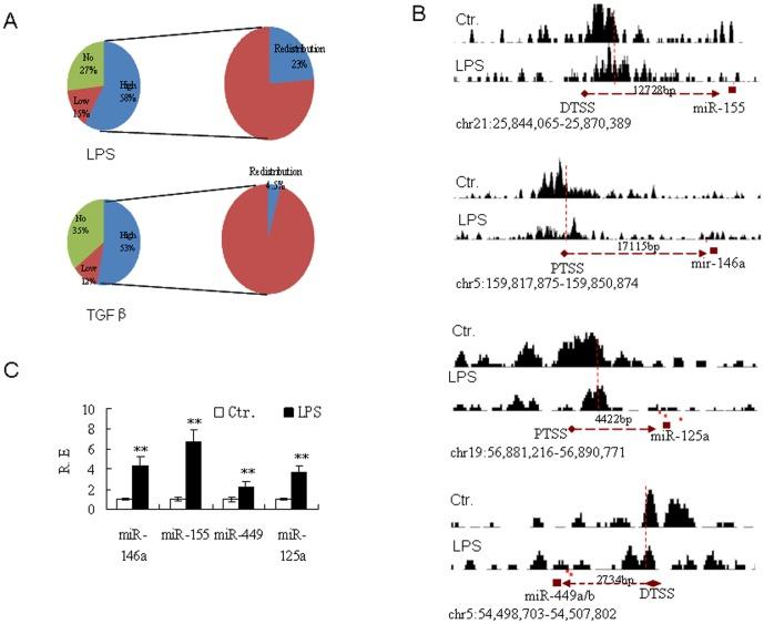
In moDCs, H3K4me3 modification was strongly associated with the expression of activating miRNAs, whereas H3K27me3 was related to repressive miRNAs. The regulation of miRNA expression by H3K4me3 and H3K27me3 was further confirmed by silencing or inhibiting methyltransferases or methylation-associated factors in LPS- and TGF-β-conditioned moDCs. siRNAs targeting H3K4me3-associated mixed lineage leukemia (MLL) and retinoblastoma binding protein 5 (RBBP5) reduced H3K4me3 enrichment and downregulated miRNA expression; conversely, silencing H3K27me3-associated enhancer of zeste homolog 2 (EZH2) and embryonic ectoderm development (EED) genes upregulated the DC-associated miRNAs. However, LPS-mediated miRNAs were often associated with H3K4me3 redistribution from the transcription start site (TSS) to the miRNA-coding region. Silencing LPS-associated NF-κB p65 and CBP/p300 not only inhibited H3K4m3 redistribution but also reduced miRNA expression. LPS-upregulated RBBP4 and RBBP7, which are involved in chromatin remodeling, also affected the redistribution of H3K4me3 and reduced the expression of miRNAs.
In LPS- and TGF-β-conditioned moDCs, miRNAs may be modulated not only by H3K4m3 and H3K27me3 modification but also by redistribution of H3K4me3 around the transcriptional start site of miRNAs. Thus, H3K4me3 and H3K27me3 epigenetic modification may play an important role in regulating DC differentiation and function in the presence of tumor or inflammatory environments.
表观遗传修饰在调节基因表达中起关键作用。为了解表观遗传修饰如何在不同环境下改变单核细胞来源的树突状细胞(moDCs)中的miRNA表达,我们分析了H3K4me3和H3K27me3修饰与LPS和TGF-β处理的moDCs中miRNA表达之间的联系。
在moDCs中,H3K4me3修饰与激活型miRNA的表达密切相关,而H3K27me3与抑制型miRNA相关。通过在LPS和TGF-β处理的moDCs中沉默或抑制甲基转移酶或甲基化相关因子,进一步证实了H3K4me3和H3K27me3对miRNA表达的调控作用。靶向H3K4me3相关的混合谱系白血病(MLL)和视网膜母细胞瘤结合蛋白5(RBBP5)的siRNA降低了H3K4me3富集并下调了miRNA表达;相反,沉默H3K27me3相关的zeste同源物2(EZH2)和胚胎外胚层发育(EED)基因上调了与DC相关的miRNA。然而,LPS介导的miRNA通常与H3K4me3从转录起始位点(TSS)重新分布到miRNA编码区域有关。沉默与LPS相关的NF-κB p65和CBP/p300不仅抑制了H3K4m3的重新分布,还降低了miRNA表达。LPS上调的参与染色质重塑的RBBP4和RBBP7也影响了H3K4me3的重新分布并降低了miRNA的表达。
在LPS和TGF-β处理的moDCs中,miRNA可能不仅受H3K4m3和H3K27me3修饰的调节,还受miRNA转录起始位点周围H3K4me3重新分布的调节。因此,H3K4me3和H3K27me3表观遗传修饰可能在肿瘤或炎症环境中调节DC分化和功能方面发挥重要作用。