• 文献检索
  • 文档翻译
  • 深度研究
  • 学术资讯
  • Suppr Zotero 插件Zotero 插件
  • 邀请有礼
  • 套餐&价格
  • 历史记录
应用&插件
Suppr Zotero 插件Zotero 插件浏览器插件Mac 客户端Windows 客户端微信小程序
定价
高级版会员购买积分包购买API积分包
服务
文献检索文档翻译深度研究API 文档MCP 服务
关于我们
关于 Suppr公司介绍联系我们用户协议隐私条款
关注我们

Suppr 超能文献

核心技术专利:CN118964589B侵权必究
粤ICP备2023148730 号-1Suppr @ 2026

文献检索

告别复杂PubMed语法,用中文像聊天一样搜索,搜遍4000万医学文献。AI智能推荐,让科研检索更轻松。

立即免费搜索

文件翻译

保留排版,准确专业,支持PDF/Word/PPT等文件格式,支持 12+语言互译。

免费翻译文档

深度研究

AI帮你快速写综述,25分钟生成高质量综述,智能提取关键信息,辅助科研写作。

立即免费体验

分选连接蛋白 17 调节载脂蛋白 ER2 循环和 reelin 信号。

Sorting nexin 17 regulates ApoER2 recycling and reelin signaling.

机构信息

Departamento de Biología Celular y Molecular, Facultad de Ciencias Biológicas, Millenium Nucleus for Renerative Biology (MINREB), Pontificia Universidad Católica de Chile, Santiago, Chile.

Department of Neuroscience, Mayo Clinic, Jacksonville, Florida, United States of America.

出版信息

PLoS One. 2014 Apr 4;9(4):e93672. doi: 10.1371/journal.pone.0093672. eCollection 2014.

DOI:10.1371/journal.pone.0093672
PMID:24705369
原文链接:https://pmc.ncbi.nlm.nih.gov/articles/PMC3976305/
Abstract

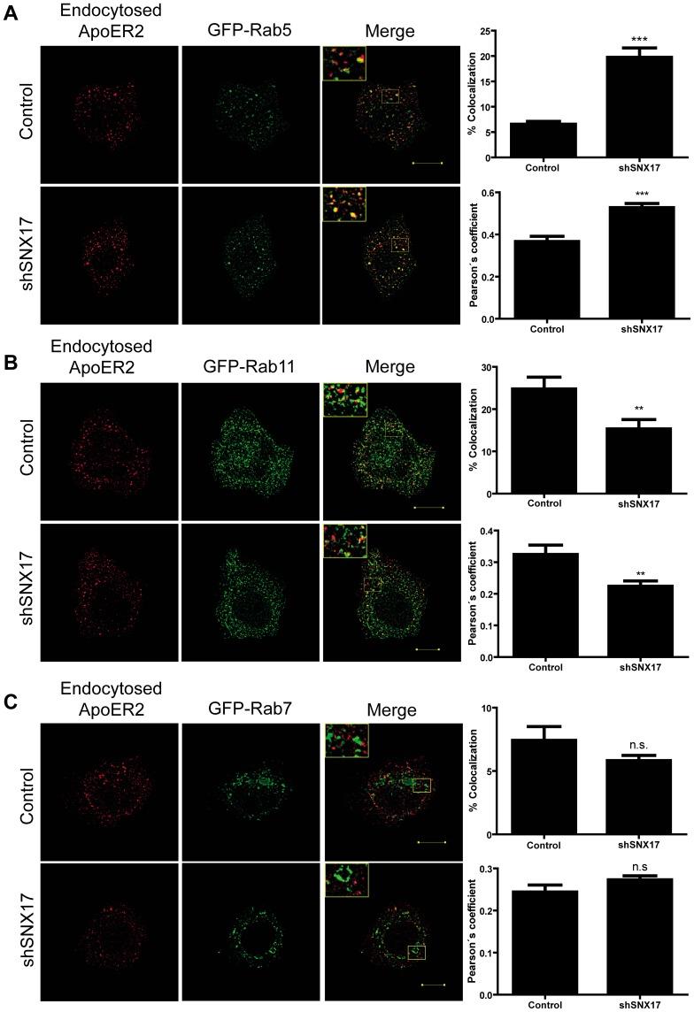
ApoER2 is a member of the low density-lipoprotein receptor (LDL-R) family. As a receptor for reelin, ApoER2 participates in neuronal migration during development as well as synaptic plasticity and survival in the adult brain. A previous yeast two-hybrid screen showed that ApoER2 is a binding partner of sorting nexin 17 (SNX17) - a cytosolic adaptor protein that regulates the trafficking of several membrane proteins in the endosomal pathway, including LRP1, P-selectin and integrins. However, no further studies have been performed to investigate the role of SNX17 in ApoER2 trafficking and function. In this study, we present evidence based on GST pull-down and inmunoprecipitation assays that the cytoplasmic NPxY endocytosis motif of ApoER2 interacts with the FERM domain of SNX17. SNX17 stimulates ApoER2 recycling in different cell lines including neurons without affecting its endocytic rate and also facilitates the transport of ApoER2 from the early endosomes to the recycling endosomes. The reduction of SNX17 was associated with accumulation of an ApoER2 carboxy-terminal fragment (CTF). In addition, in SNX17 knockdown cells, constitutive ApoER2 degradation was not modified, whereas reelin-induced ApoER2 degradation was increased, implying that SNX17 is a regulator of the receptor's half-life. Finally, in SNX17 silenced hippocampal and cortical neurons, we underscored a positive role of this endosomal protein in the development of the dendritic tree and reelin signaling. Overall, these results establish the role of SNX17 in ApoER2 trafficking and function and aid in identifying new links between endocytic trafficking and receptor signaling.

摘要

载脂蛋白 E 受体 2(ApoER2)是低密度脂蛋白受体(LDL-R)家族的成员。作为 Reelin 的受体,ApoER2 参与了发育过程中的神经元迁移以及成年大脑中的突触可塑性和存活。先前的酵母双杂交筛选表明,ApoER2 是分选连接蛋白 17(SNX17)的结合伴侣 - 一种细胞溶质衔接蛋白,可调节内体途径中几种膜蛋白的转运,包括 LRP1、P 选择素和整合素。然而,没有进一步的研究来研究 SNX17 在 ApoER2 转运和功能中的作用。在这项研究中,我们基于 GST 下拉和免疫沉淀实验提供了证据,表明 ApoER2 的细胞质 NPxY 内吞基序与 SNX17 的 FERM 结构域相互作用。SNX17 刺激包括神经元在内的不同细胞系中的 ApoER2 回收,而不影响其内吞率,并且还促进 ApoER2 从早期内体到回收内体的转运。SNX17 的减少与 ApoER2 羧基末端片段(CTF)的积累有关。此外,在 SNX17 敲低的细胞中,组成型 ApoER2 降解没有改变,而 Reelin 诱导的 ApoER2 降解增加,表明 SNX17 是受体半衰期的调节剂。最后,在 SNX17 沉默的海马和皮质神经元中,我们强调了这种内体蛋白在树突发育和 Reelin 信号中的积极作用。总之,这些结果确立了 SNX17 在 ApoER2 转运和功能中的作用,并有助于确定内吞转运和受体信号之间的新联系。

https://cdn.ncbi.nlm.nih.gov/pmc/blobs/6822/3976305/03a6ee94188e/pone.0093672.g011.jpg
https://cdn.ncbi.nlm.nih.gov/pmc/blobs/6822/3976305/6f1e93aa8ba3/pone.0093672.g001.jpg
https://cdn.ncbi.nlm.nih.gov/pmc/blobs/6822/3976305/4bf4a41afdd4/pone.0093672.g002.jpg
https://cdn.ncbi.nlm.nih.gov/pmc/blobs/6822/3976305/ac465a46763c/pone.0093672.g003.jpg
https://cdn.ncbi.nlm.nih.gov/pmc/blobs/6822/3976305/22c8c600f77c/pone.0093672.g004.jpg
https://cdn.ncbi.nlm.nih.gov/pmc/blobs/6822/3976305/27dbf8097b76/pone.0093672.g005.jpg
https://cdn.ncbi.nlm.nih.gov/pmc/blobs/6822/3976305/7302d3df93bd/pone.0093672.g006.jpg
https://cdn.ncbi.nlm.nih.gov/pmc/blobs/6822/3976305/f4d71ac435a8/pone.0093672.g007.jpg
https://cdn.ncbi.nlm.nih.gov/pmc/blobs/6822/3976305/f63cceecd472/pone.0093672.g008.jpg
https://cdn.ncbi.nlm.nih.gov/pmc/blobs/6822/3976305/0c3fbe4fc265/pone.0093672.g009.jpg
https://cdn.ncbi.nlm.nih.gov/pmc/blobs/6822/3976305/e5ed8ead7a7b/pone.0093672.g010.jpg
https://cdn.ncbi.nlm.nih.gov/pmc/blobs/6822/3976305/03a6ee94188e/pone.0093672.g011.jpg
https://cdn.ncbi.nlm.nih.gov/pmc/blobs/6822/3976305/6f1e93aa8ba3/pone.0093672.g001.jpg
https://cdn.ncbi.nlm.nih.gov/pmc/blobs/6822/3976305/4bf4a41afdd4/pone.0093672.g002.jpg
https://cdn.ncbi.nlm.nih.gov/pmc/blobs/6822/3976305/ac465a46763c/pone.0093672.g003.jpg
https://cdn.ncbi.nlm.nih.gov/pmc/blobs/6822/3976305/22c8c600f77c/pone.0093672.g004.jpg
https://cdn.ncbi.nlm.nih.gov/pmc/blobs/6822/3976305/27dbf8097b76/pone.0093672.g005.jpg
https://cdn.ncbi.nlm.nih.gov/pmc/blobs/6822/3976305/7302d3df93bd/pone.0093672.g006.jpg
https://cdn.ncbi.nlm.nih.gov/pmc/blobs/6822/3976305/f4d71ac435a8/pone.0093672.g007.jpg
https://cdn.ncbi.nlm.nih.gov/pmc/blobs/6822/3976305/f63cceecd472/pone.0093672.g008.jpg
https://cdn.ncbi.nlm.nih.gov/pmc/blobs/6822/3976305/0c3fbe4fc265/pone.0093672.g009.jpg
https://cdn.ncbi.nlm.nih.gov/pmc/blobs/6822/3976305/e5ed8ead7a7b/pone.0093672.g010.jpg
https://cdn.ncbi.nlm.nih.gov/pmc/blobs/6822/3976305/03a6ee94188e/pone.0093672.g011.jpg

相似文献

1
Sorting nexin 17 regulates ApoER2 recycling and reelin signaling.分选连接蛋白 17 调节载脂蛋白 ER2 循环和 reelin 信号。
PLoS One. 2014 Apr 4;9(4):e93672. doi: 10.1371/journal.pone.0093672. eCollection 2014.
2
Carnosic Acid Reverses the Inhibition of ApoE4 on Cell Surface Level of ApoER2 and Reelin Signaling Pathway.迷迭香酸可逆转 ApoE4 对 ApoER2 细胞表面水平和 Reelin 信号通路的抑制作用。
J Alzheimers Dis. 2020;73(2):517-528. doi: 10.3233/JAD-190914.
3
ApoER2 processing by presenilin-1 modulates reelin expression.早老素 1 对载脂蛋白 E 受体 2 的加工调节 reelin 的表达。
FASEB J. 2014 Apr;28(4):1543-54. doi: 10.1096/fj.13-239350. Epub 2013 Dec 16.
4
Interfering of the Reelin/ApoER2/PSD95 Signaling Axis Reactivates Dendritogenesis of Mature Hippocampal Neurons.干扰Reelin/ApoER2/PSD95信号轴可重新激活成熟海马神经元的树突形成。
J Cell Physiol. 2017 May;232(5):1187-1199. doi: 10.1002/jcp.25605. Epub 2016 Oct 25.
5
Sorting nexin 17 (SNX17) links endosomal sorting to Eps15 homology domain protein 1 (EHD1)-mediated fission machinery.分选连接蛋白 17(SNX17)将内体分选与 Eps15 同源结构域蛋白 1(EHD1)介导的分裂机制联系起来。
J Biol Chem. 2020 Mar 20;295(12):3837-3850. doi: 10.1074/jbc.RA119.011368. Epub 2020 Feb 10.
6
ApoER2 and Reelin are expressed in regenerating peripheral nerve and regulate Schwann cell migration by activating the Rac1 GEF protein, Tiam1.载脂蛋白E受体2(ApoER2)和Reelin在再生的周围神经中表达,并通过激活Rac1鸟苷酸交换因子(GEF)蛋白Tiam1来调节雪旺细胞迁移。
Mol Cell Neurosci. 2015 Nov;69:1-11. doi: 10.1016/j.mcn.2015.09.004. Epub 2015 Sep 16.
7
Dab1-mediated colocalization of multi-adaptor protein CIN85 with Reelin receptors, ApoER2 and VLDLR, in neurons.Dab1 介导多衔接蛋白 CIN85 与神经元中的 Reelin 受体、ApoER2 和 VLDLR 共定位。
Genes Cells. 2013 May;18(5):410-24. doi: 10.1111/gtc.12045. Epub 2013 Mar 19.
8
A sorting nexin 17-binding domain within the LRP1 cytoplasmic tail mediates receptor recycling through the basolateral sorting endosome.LRP1 细胞质尾部内的分选连接蛋白 17 结合域通过基底外侧分拣内体介导受体再循环。
Traffic. 2013 Jul;14(7):823-38. doi: 10.1111/tra.12076. Epub 2013 May 8.
9
DAB1 and Reelin effects on amyloid precursor protein and ApoE receptor 2 trafficking and processing.DAB1和Reelin对淀粉样前体蛋白及载脂蛋白E受体2转运与加工的影响。
J Biol Chem. 2006 Nov 17;281(46):35176-85. doi: 10.1074/jbc.M602162200. Epub 2006 Sep 1.
10
OCRL1 Deficiency Affects the Intracellular Traffic of ApoER2 and Impairs Reelin-Induced Responses.OCRL1 缺陷影响 ApoER2 的细胞内运输并损害 Reelin 诱导的反应。
Biomolecules. 2024 Jul 5;14(7):799. doi: 10.3390/biom14070799.

引用本文的文献

1
Phosphorylation of SNX17 impedes activation of Retriever-mediated sorting.SNX17的磷酸化会阻碍Retriever介导的分选激活。
J Biol Chem. 2025 May 9;301(6):110222. doi: 10.1016/j.jbc.2025.110222.
2
The selenoprotein P/ApoER2 axis facilitates selenium accumulation in selenoprotein P-accepting cells and confers prolonged resistance to ferroptosis.硒蛋白P/ApoER2轴促进硒在硒蛋白P接受细胞中的积累,并赋予对铁死亡的长期抗性。
Redox Biol. 2025 Jun;83:103664. doi: 10.1016/j.redox.2025.103664. Epub 2025 May 5.
3
OCRL1 Deficiency Affects the Intracellular Traffic of ApoER2 and Impairs Reelin-Induced Responses.

本文引用的文献

1
A sorting nexin 17-binding domain within the LRP1 cytoplasmic tail mediates receptor recycling through the basolateral sorting endosome.LRP1 细胞质尾部内的分选连接蛋白 17 结合域通过基底外侧分拣内体介导受体再循环。
Traffic. 2013 Jul;14(7):823-38. doi: 10.1111/tra.12076. Epub 2013 May 8.
2
Structural basis for endosomal trafficking of diverse transmembrane cargos by PX-FERM proteins.PX-FERM 蛋白介导多种跨膜货物内体运输的结构基础。
Proc Natl Acad Sci U S A. 2013 Feb 19;110(8):E643-52. doi: 10.1073/pnas.1216229110. Epub 2013 Feb 4.
3
Sorting nexin 17 prevents lysosomal degradation of β1 integrins by binding to the β1-integrin tail.
OCRL1 缺陷影响 ApoER2 的细胞内运输并损害 Reelin 诱导的反应。
Biomolecules. 2024 Jul 5;14(7):799. doi: 10.3390/biom14070799.
4
The Reelin receptor ApoER2 is a cargo for the adaptor protein complex AP-4: Implications for Hereditary Spastic Paraplegia.Reelin 受体 ApoER2 是衔接蛋白复合物 AP-4 的货物:对遗传性痉挛性截瘫的影响。
Prog Neurobiol. 2024 Mar;234:102575. doi: 10.1016/j.pneurobio.2024.102575. Epub 2024 Jan 26.
5
Exploration of Positive and Negative Schizophrenia Symptom Heterogeneity and Establishment of Symptom-Related miRNA-mRNA Regulatory Network: Based on Transcriptome Sequencing Data.探索阳性和阴性精神分裂症症状异质性,并建立与症状相关的 miRNA-mRNA 调控网络:基于转录组测序数据。
Mol Neurobiol. 2024 Aug;61(8):5992-6012. doi: 10.1007/s12035-024-03942-x. Epub 2024 Jan 24.
6
Extracellular molecular signals shaping dendrite architecture during brain development.在大脑发育过程中塑造树突结构的细胞外分子信号。
Front Cell Dev Biol. 2023 Dec 7;11:1254589. doi: 10.3389/fcell.2023.1254589. eCollection 2023.
7
SNX17 Mediates Dendritic Spine Maturation via p140Cap.SNX17 通过 p140Cap 介导线粒体成熟。
Mol Neurobiol. 2024 Mar;61(3):1346-1362. doi: 10.1007/s12035-023-03620-4. Epub 2023 Sep 13.
8
Recruitment of the SNX17-Retriever recycling pathway regulates synaptic function and plasticity.SNX17-Retriever 回收途径的招募调节突触功能和可塑性。
J Cell Biol. 2023 Jul 3;222(7). doi: 10.1083/jcb.202207025. Epub 2023 May 4.
9
Neuroprotective Effects of Carnosic Acid: Insight into Its Mechanisms of Action.迷迭香酸的神经保护作用:作用机制的深入了解。
Molecules. 2023 Mar 2;28(5):2306. doi: 10.3390/molecules28052306.
10
Participation of OCRL1, and APPL1, in the expression, proteolysis, phosphorylation and endosomal trafficking of megalin: Implications for Lowe Syndrome.OCRL1和APPL1参与巨蛋白的表达、蛋白水解、磷酸化及内体运输:对 Lowe 综合征的意义
Front Cell Dev Biol. 2022 Oct 20;10:911664. doi: 10.3389/fcell.2022.911664. eCollection 2022.
分选连接蛋白 17 通过与β1 整合素尾部结合防止溶酶体降解β1 整合素。
Nat Cell Biol. 2012 May 6;14(6):584-92. doi: 10.1038/ncb2501.
4
SNX17 protects integrins from degradation by sorting between lysosomal and recycling pathways.SNX17 通过在溶酶体和回收途径之间进行分拣,保护整合素免于降解。
J Cell Biol. 2012 Apr 16;197(2):219-30. doi: 10.1083/jcb.201111121. Epub 2012 Apr 9.
5
Phox homology band 4.1/ezrin/radixin/moesin-like proteins function as molecular scaffolds that interact with cargo receptors and Ras GTPases.Phox 同源结构域蛋白 4.1/埃兹蛋白/根蛋白/膜突蛋白样蛋白作为分子支架发挥作用,与货物受体和 Ras GTPases 相互作用。
Proc Natl Acad Sci U S A. 2011 May 10;108(19):7763-8. doi: 10.1073/pnas.1017110108. Epub 2011 Apr 21.
6
Ephrin Bs are essential components of the Reelin pathway to regulate neuronal migration.Ephrin Bs 是 Reelin 通路的重要组成部分,可调节神经元迁移。
Nature. 2011 Apr 21;472(7343):356-60. doi: 10.1038/nature09874. Epub 2011 Apr 3.
7
Role for Reelin-induced cofilin phosphorylation in the assembly of sympathetic preganglionic neurons in the murine intermediolateral column.Reelin 诱导的丝切蛋白磷酸化在小鼠脊髓中间外侧柱交感节前神经元形成中的作用。
Eur J Neurosci. 2010 Nov;32(10):1611-7. doi: 10.1111/j.1460-9568.2010.07433.x. Epub 2010 Oct 7.
8
The E3 ubiquitin ligase IDOL induces the degradation of the low density lipoprotein receptor family members VLDLR and ApoER2.E3 泛素连接酶 IDOL 诱导 LDLR 家族成员 VLDLR 和 ApoER2 的降解。
J Biol Chem. 2010 Jun 25;285(26):19720-6. doi: 10.1074/jbc.M110.123729. Epub 2010 Apr 28.
9
Adaptor protein sorting nexin 17 interacts with the scavenger receptor FEEL-1/stabilin-1 and modulates its expression on the cell surface.衔接蛋白分选连接蛋白17与清道夫受体FEEL-1/stabilin-1相互作用,并调节其在细胞表面的表达。
Biochim Biophys Acta. 2010 May;1803(5):553-63. doi: 10.1016/j.bbamcr.2010.02.011. Epub 2010 Mar 11.
10
Synaptic and endosomal localization of active gamma-secretase in rat brain.活跃的γ-分泌酶在大鼠脑组织中的突触和内体定位。
PLoS One. 2010 Jan 28;5(1):e8948. doi: 10.1371/journal.pone.0008948.