Suppr超能文献

PSD95通过阻止NR2B-NMDA受体的聚集来抑制成熟海马神经元中树突棘的发育。

PSD95 suppresses dendritic arbor development in mature hippocampal neurons by occluding the clustering of NR2B-NMDA receptors.

作者信息

Bustos Fernando J, Varela-Nallar Lorena, Campos Matias, Henriquez Berta, Phillips Marnie, Opazo Carlos, Aguayo Luis G, Montecino Martin, Constantine-Paton Martha, Inestrosa Nibaldo C, van Zundert Brigitte

机构信息

Center for Biomedical Research, Faculty of Biological Sciences and Faculty of Medicine, Universidad Andres Bello, Santiago, Chile; Faculty of Biological Science, Universidad de Concepción, Concepción, Chile; FONDAP Center for Genome Regulation, Santiago, Chile.

Center for Biomedical Research, Faculty of Biological Sciences and Faculty of Medicine, Universidad Andres Bello, Santiago, Chile; Department of Molecular and Cellular Biology, Faculty of Biological Sciences, Pontificia Universidad Católica de Chile, Santiago, Chile.

出版信息

PLoS One. 2014 Apr 4;9(4):e94037. doi: 10.1371/journal.pone.0094037. eCollection 2014.

Abstract

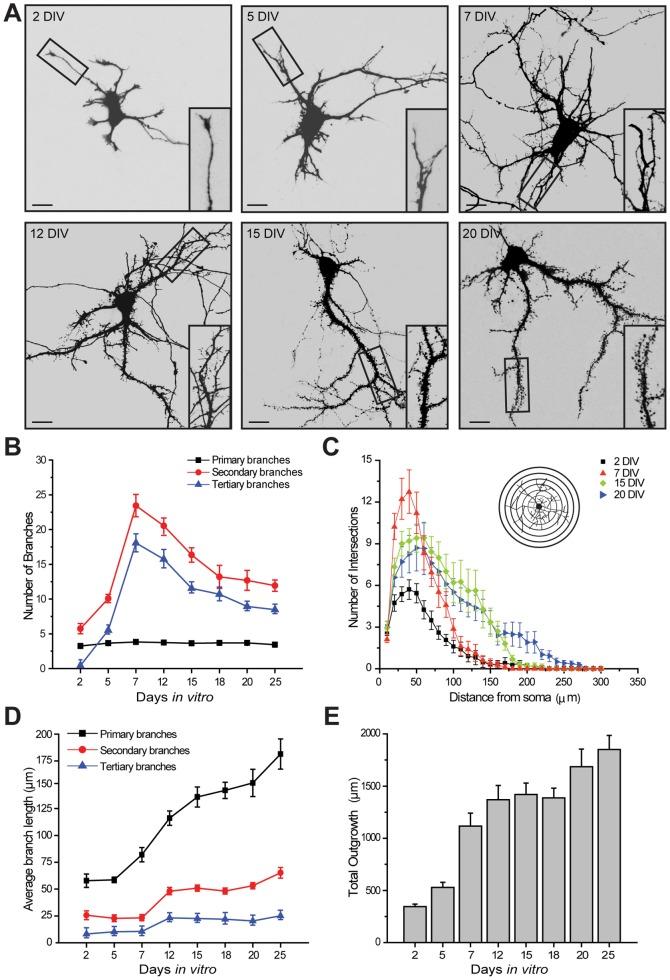
Considerable evidence indicates that the NMDA receptor (NMDAR) subunits NR2A and NR2B are critical mediators of synaptic plasticity and dendritogenesis; however, how they differentially regulate these processes is unclear. Here we investigate the roles of the NR2A and NR2B subunits, and of their scaffolding proteins PSD-95 and SAP102, in remodeling the dendritic architecture of developing hippocampal neurons (2-25 DIV). Analysis of the dendritic architecture and the temporal and spatial expression patterns of the NMDARs and anchoring proteins in immature cultures revealed a strong positive correlation between synaptic expression of the NR2B subunit and dendritogenesis. With maturation, the pruning of dendritic branches was paralleled by a strong reduction in overall and synaptic expression of NR2B, and a significant elevation in synaptic expression of NR2A and PSD95. Using constructs that alter the synaptic composition, we found that either over-expression of NR2B or knock-down of PSD95 by shRNA-PSD95 augmented dendritogenesis in immature neurons. Reactivation of dendritogenesis could also be achieved in mature cultured neurons, but required both manipulations simultaneously, and was accompanied by increased dendritic clustering of NR2B. Our results indicate that the developmental increase in synaptic expression of PSD95 obstructs the synaptic clustering of NR2B-NMDARs, and thereby restricts reactivation of dendritic branching. Experiments with shRNA-PSD95 and chimeric NR2A/NR2B constructs further revealed that C-terminus of the NR2B subunit (tail) was sufficient to induce robust dendritic branching in mature hippocampal neurons, and suggest that the NR2B tail is important in recruiting calcium-dependent signaling proteins and scaffolding proteins necessary for dendritogenesis.

摘要

大量证据表明,N-甲基-D-天冬氨酸受体(NMDAR)亚基NR2A和NR2B是突触可塑性和树突形成的关键介质;然而,它们如何差异调节这些过程尚不清楚。在这里,我们研究了NR2A和NR2B亚基及其支架蛋白PSD-95和SAP102在发育中的海马神经元(2-25天体外培养)树突结构重塑中的作用。对未成熟培养物中树突结构以及NMDAR和锚定蛋白的时空表达模式分析显示,NR2B亚基的突触表达与树突形成之间存在强烈的正相关。随着成熟,树突分支的修剪与NR2B的整体和突触表达的强烈减少以及NR2A和PSD95突触表达的显著升高平行。使用改变突触组成的构建体,我们发现NR2B的过表达或通过shRNA-PSD95敲低PSD95均可增强未成熟神经元中的树突形成。在成熟培养的神经元中也可以实现树突形成的重新激活,但需要同时进行这两种操作,并伴随着NR2B树突聚集增加。我们的结果表明,PSD95突触表达的发育性增加阻碍了NR2B-NMDAR的突触聚集,从而限制了树突分支的重新激活。用shRNA-PSD95和嵌合NR2A/NR2B构建体进行的实验进一步表明,NR2B亚基的C末端(尾部)足以在成熟海马神经元中诱导强大的树突分支,并表明NR2B尾部在募集树突形成所需的钙依赖性信号蛋白和支架蛋白方面很重要。

https://cdn.ncbi.nlm.nih.gov/pmc/blobs/a62d/3976375/bece1ab4c816/pone.0094037.g001.jpg

文献AI研究员

20分钟写一篇综述,助力文献阅读效率提升50倍。

立即体验

用中文搜PubMed

大模型驱动的PubMed中文搜索引擎

马上搜索

文档翻译

学术文献翻译模型,支持多种主流文档格式。

立即体验