Suppr超能文献

血清炎症介质作为人类莱姆病活动的标志物。

Serum inflammatory mediators as markers of human Lyme disease activity.

机构信息

Division of Rheumatology, Department of Medicine, Johns Hopkins University School of Medicine, Baltimore, Maryland, United States of America.

Lyme Disease Research Foundation, Baltimore, Maryland, United States of Ameica.

出版信息

PLoS One. 2014 Apr 16;9(4):e93243. doi: 10.1371/journal.pone.0093243. eCollection 2014.

Abstract

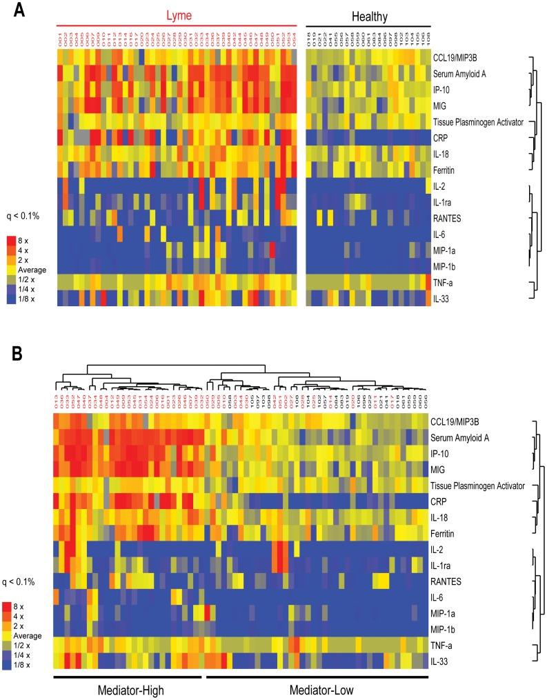
Chemokines and cytokines are key signaling molecules that orchestrate the trafficking of immune cells, direct them to sites of tissue injury and inflammation and modulate their states of activation and effector cell function. We have measured, using a multiplex-based approach, the levels of 58 immune mediators and 7 acute phase markers in sera derived from of a cohort of patients diagnosed with acute Lyme disease and matched controls. This analysis identified a cytokine signature associated with the early stages of infection and allowed us to identify two subsets (mediator-high and mediator-low) of acute Lyme patients with distinct cytokine signatures that also differed significantly (p<0.0005) in symptom presentation. In particular, the T cell chemokines CXCL9 (MIG), CXCL10 (IP-10) and CCL19 (MIP3B) were coordinately increased in the mediator-high group and levels of these chemokines could be associated with seroconversion status and elevated liver function tests (p = 0.027 and p = 0.021 respectively). There was also upregulation of acute phase proteins including CRP and serum amyloid A. Consistent with the role of CXCL9/CXCL10 in attracting immune cells to the site of infection, CXCR3+ CD4 T cells are reduced in the blood of early acute Lyme disease (p = 0.01) and the decrease correlates with chemokine levels (p = 0.0375). The levels of CXCL9/10 did not relate to the size or number of skin lesions but elevated levels of serum CXCL9/CXCL10 were associated with elevated liver enzymes levels. Collectively these results indicate that the levels of serum chemokines and the levels of expression of their respective chemokine receptors on T cell subsets may prove to be informative biomarkers for Lyme disease and related to specific disease manifestations.

摘要

趋化因子和细胞因子是关键的信号分子,它们协调免疫细胞的迁移,引导它们到达组织损伤和炎症部位,并调节它们的激活状态和效应细胞功能。我们使用基于多重分析的方法测量了从一组诊断为急性莱姆病的患者和匹配的对照组的血清中提取的 58 种免疫介质和 7 种急性期标志物的水平。这项分析确定了与感染早期阶段相关的细胞因子特征,并使我们能够识别出两种具有不同细胞因子特征的急性莱姆病亚组(介质高和介质低),这些特征在症状表现上也有显著差异(p<0.0005)。特别是,T 细胞趋化因子 CXCL9(MIG)、CXCL10(IP-10)和 CCL19(MIP3B)在介质高组中协同增加,这些趋化因子的水平可与血清转换状态和肝功能升高相关(p=0.027 和 p=0.021)。急性期蛋白如 CRP 和血清淀粉样蛋白 A 也上调。与 CXCL9/CXCL10 吸引免疫细胞到感染部位的作用一致,CXCR3+CD4 T 细胞在早期急性莱姆病患者的血液中减少(p=0.01),并且减少与趋化因子水平相关(p=0.0375)。CXCL9/10 的水平与皮肤损伤的大小或数量无关,但血清 CXCL9/CXCL10 的升高水平与肝酶水平升高相关。这些结果表明,血清趋化因子的水平及其在 T 细胞亚群上的相应趋化因子受体的表达水平可能成为莱姆病的有价值的生物标志物,并与特定的疾病表现相关。

https://cdn.ncbi.nlm.nih.gov/pmc/blobs/bd8d/3989169/dccb4a075299/pone.0093243.g001.jpg

文献AI研究员

20分钟写一篇综述,助力文献阅读效率提升50倍。

立即体验

用中文搜PubMed

大模型驱动的PubMed中文搜索引擎

马上搜索

文档翻译

学术文献翻译模型,支持多种主流文档格式。

立即体验