Suppr超能文献

单细胞基因组分析一种未培养的异养鞭毛藻。

Single cell genome analysis of an uncultured heterotrophic stramenopile.

机构信息

1] Department of Computer Science, Rutgers University, Piscataway, NJ 08854, USA [2] Department of Ecology, Evolution and Natural Resources, Rutgers University, New Brunswick, NJ 08901, USA.

Department of Ecology, Evolution and Natural Resources, Rutgers University, New Brunswick, NJ 08901, USA.

出版信息

Sci Rep. 2014 Apr 24;4:4780. doi: 10.1038/srep04780.

Abstract

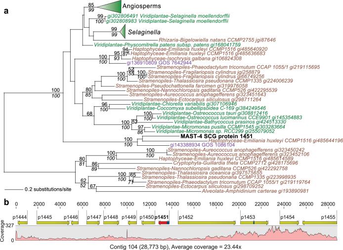
A broad swath of eukaryotic microbial biodiversity cannot be cultivated in the lab and is therefore inaccessible to conventional genome-wide comparative methods. One promising approach to study these lineages is single cell genomics (SCG), whereby an individual cell is captured from nature and genome data are produced from the amplified total DNA. Here we tested the efficacy of SCG to generate a draft genome assembly from a single sample, in this case a cell belonging to the broadly distributed MAST-4 uncultured marine stramenopiles. Using de novo gene prediction, we identified 6,996 protein-encoding genes in the MAST-4 genome. This genetic inventory was sufficient to place the cell within the ToL using multigene phylogenetics and provided preliminary insights into the complex evolutionary history of horizontal gene transfer (HGT) in the MAST-4 lineage.

摘要

真核微生物生物多样性的很大一部分不能在实验室中培养,因此无法通过传统的全基因组比较方法进行研究。单细胞基因组学(SCG)是研究这些谱系的一种很有前途的方法,通过该方法可以从自然界中捕获单个细胞,并从扩增的总 DNA 中生成基因组数据。在这里,我们测试了 SCG 从单个样本(在这种情况下是属于广泛分布的海洋藻毛纲 MAST-4 的未培养海洋鞭毛藻)中生成基因组草图装配体的功效。使用从头预测基因的方法,我们在 MAST-4 基因组中鉴定了 6996 个编码蛋白的基因。该基因库足以通过多基因系统发育学将该细胞定位到整个生命之树中,并为 MAST-4 谱系中复杂的水平基因转移(HGT)进化历史提供了初步见解。

https://cdn.ncbi.nlm.nih.gov/pmc/blobs/3925/3998028/c76cdaa29c55/srep04780-f1.jpg

文献检索

告别复杂PubMed语法,用中文像聊天一样搜索,搜遍4000万医学文献。AI智能推荐,让科研检索更轻松。

立即免费搜索

文件翻译

保留排版,准确专业,支持PDF/Word/PPT等文件格式,支持 12+语言互译。

免费翻译文档

深度研究

AI帮你快速写综述,25分钟生成高质量综述,智能提取关键信息,辅助科研写作。

立即免费体验