1] Center for RNA Research, State Key Laboratory of Molecular Biology-University of Chinese Academy of Sciences, Shanghai 200031, China [2] Shanghai Key Laboratory of Molecular Andrology, Institute of Biochemistry and Cell Biology, Shanghai Institutes for Biological Sciences, Chinese Academy of Sciences, Shanghai 200031, China.
Key Laboratory of Gene Engineering of the Ministry of Education, State Key Laboratory of Biocontrol, Sun Yat-sen University, Guangzhou, Guangzhou 510275, China.
Cell Res. 2014 Jun;24(6):680-700. doi: 10.1038/cr.2014.41. Epub 2014 May 2.
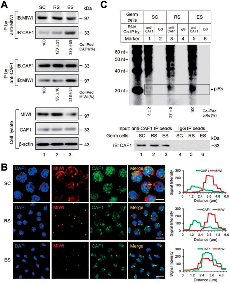
Spermatogenesis in mammals is characterized by two waves of piRNA expression: one corresponds to classic piRNAs responsible for silencing retrotransponsons and the second wave is predominantly derived from nontransposon intergenic regions in pachytene spermatocytes, but the function of these pachytene piRNAs is largely unknown. Here, we report the involvement of pachytene piRNAs in instructing massive mRNA elimination in mouse elongating spermatids (ES). We demonstrate that a piRNA-induced silencing complex (pi-RISC) containing murine PIWI (MIWI) and deadenylase CAF1 is selectively assembled in ES, which is responsible for inducing mRNA deadenylation and decay via a mechanism that resembles the action of miRNAs in somatic cells. Such a highly orchestrated program appears to take full advantage of the enormous repertoire of diversified targeting capacity of pachytene piRNAs derived from nontransposon intergenic regions. These findings suggest that pachytene piRNAs are responsible for inactivating vast cellular programs in preparation for sperm production from ES.
哺乳动物的精子发生过程以两种 piRNA 表达波为特征:一波对应于经典 piRNA,负责沉默反转录转座子,第二波主要来自精母细胞减数分裂前期的非转座子基因间区,但这些减数分裂前期 piRNA 的功能在很大程度上尚不清楚。在这里,我们报告了减数分裂前期 piRNA 参与指导小鼠伸长精子细胞(ES)中大量 mRNA 的消除。我们证明,含有鼠 PIWI(MIWI)和脱腺苷酶 CAF1 的 piRNA 诱导沉默复合物(pi-RISC)在 ES 中被选择性组装,该复合物通过类似于体细胞中 miRNA 作用的机制诱导 mRNA 脱腺苷酸化和降解。这种高度协调的程序似乎充分利用了来自非转座子基因间区的减数分裂前期 piRNA 多样化靶向能力的巨大潜能。这些发现表明,减数分裂前期 piRNA 负责使广泛的细胞程序失活,为 ES 产生精子做准备。