• 文献检索
  • 文档翻译
  • 深度研究
  • 学术资讯
  • Suppr Zotero 插件Zotero 插件
  • 邀请有礼
  • 套餐&价格
  • 历史记录
应用&插件
Suppr Zotero 插件Zotero 插件浏览器插件Mac 客户端Windows 客户端微信小程序
定价
高级版会员购买积分包购买API积分包
服务
文献检索文档翻译深度研究API 文档MCP 服务
关于我们
关于 Suppr公司介绍联系我们用户协议隐私条款
关注我们

Suppr 超能文献

核心技术专利:CN118964589B侵权必究
粤ICP备2023148730 号-1Suppr @ 2026

文献检索

告别复杂PubMed语法,用中文像聊天一样搜索,搜遍4000万医学文献。AI智能推荐,让科研检索更轻松。

立即免费搜索

文件翻译

保留排版,准确专业,支持PDF/Word/PPT等文件格式,支持 12+语言互译。

免费翻译文档

深度研究

AI帮你快速写综述,25分钟生成高质量综述,智能提取关键信息,辅助科研写作。

立即免费体验

MgcRacGAP与cingulin和paracingulin相互作用,以调节上皮连接组装过程中Rac1的激活和紧密连接屏障的形成。

MgcRacGAP interacts with cingulin and paracingulin to regulate Rac1 activation and development of the tight junction barrier during epithelial junction assembly.

作者信息

Guillemot Laurent, Guerrera Diego, Spadaro Domenica, Tapia Rocio, Jond Lionel, Citi Sandra

机构信息

Department of Molecular Biology, University of Geneva, CH-1211 Geneva, Switzerland.

Department of Molecular Biology, University of Geneva, CH-1211 Geneva, SwitzerlandDepartment of Cell Biology, University of Geneva, CH-1211 Geneva, SwitzerlandInstitute of Genetics and Genomics in Geneva, University of Geneva, CH-1211 Geneva, Switzerland

出版信息

Mol Biol Cell. 2014 Jul 1;25(13):1995-2005. doi: 10.1091/mbc.E13-11-0680. Epub 2014 May 7.

DOI:10.1091/mbc.E13-11-0680
PMID:24807907
原文链接:https://pmc.ncbi.nlm.nih.gov/articles/PMC4072573/
Abstract

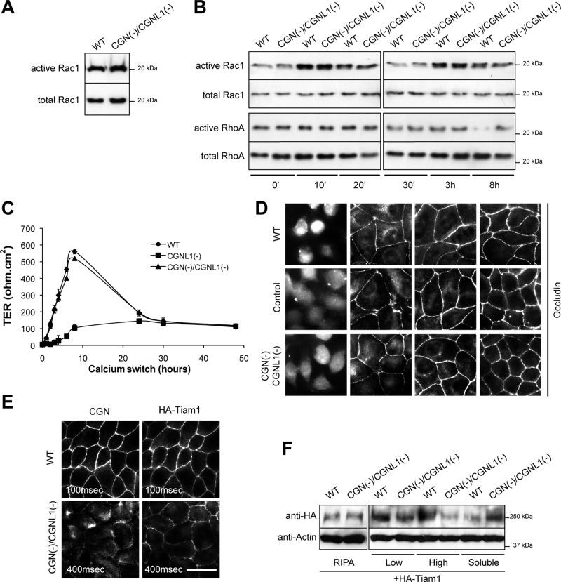
The regulation of Rho-family GTPases is crucial to direct the formation of cell-cell junctions and tissue barriers. Cingulin (CGN) and paracingulin (CGNL1) control RhoA activation in epithelial cells by interacting with RhoA guanidine exchange factors. CGNL1 depletion also inhibits Rac1 activation during junction assembly. Here we show that, unexpectedly, Madin-Darby canine kidney epithelial cells depleted of both CGN and CGNL1 (double-KD cells) display normal Rac1 activation and tight junction (TJ) formation, despite decreased junctional recruitment of the Rac1 activator Tiam1. The expression of the Rac1 inhibitor MgcRacGAP is decreased in double-KD cells, and the barrier development and Rac1 activation phenotypes are rescued by exogenous expression of MgcRacGAP. MgcRacGAP colocalizes with CGN and CGNL1 at TJs and forms a complex and interacts directly in vitro with CGN and CGNL1. Depletion of either CGN or CGNL1 in epithelial cells results in decreased junctional localization of MgcRacGAP but not of ECT2, a centralspindlin-interacting Rho GEF. These results provide new insight into coordination of Rho-family GTPase activities at junctions, since apical accumulation of CGN and CGNL1 at TJs during junction maturation provides a mechanism to spatially restrict down-regulation of Rac1 activation through the recruitment of MgcRacGAP.

摘要

Rho家族GTP酶的调节对于指导细胞间连接和组织屏障的形成至关重要。cingulin(CGN)和paracingulin(CGNL1)通过与RhoA鸟苷酸交换因子相互作用来控制上皮细胞中的RhoA激活。CGNL1的缺失也会在连接组装过程中抑制Rac1激活。在这里,我们意外地发现,尽管Rac1激活剂Tiam1的连接募集减少,但同时缺失CGN和CGNL1的Madin-Darby犬肾上皮细胞(双敲除细胞)仍表现出正常的Rac1激活和紧密连接(TJ)形成。双敲除细胞中Rac1抑制剂MgcRacGAP的表达降低,并且通过外源表达MgcRacGAP可以挽救屏障发育和Rac1激活表型。MgcRacGAP与CGN和CGNL1在紧密连接处共定位,形成复合物,并在体外与CGN和CGNL1直接相互作用。上皮细胞中CGN或CGNL1的缺失导致MgcRacGAP的连接定位降低,但不影响ECT2(一种与中心纺锤体相互作用的Rho鸟苷酸交换因子)的连接定位。这些结果为连接处Rho家族GTP酶活性的协调提供了新的见解,因为在连接成熟过程中CGN和CGNL1在紧密连接处的顶端积累提供了一种机制,通过募集MgcRacGAP在空间上限制Rac1激活的下调。

https://cdn.ncbi.nlm.nih.gov/pmc/blobs/0171/4072573/dbb786f8cf6f/1995fig6.jpg
https://cdn.ncbi.nlm.nih.gov/pmc/blobs/0171/4072573/567d512398f8/1995fig1.jpg
https://cdn.ncbi.nlm.nih.gov/pmc/blobs/0171/4072573/d35c0d458d67/1995fig2.jpg
https://cdn.ncbi.nlm.nih.gov/pmc/blobs/0171/4072573/533b0395da85/1995fig3.jpg
https://cdn.ncbi.nlm.nih.gov/pmc/blobs/0171/4072573/22b07ee03bcd/1995fig4.jpg
https://cdn.ncbi.nlm.nih.gov/pmc/blobs/0171/4072573/19474d795a41/1995fig5.jpg
https://cdn.ncbi.nlm.nih.gov/pmc/blobs/0171/4072573/dbb786f8cf6f/1995fig6.jpg
https://cdn.ncbi.nlm.nih.gov/pmc/blobs/0171/4072573/567d512398f8/1995fig1.jpg
https://cdn.ncbi.nlm.nih.gov/pmc/blobs/0171/4072573/d35c0d458d67/1995fig2.jpg
https://cdn.ncbi.nlm.nih.gov/pmc/blobs/0171/4072573/533b0395da85/1995fig3.jpg
https://cdn.ncbi.nlm.nih.gov/pmc/blobs/0171/4072573/22b07ee03bcd/1995fig4.jpg
https://cdn.ncbi.nlm.nih.gov/pmc/blobs/0171/4072573/19474d795a41/1995fig5.jpg
https://cdn.ncbi.nlm.nih.gov/pmc/blobs/0171/4072573/dbb786f8cf6f/1995fig6.jpg

相似文献

1
MgcRacGAP interacts with cingulin and paracingulin to regulate Rac1 activation and development of the tight junction barrier during epithelial junction assembly.MgcRacGAP与cingulin和paracingulin相互作用,以调节上皮连接组装过程中Rac1的激活和紧密连接屏障的形成。
Mol Biol Cell. 2014 Jul 1;25(13):1995-2005. doi: 10.1091/mbc.E13-11-0680. Epub 2014 May 7.
2
Epithelial junctions and Rho family GTPases: the zonular signalosome.上皮连接与Rho家族小G蛋白:小带信号体
Small GTPases. 2014;5(4):1-15. doi: 10.4161/21541248.2014.973760.
3
Knock Out of CGN and CGNL1 in MDCK Cells Affects Claudin-2 but Has a Minor Impact on Tight Junction Barrier Function.敲除 MDCK 细胞中的 CGN 和 CGNL1 会影响 Claudin-2,但对紧密连接屏障功能的影响较小。
Cells. 2023 Aug 5;12(15):2004. doi: 10.3390/cells12152004.
4
Paracingulin regulates the activity of Rac1 and RhoA GTPases by recruiting Tiam1 and GEF-H1 to epithelial junctions.副连环蛋白通过将Tiam1和GEF-H1招募到上皮细胞连接处来调节Rac1和RhoA小G蛋白的活性。
Mol Biol Cell. 2008 Oct;19(10):4442-53. doi: 10.1091/mbc.e08-06-0558. Epub 2008 Jul 23.
5
Cingulin, paracingulin, and PLEKHA7: signaling and cytoskeletal adaptors at the apical junctional complex.cingulin、paracingulin 和 PLEKHA7:顶端连接复合体中的信号和细胞骨架衔接蛋白。
Ann N Y Acad Sci. 2012 Jun;1257:125-32. doi: 10.1111/j.1749-6632.2012.06506.x.
6
Cingulin binds to the ZU5 domain of scaffolding protein ZO-1 to promote its extended conformation, stabilization, and tight junction accumulation.桥粒连接蛋白 4 通过结合连接蛋白封闭结构域蛋白 1 的 ZU5 结构域促进其伸展构象、稳定性和紧密连接的积累。
J Biol Chem. 2022 Apr;298(4):101797. doi: 10.1016/j.jbc.2022.101797. Epub 2022 Mar 5.
7
Cingulin and paracingulin show similar dynamic behaviour, but are recruited independently to junctions.cingulin和副cingulin表现出相似的动态行为,但它们是独立招募到连接处的。
Mol Membr Biol. 2011 Feb;28(2):123-35. doi: 10.3109/09687688.2010.538937. Epub 2010 Dec 17.
8
RhoA, Rac1, and Cdc42 exert distinct effects on epithelial barrier via selective structural and biochemical modulation of junctional proteins and F-actin.RhoA、Rac1和Cdc42通过对连接蛋白和F-肌动蛋白进行选择性的结构和生化调节,对上皮屏障发挥不同的作用。
Am J Physiol Cell Physiol. 2004 Aug;287(2):C327-35. doi: 10.1152/ajpcell.00087.2004. Epub 2004 Mar 24.
9
Cingulin and paracingulin tether myosins-2 to junctions to mechanoregulate the plasma membrane.桥粒斑蛋白和桥粒芯胶蛋白将肌球蛋白-2锚定到连接点,以机械调节质膜。
J Cell Biol. 2023 Jul 3;222(7). doi: 10.1083/jcb.202208065. Epub 2023 May 19.
10
Distinct domains of paracingulin are involved in its targeting to the actin cytoskeleton and regulation of apical junction assembly.质膜钙黏附蛋白的不同结构域参与其向肌动蛋白细胞骨架的靶向定位和顶端连接复合体的组装调节。
J Biol Chem. 2012 Apr 13;287(16):13159-69. doi: 10.1074/jbc.M111.315622. Epub 2012 Feb 7.

引用本文的文献

1
Paracingulin controls the junctional accumulation of nonmuscle myosin-2 in endothelial cells in vivo.副扣蛋白在体内控制内皮细胞中非肌肉肌球蛋白-2的连接积累。
MicroPubl Biol. 2025 Jun 24;2025. doi: 10.17912/micropub.biology.001602. eCollection 2025.
2
Identification of CGNL1 as a diagnostic marker in fibroblasts of diabetic foot ulcers: Insights from single cell RNA sequencing and bulk sequencing data.鉴定 CGNL1 作为糖尿病足溃疡成纤维细胞的诊断标志物:单细胞 RNA 测序和批量测序数据的见解。
Int J Immunopathol Pharmacol. 2024 Jan-Dec;38:3946320241265945. doi: 10.1177/03946320241265945.
3
Spatiotemporal dynamics exhibited by horizontal basal cells reveal a pro-neurogenic pathway during injury-induced olfactory epithelium regeneration.

本文引用的文献

1
Tight junction protein gene expression patterns and changes in transcript abundance during development of model fish gill epithelia.模式鱼类鳃上皮发育过程中紧密连接蛋白基因的表达模式及转录本丰度变化
J Exp Biol. 2014 May 15;217(Pt 10):1667-81. doi: 10.1242/jeb.098731. Epub 2014 Feb 5.
2
Myosin transcellular networks regulate epithelial apical geometry.肌球蛋白跨细胞网络调节上皮顶端几何形状。
Cell Cycle. 2013 Sep 15;12(18):2931-2. doi: 10.4161/cc.26229. Epub 2013 Aug 23.
3
E-cadherin supports steady-state Rho signaling at the epithelial zonula adherens.
水平基底细胞所展现的时空动态揭示了损伤诱导的嗅觉上皮再生过程中的一条神经源性促进途径。
iScience. 2024 Mar 27;27(5):109600. doi: 10.1016/j.isci.2024.109600. eCollection 2024 May 17.
4
Cingulin and paracingulin tether myosins-2 to junctions to mechanoregulate the plasma membrane.桥粒斑蛋白和桥粒芯胶蛋白将肌球蛋白-2锚定到连接点,以机械调节质膜。
J Cell Biol. 2023 Jul 3;222(7). doi: 10.1083/jcb.202208065. Epub 2023 May 19.
5
Rho and Rab Family Small GTPases in the Regulation of Membrane Polarity in Epithelial Cells.Rho和Rab家族小GTP酶在上皮细胞膜极性调控中的作用
Front Cell Dev Biol. 2022 Jul 4;10:948013. doi: 10.3389/fcell.2022.948013. eCollection 2022.
6
The ACE2 Receptor for Coronavirus Entry Is Localized at Apical Cell-Cell Junctions of Epithelial Cells.冠状病毒进入的 ACE2 受体定位于上皮细胞的顶端细胞-细胞连接处。
Cells. 2022 Feb 11;11(4):627. doi: 10.3390/cells11040627.
7
Tight Junctions in Cell Proliferation.紧密连接在细胞增殖中的作用
Int J Mol Sci. 2019 Nov 27;20(23):5972. doi: 10.3390/ijms20235972.
8
The mechanobiology of tight junctions.紧密连接的力学生物学
Biophys Rev. 2019 Oct;11(5):783-793. doi: 10.1007/s12551-019-00582-7. Epub 2019 Oct 4.
9
R40.76 binds to the α domain of ZO-1: role of ZO-1 (α+) in epithelial differentiation and mechano-sensing.R40.76与紧密连接蛋白1(ZO-1)的α结构域结合:紧密连接蛋白1(α+)在上皮分化和机械传感中的作用。
Tissue Barriers. 2019;7(3):e1653748. doi: 10.1080/21688370.2019.1653748. Epub 2019 Aug 22.
10
The role of GRHL2 and epigenetic remodeling in epithelial-mesenchymal plasticity in ovarian cancer cells.GRHL2 在卵巢癌细胞上皮间质转化中的作用及表观遗传重塑。
Commun Biol. 2019 Jul 24;2:272. doi: 10.1038/s42003-019-0506-3. eCollection 2019.
E-钙黏蛋白在上皮细胞黏附连接处以稳定的形式支持 Rho 信号通路。
Differentiation. 2013 Oct;86(3):133-40. doi: 10.1016/j.diff.2013.01.002. Epub 2013 May 2.
4
Cycling around cell-cell adhesion with Rho GTPase regulators.循环利用 Rho GTPase 调节蛋白进行细胞-细胞黏附
J Cell Sci. 2013 Jan 15;126(Pt 2):379-91. doi: 10.1242/jcs.097923.
5
The junctional proteins cingulin and paracingulin modulate the expression of tight junction protein genes through GATA-4.连接蛋白 cingulin 和副连接蛋白通过 GATA-4 调节紧密连接蛋白基因的表达。
PLoS One. 2013;8(2):e55873. doi: 10.1371/journal.pone.0055873. Epub 2013 Feb 7.
6
Rho family GTPases.Rho 家族 GTP 酶。
Biochem Soc Trans. 2012 Dec 1;40(6):1378-82. doi: 10.1042/BST20120103.
7
β2-syntrophin and Par-3 promote an apicobasal Rac activity gradient at cell-cell junctions by differentially regulating Tiam1 activity.β2-联糖蛋白和 Par-3 通过差异性调节 Tiam1 活性,在细胞-细胞连接处促进一个顶端-基底 Rac 活性梯度。
Nat Cell Biol. 2012 Nov;14(11):1169-80. doi: 10.1038/ncb2608. Epub 2012 Oct 28.
8
Cingulin is dispensable for epithelial barrier function and tight junction structure, and plays a role in the control of claudin-2 expression and response to duodenal mucosa injury.桥粒芯糖蛋白对于上皮屏障功能和紧密连接结构并非不可或缺,但其在控制 Claudin-2 的表达和对十二指肠黏膜损伤的反应中发挥作用。
J Cell Sci. 2012 Nov 1;125(Pt 21):5005-14. doi: 10.1242/jcs.101261. Epub 2012 Sep 3.
9
CYK4 inhibits Rac1-dependent PAK1 and ARHGEF7 effector pathways during cytokinesis.在细胞分裂过程中,CYK4 抑制 Rac1 依赖性 PAK1 和 ARHGEF7 效应物通路。
J Cell Biol. 2012 Sep 3;198(5):865-80. doi: 10.1083/jcb.201204107.
10
Centralspindlin: at the heart of cytokinesis.中央纺锤体:胞质分裂的核心。
Cytoskeleton (Hoboken). 2012 Nov;69(11):882-92. doi: 10.1002/cm.21065. Epub 2012 Sep 21.