• 文献检索
  • 文档翻译
  • 深度研究
  • 学术资讯
  • Suppr Zotero 插件Zotero 插件
  • 邀请有礼
  • 套餐&价格
  • 历史记录
应用&插件
Suppr Zotero 插件Zotero 插件浏览器插件Mac 客户端Windows 客户端微信小程序
定价
高级版会员购买积分包购买API积分包
服务
文献检索文档翻译深度研究API 文档MCP 服务
关于我们
关于 Suppr公司介绍联系我们用户协议隐私条款
关注我们

Suppr 超能文献

核心技术专利:CN118964589B侵权必究
粤ICP备2023148730 号-1Suppr @ 2026

文献检索

告别复杂PubMed语法,用中文像聊天一样搜索,搜遍4000万医学文献。AI智能推荐,让科研检索更轻松。

立即免费搜索

文件翻译

保留排版,准确专业,支持PDF/Word/PPT等文件格式,支持 12+语言互译。

免费翻译文档

深度研究

AI帮你快速写综述,25分钟生成高质量综述,智能提取关键信息,辅助科研写作。

立即免费体验

一个在DNA损伤处缺乏焦点聚集功能的RNF168片段在BRCA1缺陷细胞中对同源重组的抑制功能正常。

An RNF168 fragment defective for focal accumulation at DNA damage is proficient for inhibition of homologous recombination in BRCA1 deficient cells.

作者信息

Muñoz Meilen C, Yanez Diana A, Stark Jeremy M

机构信息

Department of Radiation Biology, Beckman Research Institute of the City of Hope, 1500 E Duarte Road, Duarte, CA 91010, USA Irell and Manella Graduate School of Biological Sciences, Beckman Research Institute of the City of Hope, 1500 E Duarte Road, Duarte, CA 91010, USA.

Department of Radiation Biology, Beckman Research Institute of the City of Hope, 1500 E Duarte Road, Duarte, CA 91010, USA.

出版信息

Nucleic Acids Res. 2014 Jul;42(12):7720-33. doi: 10.1093/nar/gku421. Epub 2014 May 14.

DOI:10.1093/nar/gku421
PMID:24829461
原文链接:https://pmc.ncbi.nlm.nih.gov/articles/PMC4081061/
Abstract

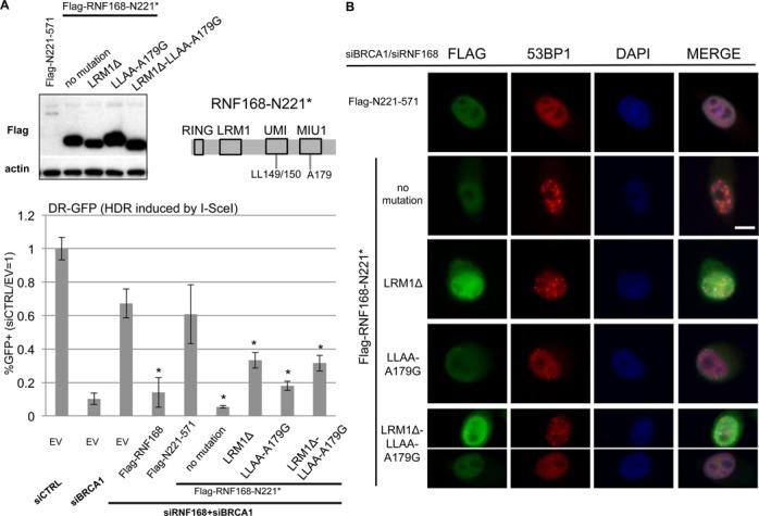
The E3 ubiquitin ligase RNF168 is a DNA damage response (DDR) factor that promotes monoubiquitination of H2A/H2AX at K13/15, facilitates recruitment of other DDR factors (e.g. 53BP1) to DNA damage, and inhibits homologous recombination (HR) in cells deficient in the tumor suppressor BRCA1. We have examined the domains of RNF168 important for these DDR events, including chromosomal HR that is induced by several nucleases (I-SceI, CAS9-WT and CAS9-D10A), since the inducing nuclease affects the relative frequency of distinct repair outcomes. We found that an N-terminal fragment of RNF168 (1-220/N221*) efficiently inhibits HR induced by each of these nucleases in BRCA1 depleted cells, and promotes recruitment of 53BP1 to DNA damage and H2AX monoubiquitination at K13/15. Each of these DDR events requires a charged residue in RNF168 (R57). Notably, RNF168-N221* fails to self-accumulate into ionizing radiation induced foci (IRIF). Furthermore, expression of RNF168 WT and N221* can significantly bypass the role of another E3 ubiquitin ligase, RNF8, for inhibition of HR in BRCA1 depleted cells, and for promotion of 53BP1 IRIF. We suggest that the ability for RNF168 to promote H2A/H2AX monoubiquitination and 53BP1 IRIF, but not RNF168 self-accumulation into IRIF, is important for inhibition of HR in BRCA1 deficient cells.

摘要

E3泛素连接酶RNF168是一种DNA损伤反应(DDR)因子,它促进H2A/H2AX在K13/15位点的单泛素化,有助于其他DDR因子(如53BP1)募集到DNA损伤部位,并在肿瘤抑制因子BRCA1缺陷的细胞中抑制同源重组(HR)。我们研究了RNF168对这些DDR事件重要的结构域,包括由几种核酸酶(I-SceI、CAS9-WT和CAS9-D10A)诱导的染色体HR,因为诱导核酸酶会影响不同修复结果的相对频率。我们发现,RNF168的N端片段(1-220/N221*)在BRCA1缺失的细胞中能有效抑制这些核酸酶各自诱导的HR,并促进53BP1募集到DNA损伤部位以及H2AX在K13/15位点的单泛素化。这些DDR事件中的每一个都需要RNF168中的一个带电荷残基(R57)。值得注意的是,RNF168-N221不能自身聚集形成电离辐射诱导灶(IRIF)。此外,RNF168野生型和N221的表达可以显著绕过另一种E3泛素连接酶RNF8在BRCA1缺失细胞中抑制HR以及促进53BP1形成IRIF的作用。我们认为,RNF168促进H2A/H2AX单泛素化和53BP1形成IRIF的能力,而不是RNF168自身聚集形成IRIF的能力,对于在BRCA1缺陷细胞中抑制HR很重要。

https://cdn.ncbi.nlm.nih.gov/pmc/blobs/fa35/4081061/417ef3e1eadd/gku421fig6.jpg
https://cdn.ncbi.nlm.nih.gov/pmc/blobs/fa35/4081061/6003788d04c5/gku421fig1.jpg
https://cdn.ncbi.nlm.nih.gov/pmc/blobs/fa35/4081061/e9f0a0980f4a/gku421fig2.jpg
https://cdn.ncbi.nlm.nih.gov/pmc/blobs/fa35/4081061/7293f16ca19f/gku421fig3.jpg
https://cdn.ncbi.nlm.nih.gov/pmc/blobs/fa35/4081061/1eaf089eef6f/gku421fig4.jpg
https://cdn.ncbi.nlm.nih.gov/pmc/blobs/fa35/4081061/23e67e5fd41f/gku421fig5.jpg
https://cdn.ncbi.nlm.nih.gov/pmc/blobs/fa35/4081061/417ef3e1eadd/gku421fig6.jpg
https://cdn.ncbi.nlm.nih.gov/pmc/blobs/fa35/4081061/6003788d04c5/gku421fig1.jpg
https://cdn.ncbi.nlm.nih.gov/pmc/blobs/fa35/4081061/e9f0a0980f4a/gku421fig2.jpg
https://cdn.ncbi.nlm.nih.gov/pmc/blobs/fa35/4081061/7293f16ca19f/gku421fig3.jpg
https://cdn.ncbi.nlm.nih.gov/pmc/blobs/fa35/4081061/1eaf089eef6f/gku421fig4.jpg
https://cdn.ncbi.nlm.nih.gov/pmc/blobs/fa35/4081061/23e67e5fd41f/gku421fig5.jpg
https://cdn.ncbi.nlm.nih.gov/pmc/blobs/fa35/4081061/417ef3e1eadd/gku421fig6.jpg

相似文献

1
An RNF168 fragment defective for focal accumulation at DNA damage is proficient for inhibition of homologous recombination in BRCA1 deficient cells.一个在DNA损伤处缺乏焦点聚集功能的RNF168片段在BRCA1缺陷细胞中对同源重组的抑制功能正常。
Nucleic Acids Res. 2014 Jul;42(12):7720-33. doi: 10.1093/nar/gku421. Epub 2014 May 14.
2
USP7 deubiquitinase promotes ubiquitin-dependent DNA damage signaling by stabilizing RNF168.USP7去泛素化酶通过稳定RNF168促进泛素依赖性DNA损伤信号传导。
Cell Cycle. 2015;14(9):1413-25. doi: 10.1080/15384101.2015.1007785.
3
USP14 regulates DNA damage repair by targeting RNF168-dependent ubiquitination.USP14 通过靶向 RNF168 依赖性泛素化调节 DNA 损伤修复。
Autophagy. 2018;14(11):1976-1990. doi: 10.1080/15548627.2018.1496877. Epub 2018 Aug 10.
4
RNF168 ubiquitinates K13-15 on H2A/H2AX to drive DNA damage signaling.RNF168 泛素化 H2A/H2AX 上的 K13-15 以驱动 DNA 损伤信号转导。
Cell. 2012 Sep 14;150(6):1182-95. doi: 10.1016/j.cell.2012.08.005.
5
RING finger nuclear factor RNF168 is important for defects in homologous recombination caused by loss of the breast cancer susceptibility factor BRCA1.RING 指核因子 RNF168 对于乳腺癌易感性因子 BRCA1 缺失引起的同源重组缺陷很重要。
J Biol Chem. 2012 Nov 23;287(48):40618-28. doi: 10.1074/jbc.M112.410951. Epub 2012 Oct 10.
6
BARD1 reads H2A lysine 15 ubiquitination to direct homologous recombination.BARD1 读取 H2A 赖氨酸 15 泛素化以指导同源重组。
Nature. 2021 Aug;596(7872):433-437. doi: 10.1038/s41586-021-03776-w. Epub 2021 Jul 28.
7
A small ubiquitin binding domain inhibits ubiquitin-dependent protein recruitment to DNA repair foci.一个小的泛素结合结构域抑制了泛素依赖性蛋白向 DNA 修复焦点的募集。
Cell Cycle. 2013 Dec 15;12(24):3749-58. doi: 10.4161/cc.26640. Epub 2013 Oct 3.
8
Three-dimensional imaging reveals the spatial separation of γH2AX-MDC1-53BP1 and RNF8-RNF168-BRCA1-A complexes at ionizing radiation-induced foci.三维成像揭示了 γH2AX-MDC1-53BP1 和 RNF8-RNF168-BRCA1-A 复合物在电离辐射诱导焦点处的空间分离。
Radiother Oncol. 2012 Jun;103(3):415-20. doi: 10.1016/j.radonc.2012.04.009. Epub 2012 May 24.
9
Tumors overexpressing RNF168 show altered DNA repair and responses to genotoxic treatments, genomic instability and resistance to proteotoxic stress.过表达RNF168的肿瘤表现出DNA修复改变、对基因毒性治疗的反应、基因组不稳定以及对蛋白毒性应激的抗性。
Oncogene. 2017 Apr 27;36(17):2405-2422. doi: 10.1038/onc.2016.392. Epub 2016 Nov 14.
10
Ring finger protein 126 (RNF126) suppresses ionizing radiation-induced p53-binding protein 1 (53BP1) focus formation.环指蛋白 126(RNF126)抑制电离辐射诱导的 p53 结合蛋白 1(53BP1)焦点形成。
J Biol Chem. 2018 Jan 12;293(2):588-598. doi: 10.1074/jbc.M116.765602. Epub 2017 Nov 22.

引用本文的文献

1
RAD52 and ERCC6L/PICH have a compensatory relationship for genome stability in mitosis.RAD52与ERCC6L/PICH在有丝分裂过程中对基因组稳定性具有补偿关系。
PLoS Genet. 2024 Nov 19;20(11):e1011479. doi: 10.1371/journal.pgen.1011479. eCollection 2024 Nov.
2
PARP1-TRIM44-MRN loop dictates the response to PARP inhibitors.PARP1-TRIM44-MRN 环决定了对 PARP 抑制剂的反应。
Nucleic Acids Res. 2024 Oct 28;52(19):11720-11737. doi: 10.1093/nar/gkae756.
3
LC3B drives transcription-associated homologous recombination via direct interaction with R-loops.

本文引用的文献

1
Nucleosome acidic patch promotes RNF168- and RING1B/BMI1-dependent H2AX and H2A ubiquitination and DNA damage signaling.核小体酸性补丁促进RNF168和RING1B/BMI1依赖性的H2AX和H2A泛素化以及DNA损伤信号传导。
PLoS Genet. 2014 Mar 6;10(3):e1004178. doi: 10.1371/journal.pgen.1004178. eCollection 2014 Mar.
2
The nucleosome acidic patch plays a critical role in RNF168-dependent ubiquitination of histone H2A.核小体酸性斑块在RNF168依赖的组蛋白H2A泛素化过程中起关键作用。
Nat Commun. 2014;5:3291. doi: 10.1038/ncomms4291.
3
Genome engineering using the CRISPR-Cas9 system.
LC3B 通过与 R 环直接相互作用驱动转录相关的同源重组。
Nucleic Acids Res. 2024 May 22;52(9):5088-5106. doi: 10.1093/nar/gkae156.
4
TREX2 enables efficient genome disruption mediated by paired CRISPR-Cas9 nickases that generate 3'-overhanging ends.TREX2可实现由成对的CRISPR-Cas9切口酶介导的高效基因组破坏,这些切口酶可产生3' 突出末端。
Mol Ther Nucleic Acids. 2023 Nov 2;34:102072. doi: 10.1016/j.omtn.2023.102072. eCollection 2023 Dec 12.
5
To indel or not to indel: Factors influencing mutagenesis during chromosomal break end joining.是否删除(indel):影响染色体断裂末端连接过程中突变的因素。
DNA Repair (Amst). 2022 Oct;118:103380. doi: 10.1016/j.dnarep.2022.103380. Epub 2022 Jul 30.
6
Elevated glucose increases genomic instability by inhibiting nucleotide excision repair.葡萄糖升高通过抑制核苷酸切除修复增加基因组不稳定性。
Life Sci Alliance. 2021 Aug 23;4(10). doi: 10.26508/lsa.202101159. Print 2021 Oct.
7
New answers to the old RIDDLE: RNF168 and the DNA damage response pathway.新答案解答老谜题:RNF168 和 DNA 损伤反应通路。
FEBS J. 2022 May;289(9):2467-2480. doi: 10.1111/febs.15857. Epub 2021 Apr 16.
8
Kinesin light chain 4 as a new target for lung cancer chemoresistance via targeted inhibition of checkpoint kinases in the DNA repair network.肌球蛋白轻链 4 作为一个新的肺癌化疗耐药靶点,通过靶向抑制 DNA 修复网络中的检查点激酶。
Cell Death Dis. 2020 May 26;11(5):398. doi: 10.1038/s41419-020-2592-z.
9
RNF8 has both KU-dependent and independent roles in chromosomal break repair.RNF8 在染色体断裂修复中具有依赖 KU 和不依赖 KU 的双重作用。
Nucleic Acids Res. 2020 Jun 19;48(11):6032-6052. doi: 10.1093/nar/gkaa380.
10
Histone H2A variants alpha1-extension helix directs RNF168-mediated ubiquitination.组蛋白 H2A 变体 α1-延伸螺旋指导 RNF168 介导的泛素化。
Nat Commun. 2020 May 18;11(1):2462. doi: 10.1038/s41467-020-16307-4.
使用 CRISPR-Cas9 系统进行基因组工程。
Nat Protoc. 2013 Nov;8(11):2281-2308. doi: 10.1038/nprot.2013.143. Epub 2013 Oct 24.
4
Push back to respond better: regulatory inhibition of the DNA double-strand break response.推回去以更好地响应:DNA 双链断裂反应的调控抑制。
Nat Rev Mol Cell Biol. 2013 Oct;14(10):661-72. doi: 10.1038/nrm3659. Epub 2013 Sep 4.
5
Double nicking by RNA-guided CRISPR Cas9 for enhanced genome editing specificity.RNA 引导的 CRISPR Cas9 的双缺口切割提高基因组编辑特异性。
Cell. 2013 Sep 12;154(6):1380-9. doi: 10.1016/j.cell.2013.08.021. Epub 2013 Aug 29.
6
53BP1 is a reader of the DNA-damage-induced H2A Lys 15 ubiquitin mark.53BP1 是 DNA 损伤诱导的 H2A 赖氨酸 15 泛素标记的读取器。
Nature. 2013 Jul 4;499(7456):50-4. doi: 10.1038/nature12318. Epub 2013 Jun 12.
7
RNA-guided human genome engineering via Cas9.通过 Cas9 进行 RNA 引导的人类基因组工程。
Science. 2013 Feb 15;339(6121):823-6. doi: 10.1126/science.1232033. Epub 2013 Jan 3.
8
Multiplex genome engineering using CRISPR/Cas systems.利用 CRISPR/Cas 系统进行多重基因组工程。
Science. 2013 Feb 15;339(6121):819-23. doi: 10.1126/science.1231143. Epub 2013 Jan 3.
9
RING finger nuclear factor RNF168 is important for defects in homologous recombination caused by loss of the breast cancer susceptibility factor BRCA1.RING 指核因子 RNF168 对于乳腺癌易感性因子 BRCA1 缺失引起的同源重组缺陷很重要。
J Biol Chem. 2012 Nov 23;287(48):40618-28. doi: 10.1074/jbc.M112.410951. Epub 2012 Oct 10.
10
RNF168 ubiquitinates K13-15 on H2A/H2AX to drive DNA damage signaling.RNF168 泛素化 H2A/H2AX 上的 K13-15 以驱动 DNA 损伤信号转导。
Cell. 2012 Sep 14;150(6):1182-95. doi: 10.1016/j.cell.2012.08.005.