Suppr超能文献

TREM-1 在人非小细胞肺癌中由环氧化酶通路诱导肿瘤相关巨噬细胞产生。

TREM-1 is induced in tumor associated macrophages by cyclo-oxygenase pathway in human non-small cell lung cancer.

机构信息

Veterans Affairs Medical Center, Gainesville, Florida, United States of America; Division of Pulmonary, Critical Care and Sleep Medicine, University of Florida, Gainesville, Florida, United States of America.

Division of Pulmonary, Critical Care and Sleep Medicine, University of Florida, Gainesville, Florida, United States of America.

出版信息

PLoS One. 2014 May 19;9(5):e94241. doi: 10.1371/journal.pone.0094241. eCollection 2014.

Abstract

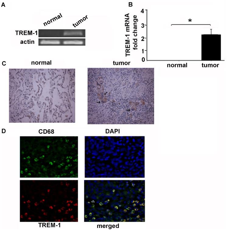
It is increasingly recognized that the tumor microenvironment plays a critical role in the initiation and progression of lung cancer. In particular interaction of cancer cells, macrophages, and inflammatory response in the tumor microenvironment has been shown to facilitate cancer cell invasion and metastasis. The specific molecular pathways in macrophages that immunoedit tumor growth are not well defined. Triggering receptor expressed on myeloid cells 1 (TREM-1) is a member of the super immunoglobulin family expressed on a select group of myeloid cells mainly monocyte/macrophages. Recent studies suggest that expression of TREM-1 in tumors may predict cancer aggressiveness and disease outcomes in liver and lung cancer however the mechanism of TREM-1 expression in the setting of cancer is not defined. In this study we demonstrate that tumor tissue from patients with non-small cell lung cancer show an increased expression of TREM-1 and PGE2. Immunohistochemistry and immunofluorescence confirmed that the expression of TREM-1 was selectively seen in CD68 positive macrophages. By employing an in vitro model we confirmed that expression of TREM-1 is increased in macrophages that are co-cultured with human lung cancer cells. Studies with COX-2 inhibitors and siCOX-2 showed that expression of TREM-1 in macrophages in tumor microenvironment is dependent on COX-2 signaling. These studies for the first time define a link between tumor COX-2 induction, PGE2 production and expression of TREM-1 in macrophages in tumor microenvironment and suggest that TREM-1 might be a novel target for tumor immunomodulation.

摘要

人们越来越认识到肿瘤微环境在肺癌的发生和发展中起着关键作用。特别是癌细胞、巨噬细胞和肿瘤微环境中的炎症反应之间的相互作用已被证明有助于癌细胞的侵袭和转移。巨噬细胞中免疫编辑肿瘤生长的特定分子途径尚未明确。髓样细胞表达的触发受体 1(TREM-1)是表达在一组选定的髓样细胞(主要是单核细胞/巨噬细胞)上的超免疫球蛋白家族的成员。最近的研究表明,肿瘤中 TREM-1 的表达可能预测肝癌和肺癌的癌症侵袭性和疾病结局,但是癌症中 TREM-1 表达的机制尚不清楚。在这项研究中,我们证明非小细胞肺癌患者的肿瘤组织显示出 TREM-1 和 PGE2 的表达增加。免疫组织化学和免疫荧光证实 TREM-1 的表达选择性地见于 CD68 阳性巨噬细胞中。通过采用体外模型,我们证实与人类肺癌细胞共培养的巨噬细胞中 TREM-1 的表达增加。COX-2 抑制剂和 siCOX-2 的研究表明,肿瘤微环境中巨噬细胞中 TREM-1 的表达依赖于 COX-2 信号。这些研究首次定义了肿瘤 COX-2 诱导、PGE2 产生和肿瘤微环境中巨噬细胞中 TREM-1 表达之间的联系,并表明 TREM-1 可能是肿瘤免疫调节的一个新靶点。

https://cdn.ncbi.nlm.nih.gov/pmc/blobs/eb71/4026315/a0482b38b641/pone.0094241.g001.jpg

文献AI研究员

20分钟写一篇综述,助力文献阅读效率提升50倍。

立即体验

用中文搜PubMed

大模型驱动的PubMed中文搜索引擎

马上搜索

文档翻译

学术文献翻译模型,支持多种主流文档格式。

立即体验