Phee Hyewon, Au-Yeung Byron B, Pryshchep Olga, O'Hagan Kyle Leonard, Fairbairn Stephanie Grace, Radu Maria, Kosoff Rachelle, Mollenauer Marianne, Cheng Debra, Chernoff Jonathan, Weiss Arthur
Department of Microbiology-Immunology, Northwestern University Feinberg School of Medicine, Chicago, United States
Department of Medicine, Division of Rheumatology, University of California, San Francisco, San Francisco, United States.
Elife. 2014 May 13;3:e02270. doi: 10.7554/eLife.02270.
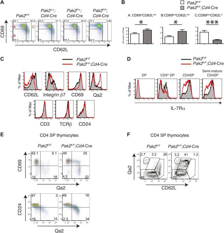
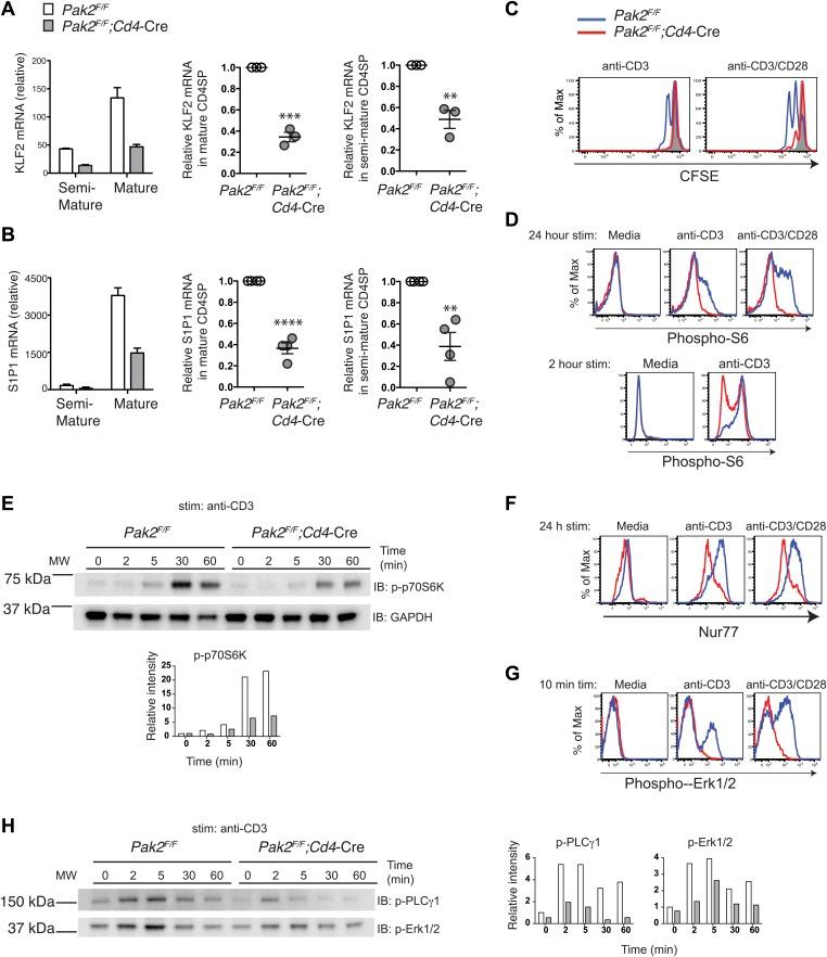
The molecular mechanisms that govern thymocyte development and maturation are incompletely understood. The P21-activated kinase 2 (Pak2) is an effector for the Rho family GTPases Rac and Cdc42 that regulate actin cytoskeletal remodeling, but its role in the immune system remains poorly understood. In this study, we show that T-cell specific deletion of Pak2 gene in mice resulted in severe T cell lymphopenia accompanied by marked defects in development, maturation, and egress of thymocytes. Pak2 was required for pre-TCR β-selection and positive selection. Surprisingly, Pak2 deficiency in CD4 single positive thymocytes prevented functional maturation and reduced expression of S1P1 and KLF2. Mechanistically, Pak2 is required for actin cytoskeletal remodeling triggered by TCR. Failure to induce proper actin cytoskeletal remodeling impaired PLCγ1 and Erk1/2 signaling in the absence of Pak2, uncovering the critical function of Pak2 as an essential regulator that governs the actin cytoskeleton-dependent signaling to ensure normal thymocyte development and maturation.DOI: http://dx.doi.org/10.7554/eLife.02270.001.
调控胸腺细胞发育和成熟的分子机制尚未完全明确。p21激活激酶2(Pak2)是Rho家族小G蛋白Rac和Cdc42的效应蛋白,可调节肌动蛋白细胞骨架重塑,但其在免疫系统中的作用仍知之甚少。在本研究中,我们发现小鼠中T细胞特异性缺失Pak2基因会导致严重的T细胞淋巴细胞减少,并伴有胸腺细胞发育、成熟和输出的显著缺陷。Pak2是前TCRβ选择和阳性选择所必需的。令人惊讶的是,CD4单阳性胸腺细胞中Pak2的缺失会阻止功能成熟,并降低S1P1和KLF2的表达。从机制上讲,TCR触发的肌动蛋白细胞骨架重塑需要Pak2。在没有Pak2的情况下,无法诱导适当的肌动蛋白细胞骨架重塑会损害PLCγ1和Erk1/2信号传导,揭示了Pak2作为关键调节因子的重要功能,其控制肌动蛋白细胞骨架依赖性信号传导以确保正常的胸腺细胞发育和成熟。DOI: http://dx.doi.org/10.7554/eLife.02270.001。