Mock J R, Garibaldi B T, Aggarwal N R, Jenkins J, Limjunyawong N, Singer B D, Chau E, Rabold R, Files D C, Sidhaye V, Mitzner W, Wagner E M, King L S, D'Alessio F R
Division of Pulmonary and Critical Care Medicine, Johns Hopkins University School of Medicine, Baltimore, Maryland, USA.
Department of Environmental Health Sciences, Johns Hopkins Bloomberg School of Public Health, Baltimore, Maryland, USA.
Mucosal Immunol. 2014 Nov;7(6):1440-51. doi: 10.1038/mi.2014.33. Epub 2014 May 21.
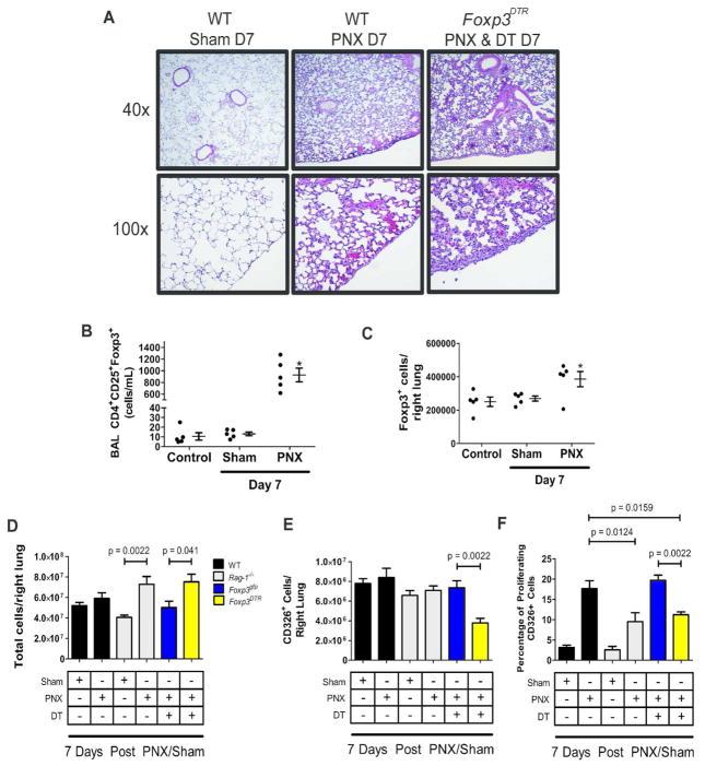
Acute respiratory distress syndrome (ARDS) causes significant morbidity and mortality each year. There is a paucity of information regarding the mechanisms necessary for ARDS resolution. Foxp3(+) regulatory T cells (Foxp3(+) T(reg) cells) have been shown to be an important determinant of resolution in an experimental model of lung injury. We demonstrate that intratracheal delivery of endotoxin (lipopolysaccharide) elicits alveolar epithelial damage from which the epithelium undergoes proliferation and repair. Epithelial proliferation coincided with an increase in Foxp3(+) T(reg) cells in the lung during the course of resolution. To dissect the role that Foxp3(+) T(reg) cells exert on epithelial proliferation, we depleted Foxp3(+) T(reg) cells, which led to decreased alveolar epithelial proliferation and delayed lung injury recovery. Furthermore, antibody-mediated blockade of CD103, an integrin, which binds to epithelial expressed E-cadherin decreased Foxp3(+) T(reg) numbers and decreased rates of epithelial proliferation after injury. In a non-inflammatory model of regenerative alveologenesis, left lung pneumonectomy, we found that Foxp3(+) T(reg) cells enhanced epithelial proliferation. Moreover, Foxp3(+) T(reg) cells co-cultured with primary type II alveolar cells (AT2) directly increased AT2 cell proliferation in a CD103-dependent manner. These studies provide evidence of a new and integral role for Foxp3(+) T(reg) cells in repair of the lung epithelium.
急性呼吸窘迫综合征(ARDS)每年都会导致严重的发病率和死亡率。关于ARDS缓解所必需的机制,目前信息匮乏。在肺损伤的实验模型中,Foxp3(+)调节性T细胞(Foxp3(+)Treg细胞)已被证明是缓解的重要决定因素。我们证明,气管内给予内毒素(脂多糖)会引发肺泡上皮损伤,随后上皮细胞进行增殖和修复。在缓解过程中,上皮细胞增殖与肺内Foxp3(+)Treg细胞数量增加同时发生。为了剖析Foxp3(+)Treg细胞对上皮细胞增殖的作用,我们清除了Foxp3(+)Treg细胞,这导致肺泡上皮细胞增殖减少,肺损伤恢复延迟。此外,抗体介导的对整合素CD103的阻断,CD103可与上皮细胞表达的E-钙黏蛋白结合,减少了Foxp3(+)Treg细胞数量,并降低了损伤后上皮细胞的增殖速率。在再生肺泡形成的非炎症模型——左肺肺叶切除术中,我们发现Foxp3(+)Treg细胞增强了上皮细胞增殖。此外,与原代II型肺泡细胞(AT2)共培养的Foxp3(+)Treg细胞以CD103依赖的方式直接增加了AT2细胞的增殖。这些研究为Foxp3(+)Treg细胞在肺上皮修复中的新的重要作用提供了证据。