Suppr超能文献

对体外培养小鼠胚胎过程中对细胞积累速率产生不利影响的因素进行系统分析。

Systematic analysis of the factors that adversely affect the rate of cell accumulation in mouse embryos during their culture in vitro.

作者信息

Jin Xing L, O'Neill Chris

机构信息

Developmental and Regenerative Medicine, Kolling Institute for Medical Research, Sydney Medical School, University of Sydney, Sydney, NSW 2065, Australia.

出版信息

Reprod Biol Endocrinol. 2014 May 8;12:35. doi: 10.1186/1477-7827-12-35.

Abstract

BACKGROUND

Retarded embryo growth is a pervasive effect of culture in vitro.

METHODS

A systematic analysis of the interactions between media design, embryo culture density, oxygen tension, amino acids, trophic ligands and the genetic background of the mouse on embryo growth rates in vitro was performed.

RESULTS

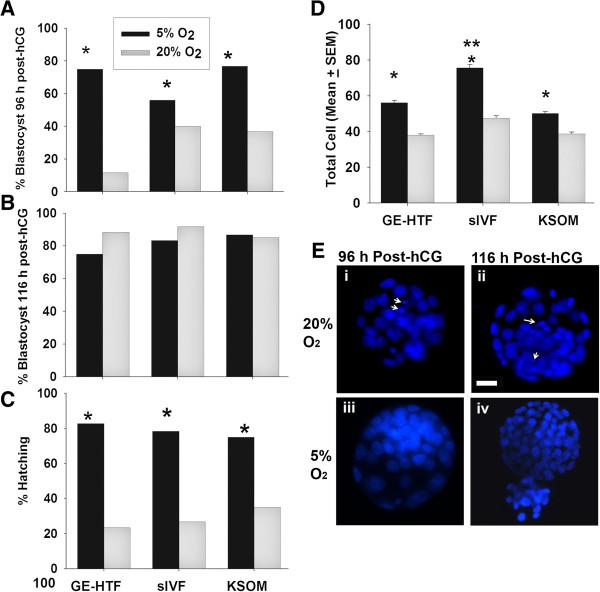
Growth retardation of mouse zygotes was greater in 20% O2 than 5%, a sequential media design was superior to static simple media designs, but the supplementation of simple media with mixed amino acids mitigated this difference. There was a beneficial effect of communal culture in small volumes, and supplementation with a trophic ligand (Paf) further enhanced growth rates. For hybrid strain zygotes (B6CBF1) communal culture in KSOM media supplemented with amino acids, albumin and Paf under 5% O₂ resulted in complete rescue of their rate of accumulation of cells and blastocyst formation. Inbred strain (C57BL6/J) zygotes, however, still showed some retardation of development under these conditions. The additional supplementation of media with another trophic ligand (IGF1) showed a further additive beneficial effect on development of inbred strain embryos but they still showed a growth deficit of ~ 23% cell number. The results show that optimising the interactions between a range of culture conditions and media design can rescue hybrid strain embryos from a retarded rate of cell proliferation caused by culture in vitro, but this was incomplete for the B6 strain.

CONCLUSIONS

The results indicate that the growth requirement of embryos in vitro varies depending upon their genetic background and provide models for the further genetic analysis of embryo growth.

摘要

背景

胚胎生长迟缓是体外培养普遍存在的影响。

方法

对培养基设计、胚胎培养密度、氧张力、氨基酸、营养配体以及小鼠遗传背景之间的相互作用对体外胚胎生长速率的影响进行了系统分析。

结果

小鼠合子在20%氧气环境中的生长迟缓比在5%氧气环境中更严重,序贯培养基设计优于静态简单培养基设计,但在简单培养基中添加混合氨基酸可减轻这种差异。小体积共培养有有益效果,添加营养配体(血小板激活因子)可进一步提高生长速率。对于杂交品系合子(B6CBF1),在添加氨基酸、白蛋白和血小板激活因子的KSOM培养基中于5%氧气条件下进行共培养,可完全挽救其细胞积累速率和囊胚形成率。然而,近交系(C57BL6/J)合子在这些条件下仍表现出一定程度的发育迟缓。在培养基中额外添加另一种营养配体(胰岛素样生长因子1)对近交系胚胎的发育显示出进一步的累加有益效果,但它们仍表现出约23%的细胞数量生长缺陷。结果表明,优化一系列培养条件与培养基设计之间的相互作用可使杂交品系胚胎从体外培养导致的细胞增殖迟缓率中挽救出来,但对于B6品系而言并不完全。

结论

结果表明,体外胚胎的生长需求因其遗传背景而异,并为胚胎生长的进一步遗传分析提供了模型。

https://cdn.ncbi.nlm.nih.gov/pmc/blobs/a17e/4036297/83425078222b/1477-7827-12-35-1.jpg

文献AI研究员

20分钟写一篇综述,助力文献阅读效率提升50倍。

立即体验

用中文搜PubMed

大模型驱动的PubMed中文搜索引擎

马上搜索

文档翻译

学术文献翻译模型,支持多种主流文档格式。

立即体验