Duan Yantao, Hu Lei, Liu Bing, Yu Beiqin, Li Jianfang, Yan Min, Yu Yingyan, Li Chen, Su Liping, Zhu Zhenggang, Xiang Ming, Liu Bingya, Yang Qiumeng
Shanghai Key Laboratory of Gastric Neoplasms, Department of Surgery, Shanghai Institute of Digestive Surgery, Ruijin Hospital, Shanghai Jiao Tong University School of Medicine, No 197 Ruijin er Road, Shanghai 200025, People's Republic of China.
Mol Cancer. 2014 May 28;13:127. doi: 10.1186/1476-4598-13-127.
microRNAs are small noncoding RNAs that modulate a variety of cellular processes by regulating multiple targets, which can promote or inhibit the development of malignant behaviors. Accumulating evidence suggests miR-24 plays important roles in human carcinogenesis. However, its precise biological role remains largely elusive. This study examined the role of miR-24 in gastric cancer (GC).
The expression of miR-24 in GC tissues compared with matched non-tumor tissues and GC cells was detected by qRT-PCR. Synthetic short single or double stranded RNA oligonucleotides and lentiviral vectors were used to regulate miR-24 expression in GC cells to investigate its function in vitro and in vivo.
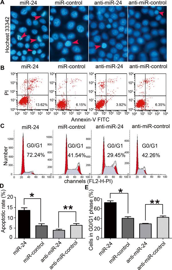
miR-24 was significantly downregulated in GC tissues compared with matched non-tumor tissues and was associated with tumor differentiation. Ectopic expression of miR-24 in SGC-7901 GC cells suppressed cell proliferation, migration and invasion in vitro as well as tumorigenicity in vivo by inducing cell cycle arrest in G0/G1 phase and promoting cell apoptosis. Furthermore, we identified RegIV as a target of miR-24 and demonstrated that miR-24 regulated RegIV expression via binding its 3' untranslated region.
miR-24 functions as a novel tumor suppressor in GC and the anti-oncogenic activity may involve its inhibition of the target gene RegIV. These findings suggest the possibility for miR-24 as a therapeutic target in GC.
微小RNA是一类小的非编码RNA,通过调控多个靶标来调节多种细胞过程,可促进或抑制恶性行为的发展。越来越多的证据表明,miR-24在人类肿瘤发生中起重要作用。然而,其确切的生物学作用仍 largely难以捉摸。本研究探讨了miR-24在胃癌(GC)中的作用。
采用qRT-PCR检测miR-24在GC组织与配对的非肿瘤组织及GC细胞中的表达。使用合成的短单链或双链RNA寡核苷酸以及慢病毒载体来调节GC细胞中miR-24的表达,以研究其在体外和体内的功能。
与配对的非肿瘤组织相比,miR-24在GC组织中显著下调,且与肿瘤分化相关。在SGC-7901 GC细胞中异位表达miR-24可抑制体外细胞增殖、迁移和侵袭以及体内致瘤性,通过诱导细胞周期停滞在G0/G1期并促进细胞凋亡。此外,我们鉴定出RegIV是miR-24的一个靶标,并证明miR-24通过结合其3'非翻译区来调节RegIV的表达。
miR-24在GC中作为一种新型肿瘤抑制因子发挥作用,其抗癌活性可能涉及其对靶基因RegIV的抑制。这些发现提示miR-24作为GC治疗靶点的可能性。