Wani Nissar, Nasser Mohd W, Ahirwar Dinesh K, Zhao Helong, Miao Zhenhua, Shilo Konstantin, Ganju Ramesh K
Breast Cancer Res. 2014 May 29;16(3):R54. doi: 10.1186/bcr3665.
Although C-X-C motif chemokine 12 (CXCL12) has been shown to bind to C-X-C chemokine receptor type 7 (CXCR7), the exact molecular mechanism regulations by CXCL12/CXCR7 axis in breast tumor growth and metastasis are not well understood. CXCR7 expression has been shown to be upregulated during pathological processes such as inflammation and cancer.
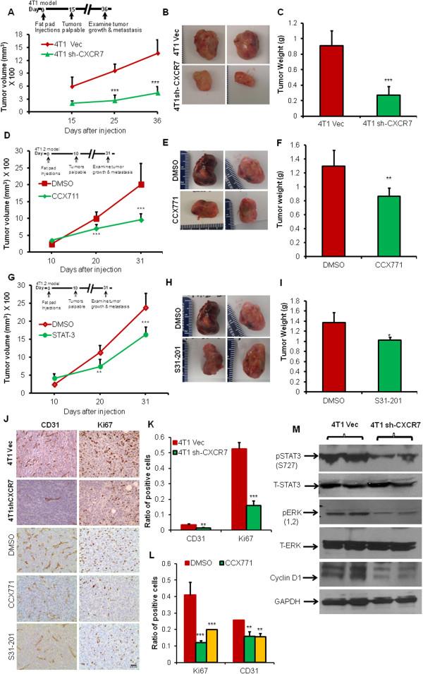
Breast cancer cell lines were genetically silenced or pharmacologically inhibited for CXCR7 and/or its downstream target signal transducer and activator of transcription 3 (STAT3). 4T1 or 4T1 downregulated for CXCR7 and 4T1.2 breast cancer cell lines were injected in mammary gland of BALB/c mice to form tumors, and the molecular pathways regulating tumor growth and metastasis were assessed.
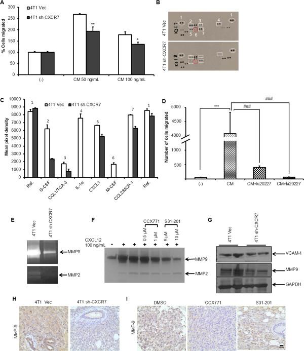
In this study, we observed that CXCL12 enhances CXCR7-mediated breast cancer migration. Furthermore, genetic silencing or pharmacologic inhibition of CXCR7 reduced breast tumor growth and metastasis. Further elucidation of mechanisms revealed that CXCR7 mediates tumor growth and metastasis by activating proinflammatory STAT3 signaling and angiogenic markers. Furthermore, enhanced breast tumorigenicity and invasiveness were associated with macrophage infiltration. CXCR7 recruits tumor-promoting macrophages (M2) to the tumor site through regulation of the macrophage colony-stimulating factor (M-CSF)/macrophage colony-stimulating factor receptor (MCSF-R) signaling pathway. In addition, CXCR7 regulated breast cancer metastasis by enhancing expression of metalloproteinases (MMP-9, MMP-2) and vascular cell-adhesion molecule-1 (VCAM-1). We also observed that CXCR7 is highly expressed in invasive ductal carcinoma (IDC) and metastatic breast tissue in human patient samples. In addition, high CXCR7 expression in tumors correlates with worse prognosis for both overall survival and lung metastasis-free survival in IDC patients.
These observations reveal that CXCR7 enhances breast cancer growth and metastasis via a novel pathway by modulating the tumor microenvironment. These findings identify CXCR7-mediated STAT3 activation and modulation of the tumor microenvironment as novel regulation of breast cancer growth and metastasis. These studies indicate that new strategies using CXCR7 inhibitors could be developed for antimetastatic therapy.
尽管C-X-C基序趋化因子12(CXCL12)已被证明可与C-X-C趋化因子受体7型(CXCR7)结合,但CXCL12/CXCR7轴在乳腺肿瘤生长和转移中的确切分子机制尚未完全明确。CXCR7的表达在炎症和癌症等病理过程中已被证明会上调。
对乳腺癌细胞系进行基因沉默或用药物抑制CXCR7和/或其下游靶信号转导和转录激活因子3(STAT3)。将CXCR7下调的4T1或4T1.2乳腺癌细胞系注射到BALB/c小鼠的乳腺中形成肿瘤,并评估调节肿瘤生长和转移的分子途径。
在本研究中,我们观察到CXCL12增强了CXCR7介导的乳腺癌迁移。此外,CXCR7的基因沉默或药物抑制降低了乳腺肿瘤的生长和转移。机制的进一步阐明表明,CXCR7通过激活促炎STAT3信号和血管生成标志物来介导肿瘤生长和转移。此外,增强的乳腺肿瘤发生能力和侵袭性与巨噬细胞浸润有关。CXCR7通过调节巨噬细胞集落刺激因子(M-CSF)/巨噬细胞集落刺激因子受体(MCSF-R)信号通路将促肿瘤巨噬细胞(M2)募集到肿瘤部位。此外,CXCR7通过增强金属蛋白酶(MMP-9、MMP-2)和血管细胞黏附分子-1(VCAM-1) 的表达来调节乳腺癌转移。我们还观察到CXCR7在人类患者样本的浸润性导管癌(IDC)和转移性乳腺组织中高表达。此外,肿瘤中CXCR7的高表达与IDC患者的总生存期和无肺转移生存期的较差预后相关。
这些观察结果表明,CXCR7通过调节肿瘤微环境的新途径增强乳腺癌的生长和转移。这些发现确定CXCR7介导的STAT3激活和肿瘤微环境的调节是乳腺癌生长和转移的新调控机制。这些研究表明,可以开发使用CXCR7抑制剂的新策略用于抗转移治疗。