Honeth Gabriella, Lombardi Sara, Ginestier Christophe, Hur Minhee, Marlow Rebecca, Buchupalli Bharath, Shinomiya Ireneusz, Gazinska Patrycja, Bombelli Silvia, Ramalingam Vernie, Purushotham Anand D, Pinder Sarah E, Dontu Gabriela
Breast Cancer Res. 2014 May 27;16(3):R52. doi: 10.1186/bcr3663.
Although estrogen and progesterone play a key role in normal mammary development and in breast cancer, the potential for proliferation and lineage differentiation as well as origin of cells that express the estrogen receptor (ER) in normal breast epithelium are not known. Some evidence suggests that normal human mammary stem/progenitor cells are ER-, but the identity of these cells and the cellular hierarchy of breast epithelium are still subjects of controversy. It is likely that elucidation of these aspects will bring insight into the cellular origin of breast cancer subtypes.
We used fluorescence-activated cell sorting of primary human mammary epithelial cells along with in vitro and in vivo functional assays to examine the hierarchic relation between cells with aldehyde dehydrogenase enzymatic activity (ALDH+ cells) and ER+ cells in the normal human breast epithelium. We assessed the proliferation and lineage differentiation potential of these cells in vitro and in vivo. A gene reporter assay was used to separate live ER+ and ER- mammary epithelial cells. With shRNA-mediated knockdown, we investigated the role of ALDH isoforms in the functionality of mammary epithelial progenitor cells.
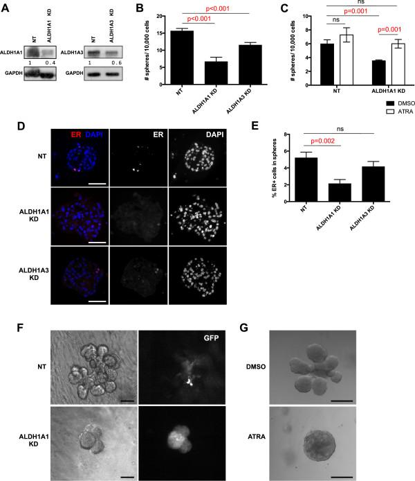
We describe a cellular hierarchy in the normal human mammary gland in which ER-/ALDH+ cells with functional properties of stem/progenitor cells generate ER+ progenitor cells, which in turn give rise to cells of luminal lineage. We show that the ALDH1A1 isoform, through its function in the retinoic acid metabolism, affects the proliferation and/or early differentiation of stem/progenitor cells and is important for branching morphogenesis.
This study presents direct evidence that ER+ cells are generated by ER-/ALDH+ stem/progenitor cells. We also show that ER+ cells are able to generate cell progeny of luminal lineage in vitro and in vivo. Loss of ALDH1A1 function impairs this process, as well as branching morphogenesis and clonogenicity in suspension culture. This latter effect is reversed by treatment with retinoic acid.
尽管雌激素和孕酮在正常乳腺发育及乳腺癌中起关键作用,但正常乳腺上皮中表达雌激素受体(ER)的细胞的增殖和谱系分化潜能以及细胞来源尚不清楚。一些证据表明,正常人类乳腺干/祖细胞不表达ER,但这些细胞的身份以及乳腺上皮的细胞层次结构仍是有争议的话题。阐明这些方面可能会为乳腺癌亚型的细胞起源带来新的见解。
我们使用原发性人乳腺上皮细胞的荧光激活细胞分选技术,结合体外和体内功能测定,来研究正常人乳腺上皮中具有醛脱氢酶活性的细胞(ALDH+细胞)与ER+细胞之间的层次关系。我们评估了这些细胞在体外和体内的增殖和谱系分化潜能。采用基因报告分析来分离活的ER+和ER-乳腺上皮细胞。通过短发夹RNA(shRNA)介导的基因敲低,我们研究了ALDH同工型在乳腺上皮祖细胞功能中的作用。
我们描述了正常人乳腺中的一种细胞层次结构,其中具有干/祖细胞功能特性的ER-/ALDH+细胞产生ER+祖细胞,而ER+祖细胞又进而产生管腔谱系细胞。我们表明,ALDH1A1同工型通过其在视黄酸代谢中的功能,影响干/祖细胞的增殖和/或早期分化,并且对分支形态发生很重要。
本研究提供了直接证据,表明ER+细胞由ER-/ALDH+干/祖细胞产生。我们还表明,ER+细胞在体外和体内都能够产生管腔谱系的细胞后代。ALDH1A1功能丧失会损害这一过程,以及悬浮培养中的分支形态发生和克隆形成能力。用视黄酸处理可逆转后一种效应。