Suppr超能文献

靶向Notch1信号通路通过调节半胱天冬酶家族的表达和/或活性,对骨肉瘤对顺铂的敏感性产生积极影响。

Targeting Notch1 signaling pathway positively affects the sensitivity of osteosarcoma to cisplatin by regulating the expression and/or activity of Caspase family.

作者信息

Wang Lei, Jin Fangchun, Qin An, Hao Yongqiang, Dong Yufeng, Ge Shengfang, Dai Kerong

机构信息

Department of Orthopaedics, Ninth People's Hospital, Shanghai JiaoTong University School of Medicine, 639 Zhizaoju Road, Shanghai 200011, People's Republic of China.

出版信息

Mol Cancer. 2014 Jun 3;13:139. doi: 10.1186/1476-4598-13-139.

Abstract

BACKGROUND

The introduction of cisplatin has improved the long-term survival rate in osteosarcoma patients. However, some patients are intrinsically resistant to cisplatin. This study reported that the activation of Notch1 is positively correlated with cisplatin sensitivity, evidenced by both clinical and in vitro data.

RESULTS

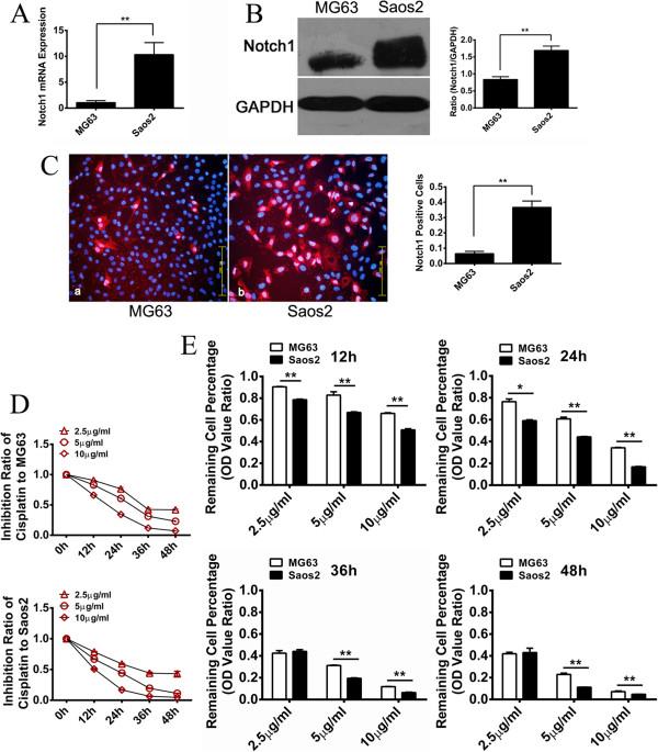
In this study, a total 8 osteosarcoma specimens were enrolled and divided into two groups according to their cancer chemotherapeutic drugs sensitivity examination results. The relationship between Notch1 expression and cisplatin sensitivity of osteosarcoma patients was detected by immunohistochemistry and semi-quantitative analysis. Subsequently, two typical osteosarcoma cell lines, Saos-2 and MG63, were selected to study the changes of cisplatin sensitivity by up-regulating (NICD1 plasmid transfeciton) or decreasing (gamma-secretase complex inhibitor DAPT) the activation state of Notch1 signaling pathway. Our results showed a significant correlation between the expression of Notch1 and cisplatin sensitivity in patient specimens. In vitro, Saos-2 with higher expression of Notch1 had significantly better cisplatin sensitivity than MG63 whose Notch1 level was relatively lower. By targeting regulation in vitro, the cisplatin sensitivity of Saos-2 and MG63 had significantly increased after the activation of Notch1 signaling pathway, and vice versa. Further mechanism investigation revealed that activation/inhibition of Notch1 sensitized/desensitized cisplatin-induced apoptosis, which probably depended on the changes in the activity of Caspase family, including Caspase 3, Caspase 8 and Caspase 9 in these cells.

CONCLUSIONS

Our data clearly demonstrated that Notch1 is critical for cisplatin sensitivity in osteosarcoma. It can be used as a molecular marker and regulator for cisplatin sensitivity in osteosarcoma patients.

摘要

背景

顺铂的引入提高了骨肉瘤患者的长期生存率。然而,一些患者对顺铂具有内在抗性。本研究表明,Notch1的激活与顺铂敏感性呈正相关,临床和体外数据均证实了这一点。

结果

本研究共纳入8例骨肉瘤标本,并根据其癌症化疗药物敏感性检查结果分为两组。通过免疫组织化学和半定量分析检测骨肉瘤患者Notch1表达与顺铂敏感性之间的关系。随后,选择两种典型的骨肉瘤细胞系Saos-2和MG63,通过上调(NICD1质粒转染)或下调(γ-分泌酶复合物抑制剂DAPT)Notch1信号通路的激活状态来研究顺铂敏感性的变化。我们的结果显示,患者标本中Notch1的表达与顺铂敏感性之间存在显著相关性。在体外,Notch1表达较高的Saos-2对顺铂的敏感性明显优于Notch1水平相对较低的MG63。通过体外靶向调控,Notch1信号通路激活后,Saos-2和MG63对顺铂的敏感性显著增加,反之亦然。进一步的机制研究表明,Notch1的激活/抑制使顺铂诱导的细胞凋亡敏感化/脱敏,这可能取决于这些细胞中包括Caspase 3、Caspase 8和Caspase 9在内的Caspase家族活性的变化。

结论

我们的数据清楚地表明,Notch1对骨肉瘤中顺铂的敏感性至关重要。它可作为骨肉瘤患者顺铂敏感性的分子标志物和调节剂。

https://cdn.ncbi.nlm.nih.gov/pmc/blobs/acf0/4110525/3412c7156c4e/1476-4598-13-139-1.jpg

文献检索

告别复杂PubMed语法,用中文像聊天一样搜索,搜遍4000万医学文献。AI智能推荐,让科研检索更轻松。

立即免费搜索

文件翻译

保留排版,准确专业,支持PDF/Word/PPT等文件格式,支持 12+语言互译。

免费翻译文档

深度研究

AI帮你快速写综述,25分钟生成高质量综述,智能提取关键信息,辅助科研写作。

立即免费体验