• 文献检索
  • 文档翻译
  • 深度研究
  • 学术资讯
  • Suppr Zotero 插件Zotero 插件
  • 邀请有礼
  • 套餐&价格
  • 历史记录
应用&插件
Suppr Zotero 插件Zotero 插件浏览器插件Mac 客户端Windows 客户端微信小程序
定价
高级版会员购买积分包购买API积分包
服务
文献检索文档翻译深度研究API 文档MCP 服务
关于我们
关于 Suppr公司介绍联系我们用户协议隐私条款
关注我们

Suppr 超能文献

核心技术专利:CN118964589B侵权必究
粤ICP备2023148730 号-1Suppr @ 2026

文献检索

告别复杂PubMed语法,用中文像聊天一样搜索,搜遍4000万医学文献。AI智能推荐,让科研检索更轻松。

立即免费搜索

文件翻译

保留排版,准确专业,支持PDF/Word/PPT等文件格式,支持 12+语言互译。

免费翻译文档

深度研究

AI帮你快速写综述,25分钟生成高质量综述,智能提取关键信息,辅助科研写作。

立即免费体验

gephyrin的突触募集调节表面GABAA受体动力学以实现抑制性长时程增强的表达。

Synaptic recruitment of gephyrin regulates surface GABAA receptor dynamics for the expression of inhibitory LTP.

作者信息

Petrini Enrica Maria, Ravasenga Tiziana, Hausrat Torben J, Iurilli Giuliano, Olcese Umberto, Racine Victor, Sibarita Jean-Baptiste, Jacob Tija C, Moss Stephen J, Benfenati Fabio, Medini Paolo, Kneussel Matthias, Barberis Andrea

机构信息

Department of Neuroscience and Brain Technologies, The Italian Institute of Technology, Via Morego 30, 16163 Genova, Italy.

Center for Molecular Neurobiology (ZMNH), University Medical Center Hamburg Eppendorf, D-20251 Hamburg, Germany.

出版信息

Nat Commun. 2014 Jun 4;5:3921. doi: 10.1038/ncomms4921.

DOI:10.1038/ncomms4921
PMID:24894704
原文链接:https://pmc.ncbi.nlm.nih.gov/articles/PMC4059940/
Abstract

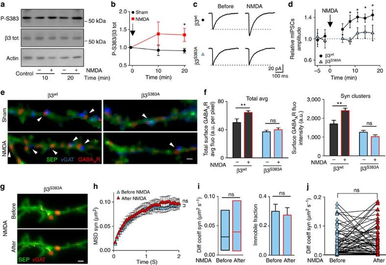
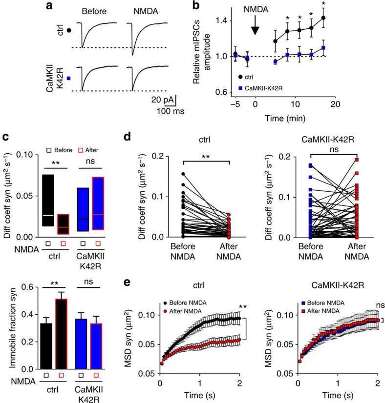
Postsynaptic long-term potentiation of inhibition (iLTP) can rely on increased GABAA receptors (GABA(A)Rs) at synapses by promoted exocytosis. However, the molecular mechanisms that enhance the clustering of postsynaptic GABA(A)Rs during iLTP remain obscure. Here we demonstrate that during chemically induced iLTP (chem-iLTP), GABA(A)Rs are immobilized and confined at synapses, as revealed by single-particle tracking of individual GABA(A)Rs in cultured hippocampal neurons. Chem-iLTP expression requires synaptic recruitment of the scaffold protein gephyrin from extrasynaptic areas, which in turn is promoted by CaMKII-dependent phosphorylation of GABA(A)R-β3-Ser(383). Impairment of gephyrin assembly prevents chem-iLTP and, in parallel, blocks the accumulation and immobilization of GABA(A)Rs at synapses. Importantly, an increase of gephyrin and GABA(A)R similar to those observed during chem-iLTP in cultures were found in the rat visual cortex following an experience-dependent plasticity protocol that potentiates inhibitory transmission in vivo. Thus, phospho-GABA(A)R-β3-dependent accumulation of gephyrin at synapses and receptor immobilization are crucial for iLTP expression and are likely to modulate network excitability.

摘要

突触后抑制性长时程增强(iLTP)可通过促进胞吐作用增加突触处的γ-氨基丁酸A型受体(GABAARs)来实现。然而,iLTP过程中增强突触后GABAARs聚集的分子机制仍不清楚。在此,我们证明在化学诱导的iLTP(化学性iLTP,chem-iLTP)过程中,GABAARs被固定并局限于突触处,这是通过对培养的海马神经元中单个GABAARs进行单颗粒追踪所揭示的。化学性iLTP的表达需要从突触外区域招募支架蛋白gephyrin至突触,而这又由CaMKII依赖的GABAAR-β3-Ser(383)磷酸化所促进。gephyrin组装的受损会阻止化学性iLTP,并同时阻断GABAARs在突触处的积累和固定。重要的是,在经历了增强体内抑制性传递的经验依赖性可塑性方案后,在大鼠视皮层中发现了与在培养物中化学性iLTP期间观察到的类似的gephyrin和GABAAR增加。因此,磷酸化GABAAR-β3依赖的gephyrin在突触处的积累和受体固定对于iLTP的表达至关重要,并且可能调节网络兴奋性。

https://cdn.ncbi.nlm.nih.gov/pmc/blobs/60d1/4059940/c324bdbdc5b2/ncomms4921-f10.jpg
https://cdn.ncbi.nlm.nih.gov/pmc/blobs/60d1/4059940/6b2e686978f9/ncomms4921-f1.jpg
https://cdn.ncbi.nlm.nih.gov/pmc/blobs/60d1/4059940/85ba926680ae/ncomms4921-f2.jpg
https://cdn.ncbi.nlm.nih.gov/pmc/blobs/60d1/4059940/3ac3734d5b92/ncomms4921-f3.jpg
https://cdn.ncbi.nlm.nih.gov/pmc/blobs/60d1/4059940/9abf4054ef9d/ncomms4921-f4.jpg
https://cdn.ncbi.nlm.nih.gov/pmc/blobs/60d1/4059940/9581b7385d01/ncomms4921-f5.jpg
https://cdn.ncbi.nlm.nih.gov/pmc/blobs/60d1/4059940/9df20230561b/ncomms4921-f6.jpg
https://cdn.ncbi.nlm.nih.gov/pmc/blobs/60d1/4059940/ac860de5571a/ncomms4921-f7.jpg
https://cdn.ncbi.nlm.nih.gov/pmc/blobs/60d1/4059940/8753785df2cc/ncomms4921-f8.jpg
https://cdn.ncbi.nlm.nih.gov/pmc/blobs/60d1/4059940/cc7776d76bb7/ncomms4921-f9.jpg
https://cdn.ncbi.nlm.nih.gov/pmc/blobs/60d1/4059940/c324bdbdc5b2/ncomms4921-f10.jpg
https://cdn.ncbi.nlm.nih.gov/pmc/blobs/60d1/4059940/6b2e686978f9/ncomms4921-f1.jpg
https://cdn.ncbi.nlm.nih.gov/pmc/blobs/60d1/4059940/85ba926680ae/ncomms4921-f2.jpg
https://cdn.ncbi.nlm.nih.gov/pmc/blobs/60d1/4059940/3ac3734d5b92/ncomms4921-f3.jpg
https://cdn.ncbi.nlm.nih.gov/pmc/blobs/60d1/4059940/9abf4054ef9d/ncomms4921-f4.jpg
https://cdn.ncbi.nlm.nih.gov/pmc/blobs/60d1/4059940/9581b7385d01/ncomms4921-f5.jpg
https://cdn.ncbi.nlm.nih.gov/pmc/blobs/60d1/4059940/9df20230561b/ncomms4921-f6.jpg
https://cdn.ncbi.nlm.nih.gov/pmc/blobs/60d1/4059940/ac860de5571a/ncomms4921-f7.jpg
https://cdn.ncbi.nlm.nih.gov/pmc/blobs/60d1/4059940/8753785df2cc/ncomms4921-f8.jpg
https://cdn.ncbi.nlm.nih.gov/pmc/blobs/60d1/4059940/cc7776d76bb7/ncomms4921-f9.jpg
https://cdn.ncbi.nlm.nih.gov/pmc/blobs/60d1/4059940/c324bdbdc5b2/ncomms4921-f10.jpg

相似文献

1
Synaptic recruitment of gephyrin regulates surface GABAA receptor dynamics for the expression of inhibitory LTP.gephyrin的突触募集调节表面GABAA受体动力学以实现抑制性长时程增强的表达。
Nat Commun. 2014 Jun 4;5:3921. doi: 10.1038/ncomms4921.
2
Nanoscale Molecular Reorganization of the Inhibitory Postsynaptic Density Is a Determinant of GABAergic Synaptic Potentiation.抑制性突触后致密区的纳米级分子重组是GABA能突触增强的决定因素。
J Neurosci. 2017 Feb 15;37(7):1747-1756. doi: 10.1523/JNEUROSCI.0514-16.2016. Epub 2017 Jan 10.
3
The residence time of GABA(A)Rs at inhibitory synapses is determined by direct binding of the receptor α1 subunit to gephyrin.GABA(A)Rs 在抑制性突触处的停留时间由受体 α1 亚基与 gephyrin 的直接结合决定。
J Neurosci. 2011 Oct 12;31(41):14677-87. doi: 10.1523/JNEUROSCI.2001-11.2011.
4
Activity-dependent inhibitory synapse remodeling through gephyrin phosphorylation.通过桥连蛋白磷酸化实现的活动依赖性抑制性突触重塑。
Proc Natl Acad Sci U S A. 2015 Jan 6;112(1):E65-72. doi: 10.1073/pnas.1411170112. Epub 2014 Dec 22.
5
miRNA-mediated control of gephyrin synthesis drives sustained inhibitory synaptic plasticity.miRNA 介导的 gephyrin 合成调控驱动持续的抑制性突触可塑性。
EMBO Rep. 2024 Nov;25(11):5141-5168. doi: 10.1038/s44319-024-00253-z. Epub 2024 Sep 18.
6
Gephyrin-independent GABA(A)R mobility and clustering during plasticity.可塑性过程中 Gephyrin 非依赖性 GABA(A)R 迁移和聚集。
PLoS One. 2012;7(4):e36148. doi: 10.1371/journal.pone.0036148. Epub 2012 Apr 26.
7
Gephyrin is critical for glycine receptor clustering but not for the formation of functional GABAergic synapses in hippocampal neurons.桥连蛋白对于甘氨酸受体的聚集至关重要,但对于海马神经元中功能性γ-氨基丁酸能突触的形成并非如此。
J Neurosci. 2004 Jan 7;24(1):207-17. doi: 10.1523/JNEUROSCI.1661-03.2004.
8
Activity-Dependent Inhibitory Synapse Scaling Is Determined by Gephyrin Phosphorylation and Subsequent Regulation of GABA Receptor Diffusion.活动依赖性抑制性突触可塑性取决于 Gephyrin 磷酸化及其对 GABA 受体扩散的后续调节。
eNeuro. 2018 Jan 18;5(1). doi: 10.1523/ENEURO.0203-17.2017. eCollection 2018 Jan-Feb.
9
Gephyrin regulates the cell surface dynamics of synaptic GABAA receptors.桥连蛋白调节突触γ-氨基丁酸A型受体的细胞表面动力学。
J Neurosci. 2005 Nov 9;25(45):10469-78. doi: 10.1523/JNEUROSCI.2267-05.2005.
10
Differential regulation of GABA(A) receptor and gephyrin postsynaptic clustering in immature hippocampal neuronal cultures.未成熟海马神经元培养物中GABA(A)受体和桥连蛋白突触后聚集的差异调节
J Comp Neurol. 2005 Apr 11;484(3):344-55. doi: 10.1002/cne.20472.

引用本文的文献

1
Chronic benzodiazepine treatment triggers gephyrin scaffold destabilization and GABAR subsynaptic reorganization.长期使用苯二氮䓬类药物治疗会引发桥连蛋白支架不稳定和γ-氨基丁酸A型受体(GABAR)突触下重组。
Front Cell Neurosci. 2025 Jul 4;19:1624813. doi: 10.3389/fncel.2025.1624813. eCollection 2025.
2
Proteostasis regulation of GABA receptors in neuronal function and disease.γ-氨基丁酸受体的蛋白质稳态调节在神经元功能和疾病中的作用
Biomed Pharmacother. 2025 May;186:117992. doi: 10.1016/j.biopha.2025.117992. Epub 2025 Mar 20.
3
Release your inhibitions: The cell biology of GABAergic postsynaptic plasticity.

本文引用的文献

1
The dynamic synapse.动态突触。
Neuron. 2013 Oct 30;80(3):691-703. doi: 10.1016/j.neuron.2013.10.013.
2
Extracellular signal-regulated kinase and glycogen synthase kinase 3β regulate gephyrin postsynaptic aggregation and GABAergic synaptic function in a calpain-dependent mechanism.细胞外信号调节激酶和糖原合成酶激酶 3β 通过钙蛋白酶依赖性机制调节神经胶质纤维酸性蛋白(gephyrin)的突触后聚集和 GABA 能突触功能。
J Biol Chem. 2013 Apr 5;288(14):9634-9647. doi: 10.1074/jbc.M112.442616. Epub 2013 Feb 13.
3
Direct binding of GABAA receptor β2 and β3 subunits to gephyrin.
释放你的抑制作用:γ-氨基丁酸能突触后可塑性的细胞生物学
Curr Opin Neurobiol. 2025 Feb;90:102952. doi: 10.1016/j.conb.2024.102952. Epub 2024 Dec 25.
4
Social and nonsocial environmental loss have differential effects on ventral hippocampus-dependent behavior and inhibitory synaptic markers in adult male mice.社交和非社交环境丧失对成年雄性小鼠腹侧海马体依赖性行为及抑制性突触标记物有不同影响。
Learn Mem. 2024 Dec 16;31(12). doi: 10.1101/lm.053968.124. Print 2024 Dec.
5
Neurobeachin regulates receptor downscaling at GABAergic inhibitory synapses in a protein kinase A-dependent manner.神经海滩蛋白以蛋白激酶A依赖的方式调节GABA能抑制性突触处的受体下调。
Commun Biol. 2024 Dec 12;7(1):1635. doi: 10.1038/s42003-024-07294-z.
6
Dissection of signaling pathways regulating TrkB-dependent gephyrin clustering.调控TrkB依赖性gephyrin聚集的信号通路剖析。
Front Mol Neurosci. 2024 Oct 24;17:1480820. doi: 10.3389/fnmol.2024.1480820. eCollection 2024.
7
Learning-induced remodelling of inhibitory synapses in the motor cortex.运动皮层抑制性突触的学习诱导重塑。
Open Biol. 2024 Nov;14(11):240109. doi: 10.1098/rsob.240109. Epub 2024 Nov 13.
8
Cognitive synaptopathy: synaptic and dendritic spine dysfunction in age-related cognitive disorders.认知性突触病变:年龄相关性认知障碍中的突触和树突棘功能障碍
Front Aging Neurosci. 2024 Oct 3;16:1476909. doi: 10.3389/fnagi.2024.1476909. eCollection 2024.
9
miRNA-mediated control of gephyrin synthesis drives sustained inhibitory synaptic plasticity.miRNA 介导的 gephyrin 合成调控驱动持续的抑制性突触可塑性。
EMBO Rep. 2024 Nov;25(11):5141-5168. doi: 10.1038/s44319-024-00253-z. Epub 2024 Sep 18.
10
Microglial TNFα controls daily changes in synaptic GABAARs and sleep slow waves.小胶质细胞 TNFα 控制突触 GABAAR 和睡眠慢波的日变化。
J Cell Biol. 2024 Jul 1;223(7). doi: 10.1083/jcb.202401041. Epub 2024 May 2.
GABAA 受体 β2 和 β3 亚基与突触核蛋白的直接结合。
Eur J Neurosci. 2013 Feb;37(4):544-54. doi: 10.1111/ejn.12078. Epub 2012 Dec 4.
4
A comprehensive small interfering RNA screen identifies signaling pathways required for gephyrin clustering.一项全面的小干扰 RNA 筛选鉴定了形成网格蛋白聚集所必需的信号通路。
J Neurosci. 2012 Oct 17;32(42):14821-34. doi: 10.1523/JNEUROSCI.1261-12.2012.
5
Diffusion barriers constrain receptors at synapses.扩散屏障限制了突触处的受体。
PLoS One. 2012;7(8):e43032. doi: 10.1371/journal.pone.0043032. Epub 2012 Aug 13.
6
Phosphorylation of gephyrin in hippocampal neurons by cyclin-dependent kinase CDK5 at Ser-270 is dependent on collybistin.丝氨酸 270 位点处的细胞周期蛋白依赖性激酶 CDK5 对海马神经元中网格蛋白的磷酸化作用依赖于卷曲相关蛋白 collybistin。
J Biol Chem. 2012 Sep 7;287(37):30952-66. doi: 10.1074/jbc.M112.349597. Epub 2012 Jul 9.
7
Gephyrin-independent GABA(A)R mobility and clustering during plasticity.可塑性过程中 Gephyrin 非依赖性 GABA(A)R 迁移和聚集。
PLoS One. 2012;7(4):e36148. doi: 10.1371/journal.pone.0036148. Epub 2012 Apr 26.
8
Activity-dependent phosphorylation of GABAA receptors regulates receptor insertion and tonic current.活性依赖的 GABAA 受体磷酸化调节受体插入和紧张电流。
EMBO J. 2012 Jun 29;31(13):2937-51. doi: 10.1038/emboj.2012.109. Epub 2012 Apr 24.
9
Dynamic impact of temporal context of Ca²⁺ signals on inhibitory synaptic plasticity.钙离子信号的时间上下文对抑制性突触可塑性的动态影响。
Sci Rep. 2011;1:143. doi: 10.1038/srep00143. Epub 2011 Nov 4.
10
Splice-specific glycine receptor binding, folding, and phosphorylation of the scaffolding protein gephyrin.拼接特异性甘氨酸受体结合、支架蛋白神经胶质原纤维酸性蛋白的折叠和磷酸化。
J Biol Chem. 2012 Apr 13;287(16):12645-56. doi: 10.1074/jbc.M112.341826. Epub 2012 Feb 17.