• 文献检索
  • 文档翻译
  • 深度研究
  • 学术资讯
  • Suppr Zotero 插件Zotero 插件
  • 邀请有礼
  • 套餐&价格
  • 历史记录
应用&插件
Suppr Zotero 插件Zotero 插件浏览器插件Mac 客户端Windows 客户端微信小程序
定价
高级版会员购买积分包购买API积分包
服务
文献检索文档翻译深度研究API 文档MCP 服务
关于我们
关于 Suppr公司介绍联系我们用户协议隐私条款
关注我们

Suppr 超能文献

核心技术专利:CN118964589B侵权必究
粤ICP备2023148730 号-1Suppr @ 2026

文献检索

告别复杂PubMed语法,用中文像聊天一样搜索,搜遍4000万医学文献。AI智能推荐,让科研检索更轻松。

立即免费搜索

文件翻译

保留排版,准确专业,支持PDF/Word/PPT等文件格式,支持 12+语言互译。

免费翻译文档

深度研究

AI帮你快速写综述,25分钟生成高质量综述,智能提取关键信息,辅助科研写作。

立即免费体验

调控TrkB依赖性gephyrin聚集的信号通路剖析。

Dissection of signaling pathways regulating TrkB-dependent gephyrin clustering.

作者信息

Wüstner Lisa-Sophie, Beuter Simone, Kriebel Martin, Volkmer Hansjürgen

机构信息

NMI Natural and Medical Sciences Institute at the University of Tübingen, Reutlingen, Germany.

International Max Planck Research School, Graduate Training Centre of Neuroscience, University of Tübingen, Tübingen, Germany.

出版信息

Front Mol Neurosci. 2024 Oct 24;17:1480820. doi: 10.3389/fnmol.2024.1480820. eCollection 2024.

DOI:10.3389/fnmol.2024.1480820
PMID:39534513
原文链接:https://pmc.ncbi.nlm.nih.gov/articles/PMC11556255/
Abstract

INTRODUCTION

The TrkB receptor is known for its role in regulating excitatory neuronal plasticity. However, accumulating evidence over the past decade has highlighted the involvement of TrkB in regulating inhibitory synapse stability and plasticity, particularly through regulation of the inhibitory scaffold protein gephyrin, although with contradicting results.

METHODS

In this study, we extended on these findings by overexpressing rat TrkB mutants deficient in either Shc-or PLCγ-dependent signaling, as well as a kinase-dead mutant, to dissect the contributions of specific TrkB-dependent signaling pathways to gephyrin clustering.

RESULTS

Our results demonstrate that TrkB signaling is required for gephyrin clustering on the perisomatic area of granule cells in the dentate gyrus . To further investigate, we expressed TrkB wild-type and mutants in hippocampal neurons .

DISCUSSION

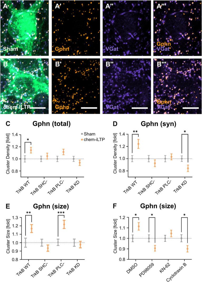
Under basal conditions, TrkB-Shc signaling was important for the reduction of gephyrin cluster size, while TrkB-PLCγ signaling accounts for gephyrin clustering specifically at synaptic sites. Concomitant, impaired PLCγ signaling was associated with disinhibition of transduced neurons. Moreover, chemically induced inhibitory long-term potentiation (chem iLTP) depended on TrkB signaling and the activation of both Shc and PLCγ pathways.

CONCLUSION

Our findings suggest a complex, pathway-specific regulation of TrkB-dependent gephyrin clustering, both under basal conditions and during chem iLTP.

摘要

引言

TrkB受体因其在调节兴奋性神经元可塑性方面的作用而闻名。然而,在过去十年中,越来越多的证据表明TrkB参与调节抑制性突触的稳定性和可塑性,特别是通过调节抑制性支架蛋白桥连蛋白,尽管结果相互矛盾。

方法

在本研究中,我们通过过表达缺乏Shc或PLCγ依赖性信号传导的大鼠TrkB突变体以及激酶失活突变体,扩展了这些发现,以剖析特定TrkB依赖性信号传导途径对桥连蛋白聚集的贡献。

结果

我们的结果表明,TrkB信号传导是齿状回颗粒细胞体周区域桥连蛋白聚集所必需的。为了进一步研究,我们在海马神经元中表达了TrkB野生型和突变体。

讨论

在基础条件下,TrkB-Shc信号传导对于减小桥连蛋白簇大小很重要,而TrkB-PLCγ信号传导则专门负责突触部位的桥连蛋白聚集。同时,PLCγ信号传导受损与转导神经元的去抑制有关。此外,化学诱导的抑制性长时程增强(chem iLTP)依赖于TrkB信号传导以及Shc和PLCγ途径的激活。

结论

我们的研究结果表明,在基础条件下和chem iLTP期间,TrkB依赖性桥连蛋白聚集存在复杂的、途径特异性的调节。

https://cdn.ncbi.nlm.nih.gov/pmc/blobs/7a4b/11556255/3926f9cf4a85/fnmol-17-1480820-g005.jpg
https://cdn.ncbi.nlm.nih.gov/pmc/blobs/7a4b/11556255/2d271c9c6780/fnmol-17-1480820-g001.jpg
https://cdn.ncbi.nlm.nih.gov/pmc/blobs/7a4b/11556255/8127c59c310c/fnmol-17-1480820-g002.jpg
https://cdn.ncbi.nlm.nih.gov/pmc/blobs/7a4b/11556255/4eec388b9f81/fnmol-17-1480820-g003.jpg
https://cdn.ncbi.nlm.nih.gov/pmc/blobs/7a4b/11556255/a9699bfdd8a7/fnmol-17-1480820-g004.jpg
https://cdn.ncbi.nlm.nih.gov/pmc/blobs/7a4b/11556255/3926f9cf4a85/fnmol-17-1480820-g005.jpg
https://cdn.ncbi.nlm.nih.gov/pmc/blobs/7a4b/11556255/2d271c9c6780/fnmol-17-1480820-g001.jpg
https://cdn.ncbi.nlm.nih.gov/pmc/blobs/7a4b/11556255/8127c59c310c/fnmol-17-1480820-g002.jpg
https://cdn.ncbi.nlm.nih.gov/pmc/blobs/7a4b/11556255/4eec388b9f81/fnmol-17-1480820-g003.jpg
https://cdn.ncbi.nlm.nih.gov/pmc/blobs/7a4b/11556255/a9699bfdd8a7/fnmol-17-1480820-g004.jpg
https://cdn.ncbi.nlm.nih.gov/pmc/blobs/7a4b/11556255/3926f9cf4a85/fnmol-17-1480820-g005.jpg

相似文献

1
Dissection of signaling pathways regulating TrkB-dependent gephyrin clustering.调控TrkB依赖性gephyrin聚集的信号通路剖析。
Front Mol Neurosci. 2024 Oct 24;17:1480820. doi: 10.3389/fnmol.2024.1480820. eCollection 2024.
2
Synaptic recruitment of gephyrin regulates surface GABAA receptor dynamics for the expression of inhibitory LTP.gephyrin的突触募集调节表面GABAA受体动力学以实现抑制性长时程增强的表达。
Nat Commun. 2014 Jun 4;5:3921. doi: 10.1038/ncomms4921.
3
miRNA-mediated control of gephyrin synthesis drives sustained inhibitory synaptic plasticity.miRNA 介导的 gephyrin 合成调控驱动持续的抑制性突触可塑性。
EMBO Rep. 2024 Nov;25(11):5141-5168. doi: 10.1038/s44319-024-00253-z. Epub 2024 Sep 18.
4
Nanoscale Molecular Reorganization of the Inhibitory Postsynaptic Density Is a Determinant of GABAergic Synaptic Potentiation.抑制性突触后致密区的纳米级分子重组是GABA能突触增强的决定因素。
J Neurosci. 2017 Feb 15;37(7):1747-1756. doi: 10.1523/JNEUROSCI.0514-16.2016. Epub 2017 Jan 10.
5
Mechanism of TrkB-mediated hippocampal long-term potentiation.TrkB介导的海马体长期增强作用机制。
Neuron. 2002 Sep 26;36(1):121-37. doi: 10.1016/s0896-6273(02)00942-x.
6
A comprehensive small interfering RNA screen identifies signaling pathways required for gephyrin clustering.一项全面的小干扰 RNA 筛选鉴定了形成网格蛋白聚集所必需的信号通路。
J Neurosci. 2012 Oct 17;32(42):14821-34. doi: 10.1523/JNEUROSCI.1261-12.2012.
7
miRNA-mediated control of gephyrin synthesis drives sustained inhibitory synaptic plasticity.微小RNA介导的桥连蛋白合成调控驱动持续的抑制性突触可塑性。
bioRxiv. 2023 Dec 12:2023.12.12.570420. doi: 10.1101/2023.12.12.570420.
8
Activity-dependent inhibitory synapse remodeling through gephyrin phosphorylation.通过桥连蛋白磷酸化实现的活动依赖性抑制性突触重塑。
Proc Natl Acad Sci U S A. 2015 Jan 6;112(1):E65-72. doi: 10.1073/pnas.1411170112. Epub 2014 Dec 22.
9
Gephyrin-independent GABA(A)R mobility and clustering during plasticity.可塑性过程中 Gephyrin 非依赖性 GABA(A)R 迁移和聚集。
PLoS One. 2012;7(4):e36148. doi: 10.1371/journal.pone.0036148. Epub 2012 Apr 26.
10
Gephyrin plays a key role in BDNF-dependent regulation of amygdala surface GABAARs.Gephyrin 在 BDNF 依赖性调节杏仁核表面 GABAAR 中起关键作用。
Neuroscience. 2013;255:33-44. doi: 10.1016/j.neuroscience.2013.09.051. Epub 2013 Oct 3.

本文引用的文献

1
PLC-γ-Ca pathway regulates axonal TrkB endocytosis and is required for long-distance propagation of BDNF signaling.磷脂酶C-γ-钙信号通路调节轴突神经营养因子受体酪氨酸激酶B(TrkB)的内吞作用,是脑源性神经营养因子(BDNF)信号长距离传播所必需的。
Front Mol Neurosci. 2024 Apr 10;17:1009404. doi: 10.3389/fnmol.2024.1009404. eCollection 2024.
2
The causal involvement of the BDNF-TrkB pathway in dentate gyrus in early-life stress-induced cognitive deficits in male mice.BDNF-TrkB 通路在早期生活应激诱导的雄性小鼠齿状回认知缺陷中的因果作用。
Transl Psychiatry. 2023 May 24;13(1):173. doi: 10.1038/s41398-023-02476-5.
3
The Role of the GABAergic System in Diseases of the Central Nervous System.
γ-氨基丁酸能系统在中枢神经系统疾病中的作用。
Neuroscience. 2021 Aug 21;470:88-99. doi: 10.1016/j.neuroscience.2021.06.037. Epub 2021 Jul 6.
4
Autism Spectrum Disorder Risk Factor Met Regulates the Organization of Inhibitory Synapses.自闭症谱系障碍风险因子Met调节抑制性突触的组织。
Front Mol Neurosci. 2021 May 13;14:659856. doi: 10.3389/fnmol.2021.659856. eCollection 2021.
5
Local TrkB signaling: themes in development and neural plasticity.局部 TrkB 信号转导:发育与神经可塑性中的主题。
Cell Tissue Res. 2020 Oct;382(1):101-111. doi: 10.1007/s00441-020-03278-7. Epub 2020 Sep 16.
6
Interference With Complex IV as a Model of Age-Related Decline in Synaptic Connectivity.以复合体IV功能障碍作为突触连接性随年龄下降的模型
Front Mol Neurosci. 2020 Mar 24;13:43. doi: 10.3389/fnmol.2020.00043. eCollection 2020.
7
Tuning GABAergic Inhibition: Gephyrin Molecular Organization and Functions.调节γ-氨基丁酸能抑制作用:桥连蛋白的分子组织与功能
Neuroscience. 2020 Jul 15;439:125-136. doi: 10.1016/j.neuroscience.2019.07.036. Epub 2019 Jul 26.
8
Gephyrin: a key regulatory protein of inhibitory synapses and beyond.桥连蛋白:抑制性突触及其他方面的关键调节蛋白。
Histochem Cell Biol. 2018 Nov;150(5):489-508. doi: 10.1007/s00418-018-1725-2. Epub 2018 Sep 27.
9
Structure-Function Relationships of Glycine and GABA Receptors and Their Interplay With the Scaffolding Protein Gephyrin.甘氨酸和γ-氨基丁酸受体的结构-功能关系及其与支架蛋白gephyrin的相互作用
Front Mol Neurosci. 2018 Sep 12;11:317. doi: 10.3389/fnmol.2018.00317. eCollection 2018.
10
NPAS4 recruits CCK basket cell synapses and enhances cannabinoid-sensitive inhibition in the mouse hippocampus.NPAS4 募集 CCK 篮状细胞突触,并增强小鼠海马体内大麻素敏感抑制。
Elife. 2018 Jul 27;7:e35927. doi: 10.7554/eLife.35927.