Suppr超能文献

双特异性磷酸酶3(Dusp3)和蛋白酶体激活因子3(Psme3)与小鼠对金黄色葡萄球菌感染的易感性以及人类败血症有关。

Dusp3 and Psme3 are associated with murine susceptibility to Staphylococcus aureus infection and human sepsis.

作者信息

Yan Qin, Sharma-Kuinkel Batu K, Deshmukh Hitesh, Tsalik Ephraim L, Cyr Derek D, Lucas Joseph, Woods Christopher W, Scott William K, Sempowski Gregory D, Thaden Joshua T, Rude Thomas H, Ahn Sun Hee, Fowler Vance G

机构信息

Division of Infectious Diseases & International Health, Department of Medicine, Duke University School of Medicine, Durham, North Carolina, United States of America.

Division of Neonatology, Department of Pediatrics, Perelman School of Medicine, University of Pennsylvania, Philadelphia, Pennsylvania, United States of America.

出版信息

PLoS Pathog. 2014 Jun 5;10(6):e1004149. doi: 10.1371/journal.ppat.1004149. eCollection 2014 Jun.

Abstract

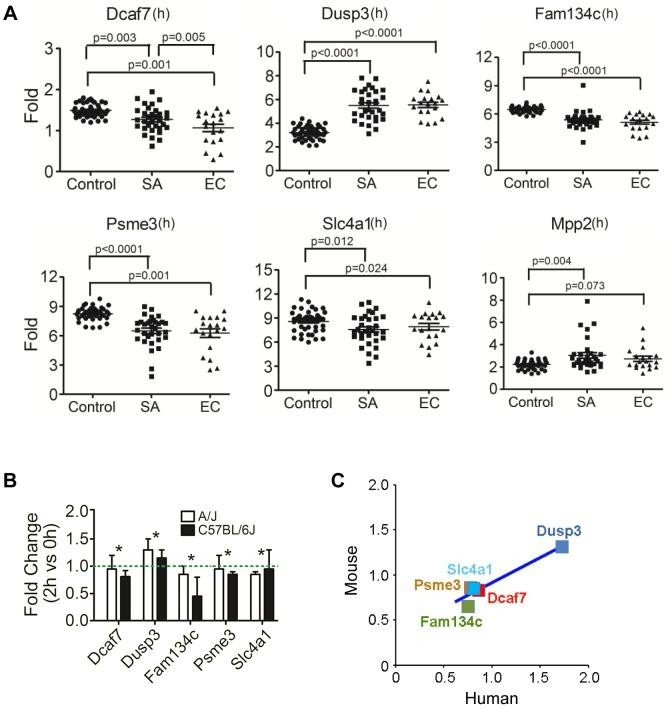
Using A/J mice, which are susceptible to Staphylococcus aureus, we sought to identify genetic determinants of susceptibility to S. aureus, and evaluate their function with regard to S. aureus infection. One QTL region on chromosome 11 containing 422 genes was found to be significantly associated with susceptibility to S. aureus infection. Of these 422 genes, whole genome transcription profiling identified five genes (Dcaf7, Dusp3, Fam134c, Psme3, and Slc4a1) that were significantly differentially expressed in a) S. aureus -infected susceptible (A/J) vs. resistant (C57BL/6J) mice and b) humans with S. aureus blood stream infection vs. healthy subjects. Three of these genes (Dcaf7, Dusp3, and Psme3) were down-regulated in susceptible vs. resistant mice at both pre- and post-infection time points by qPCR. siRNA-mediated knockdown of Dusp3 and Psme3 induced significant increases of cytokine production in S. aureus-challenged RAW264.7 macrophages and bone marrow derived macrophages (BMDMs) through enhancing NF-κB signaling activity. Similar increases in cytokine production and NF-κB activity were also seen in BMDMs from CSS11 (C57BL/6J background with chromosome 11 from A/J), but not C57BL/6J. These findings suggest that Dusp3 and Psme3 contribute to S. aureus infection susceptibility in A/J mice and play a role in human S. aureus infection.

摘要

利用对金黄色葡萄球菌易感的A/J小鼠,我们试图确定对金黄色葡萄球菌易感性的遗传决定因素,并评估它们在金黄色葡萄球菌感染方面的功能。发现11号染色体上一个包含422个基因的QTL区域与金黄色葡萄球菌感染易感性显著相关。在这422个基因中,全基因组转录谱分析确定了五个基因(Dcaf7、Dusp3、Fam134c、Psme3和Slc4a1),这些基因在以下两组中显著差异表达:a)感染金黄色葡萄球菌的易感(A/J)小鼠与抗性(C57BL/6J)小鼠,以及b)患有金黄色葡萄球菌血流感染的人类与健康受试者。通过qPCR检测,在感染前和感染后两个时间点,这五个基因中的三个(Dcaf7、Dusp3和Psme3)在易感小鼠与抗性小鼠中均下调。siRNA介导的Dusp3和Psme3基因敲低通过增强NF-κB信号活性,诱导金黄色葡萄球菌攻击的RAW264.7巨噬细胞和骨髓来源巨噬细胞(BMDM)中细胞因子产生显著增加。在CSS11(具有来自A/J的11号染色体的C57BL/6J背景)的BMDM中也观察到细胞因子产生和NF-κB活性有类似增加,但在C57BL/6J中未观察到。这些发现表明,Dusp3和Psme3促成了A/J小鼠对金黄色葡萄球菌感染的易感性,并在人类金黄色葡萄球菌感染中发挥作用。

https://cdn.ncbi.nlm.nih.gov/pmc/blobs/27b2/4047107/59438e1f01f6/ppat.1004149.g001.jpg

文献检索

告别复杂PubMed语法,用中文像聊天一样搜索,搜遍4000万医学文献。AI智能推荐,让科研检索更轻松。

立即免费搜索

文件翻译

保留排版,准确专业,支持PDF/Word/PPT等文件格式,支持 12+语言互译。

免费翻译文档

深度研究

AI帮你快速写综述,25分钟生成高质量综述,智能提取关键信息,辅助科研写作。

立即免费体验