Suppr超能文献

血清淀粉样蛋白A4在人滋养层样绒毛膜癌细胞系及人孕早期/足月滋养层细胞中的表达

Expression of serum amyloid A4 in human trophoblast-like choriocarcinoma cell lines and human first trimester/term trophoblast cells.

作者信息

Rossmann C, Hammer A, Koyani C N, Kovacevic A, Siwetz M, Desoye G, Poehlmann T G, Markert U R, Huppertz B, Sattler W, Malle E

机构信息

Medical University of Graz, Institute of Molecular Biology and Biochemistry, Graz A-8010, Austria.

Medical University of Graz, Institute of Cell Biology, Histology and Embryology, Graz, Austria.

出版信息

Placenta. 2014 Aug;35(8):661-4. doi: 10.1016/j.placenta.2014.05.012. Epub 2014 Jun 7.

Abstract

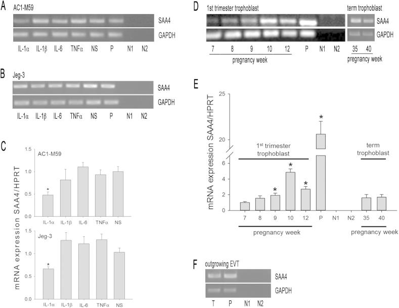
Trophoblast invasion into uterine tissues represents a hallmark of first trimester placental development. As expression of serum amyloid A4 (SAA4) occurs in tumorigenic and invasive tissues we here investigated whether SAA4 is present in trophoblast-like human AC1-M59/Jeg-3 cells and trophoblast preparations of human first trimester and term placenta. SAA4 mRNA was expressed in non-stimulated and cytokine-treated AC1-M59/Jeg-3 cells. In purified trophoblast cells SAA4 mRNA expression was upregulated at weeks 10 and 12 of pregnancy. Western-blot and immunohistochemical staining of first trimester placental tissue revealed pronounced SAA4 expression in invasive trophoblast cells indicating a potential role of SAA4 during invasion.

摘要

滋养层细胞侵入子宫组织是孕早期胎盘发育的一个标志。由于血清淀粉样蛋白A4(SAA4)在致瘤和侵袭性组织中表达,我们在此研究了SAA4是否存在于人类滋养层样AC1-M59/Jeg-3细胞以及人类孕早期和足月胎盘的滋养层制剂中。SAA4 mRNA在未刺激和细胞因子处理的AC1-M59/Jeg-3细胞中表达。在纯化的滋养层细胞中,SAA4 mRNA表达在妊娠第10周和第12周上调。孕早期胎盘组织的蛋白质免疫印迹和免疫组织化学染色显示,侵袭性滋养层细胞中有明显的SAA4表达,表明SAA4在侵袭过程中可能发挥作用。

https://cdn.ncbi.nlm.nih.gov/pmc/blobs/9714/4126107/85d05eb357f7/gr1.jpg

文献AI研究员

20分钟写一篇综述,助力文献阅读效率提升50倍。

立即体验

用中文搜PubMed

大模型驱动的PubMed中文搜索引擎

马上搜索

文档翻译

学术文献翻译模型,支持多种主流文档格式。

立即体验