Harvard Stem Cell Institute, Department of Stem Cell and Regenerative Biology, Harvard University, Cambridge, MA 02138, USA.
Howard Hughes Medical Institute and Stanley Center for Psychiatric Research.
Nat Chem Biol. 2014 Aug;10(8):632-639. doi: 10.1038/nchembio.1552. Epub 2014 Jun 22.
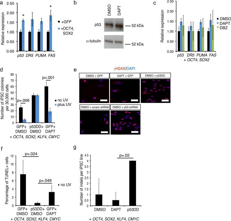
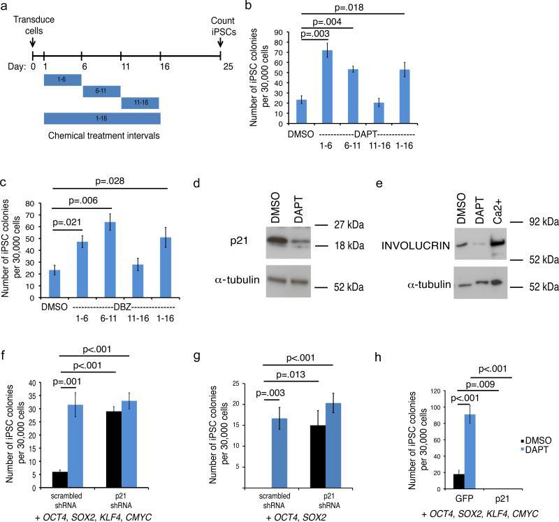
The reprogramming of somatic cells to pluripotency using defined transcription factors holds great promise for biomedicine. However, human reprogramming remains inefficient and relies either on the use of the potentially dangerous oncogenes KLF4 and CMYC or the genetic inhibition of the tumor suppressor gene p53. We hypothesized that inhibition of signal transduction pathways that promote differentiation of the target somatic cells during development might relieve the requirement for non-core pluripotency factors during induced pluripotent stem cell (iPSC) reprogramming. Here, we show that inhibition of Notch greatly improves the efficiency of iPSC generation from mouse and human keratinocytes by suppressing p21 in a p53-independent manner and thereby enriching for undifferentiated cells capable of long-term self-renewal. Pharmacological inhibition of Notch enabled routine production of human iPSCs without KLF4 and CMYC while leaving p53 activity intact. Thus, restricting the development of somatic cells by altering intercellular communication enables the production of safer human iPSCs.
使用定义明确的转录因子将体细胞重编程为多能性为生物医学带来了巨大的希望。然而,人类的重编程仍然效率低下,要么依赖于使用潜在危险的致癌基因 KLF4 和 CMYC,要么依赖于肿瘤抑制基因 p53 的遗传抑制。我们假设,抑制在发育过程中促进靶体细胞分化的信号转导途径可能会减轻在诱导多能干细胞(iPSC)重编程过程中对非核心多能性因子的需求。在这里,我们表明,通过以 p53 非依赖性的方式抑制 p21,抑制 Notch 可大大提高从小鼠和人角质细胞中产生 iPSC 的效率,从而富集能够长期自我更新的未分化细胞。Notch 的药理学抑制作用使无需 KLF4 和 CMYC 即可常规生成人 iPSC,同时保持 p53 活性完整。因此,通过改变细胞间通讯来限制体细胞的发育可以产生更安全的人 iPSC。