Suppr超能文献

苹果酸酶2的敲低可抑制肺肿瘤生长、诱导分化并影响PI3K/AKT信号传导。

Knockdown of malic enzyme 2 suppresses lung tumor growth, induces differentiation and impacts PI3K/AKT signaling.

作者信息

Ren Jian-Guo, Seth Pankaj, Clish Clary B, Lorkiewicz Pawel K, Higashi Richard M, Lane Andrew N, Fan Teresa W-M, Sukhatme Vikas P

机构信息

1] Divisions of Interdisciplinary Medicine and Biotechnology, Hematology-Oncology and Nephrology, Beth Israel Deaconess Medical Center (BIDMC) and Harvard Medical School, 330 Brookline Avenue, Boston, MA 02215 [2].

Metabolite Profiling Initiative, The Broad Institute of MIT and Harvard, 7 Cambridge Center, Cambridge, MA 02142.

出版信息

Sci Rep. 2014 Jun 24;4:5414. doi: 10.1038/srep05414.

Abstract

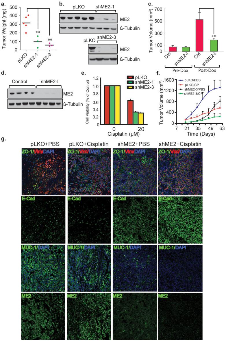
Mitochondrial malic enzyme 2 (ME2) catalyzes the oxidative decarboxylation of malate to yield CO2 and pyruvate, with concomitant reduction of dinucleotide cofactor NAD(+) or NADP(+). We find that ME2 is highly expressed in many solid tumors. In the A549 non-small cell lung cancer (NSCLC) cell line, ME2 depletion inhibits cell proliferation and induces cell death and differentiation, accompanied by increased reactive oxygen species (ROS) and NADP(+)/NADPH ratio, a drop in ATP, and increased sensitivity to cisplatin. ME2 knockdown impacts phosphoinositide-dependent protein kinase 1 (PDK1) and phosphatase and tensin homolog (PTEN) expression, leading to AKT inhibition. Depletion of ME2 leads to malate accumulation and pyruvate decrease, and exogenous cell permeable dimethyl-malate (DMM) mimics the ME2 knockdown phenotype. Both ME2 knockdown and DMM treatment reduce A549 cell growth in vivo. Collectively, our data suggest that ME2 is a potential target for cancer therapy.

摘要

线粒体苹果酸酶2(ME2)催化苹果酸的氧化脱羧反应,生成二氧化碳和丙酮酸,同时使二核苷酸辅因子NAD(+)或NADP(+)还原。我们发现ME2在许多实体瘤中高表达。在A549非小细胞肺癌(NSCLC)细胞系中,ME2缺失会抑制细胞增殖,诱导细胞死亡和分化,同时伴随着活性氧(ROS)增加、NADP(+)/NADPH比值升高、ATP水平下降以及对顺铂的敏感性增加。ME2敲低会影响磷酸肌醇依赖性蛋白激酶1(PDK1)和磷酸酶及张力蛋白同源物(PTEN)的表达,导致AKT受到抑制。ME2缺失会导致苹果酸积累和丙酮酸减少,外源性细胞可渗透的苹果酸二甲酯(DMM)模拟了ME2敲低的表型。ME2敲低和DMM处理均会在体内降低A549细胞的生长。总的来说,我们的数据表明ME2是癌症治疗的一个潜在靶点。

https://cdn.ncbi.nlm.nih.gov/pmc/blobs/a98e/4067620/247ef5b6d258/srep05414-f1.jpg

文献AI研究员

20分钟写一篇综述,助力文献阅读效率提升50倍。

立即体验

用中文搜PubMed

大模型驱动的PubMed中文搜索引擎

马上搜索

文档翻译

学术文献翻译模型,支持多种主流文档格式。

立即体验